近日,美国斯坦福大学(Stanford University)发布了"2025全球前2%顶尖科学家榜单"。此外,还有两个较有影响力的高被引学者榜单,分别是科睿唯安(Clarivate)“全球高被引科学家”(Highly Cited Researchers)和爱思唯尔(Elsevier)“中国高被引学者”(Highly Cited Chinese Researchers)榜单。
虽然三者都是基于文献计量学方法遴选具有引文影响力的学者,但在数据源和方法论上有较大差异。本文通过系统梳理并横向对比三个榜单在多个维度上的差异与关联,既有助于学者清晰直观地理解不同榜单的评选机制,从而更有针对性地提升自己的学术竞争力;同时也能帮助高校相关部门把握不同榜单的特点,更精准地为学科建设、人才引进、科研评价等工作提供数据支持和决策依据。
Clarivate
高被引科学家
01
first
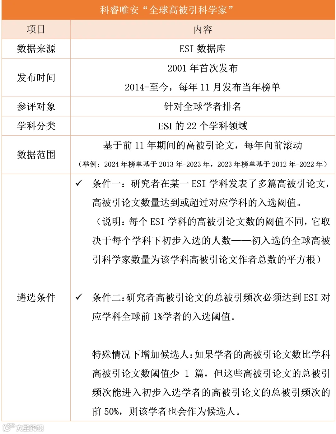
2001年,Clarivate首次发布高被引科学家(Highly Cited Researcher)榜单,随后在2014年开始每年11或12月发布榜单。
Clarivate高被引科学家面向全球科学家,数据来源自ESI数据库。近几年该榜单人数规模约为6000余人,中国大陆学者进榜人数逐年上升。
2024年来自全球59个国家和地区的6636位学者入选该名单,中国内地入选人次再次增加至1405人,占比达20.4%,是2018年的逾两倍。
用于分析和遴选“高被引科学家”的数据源于基本科学指标(ESI)数据库。2024年榜单基于2013-2023年间高被引论文。按照ESI学科和出版年,每一篇论文的总被引频次排名位于前1%。
全球
前2%顶尖科学家
02
second
斯坦福大学的John P. A.Ioannidis教授领导团队于2019年建立并发布“全球前2%科学家排名榜单”。该榜单通过Scopus数据库引用数据,评分依据沿用下列六种关键指标形成综合分数,着重于学者的整体引用影响力及作者贡献度:
总引用次数
Hirsch h-index
共同作者修正的 Schreiber Hm-index
单独作者
单独或者第一作者
单独、第一或者通讯作者的文章引用次数
这份榜单从近700万名科学家中遴选出世界排名前2%的科学家共约16万名,涵盖文、理、工学科,分为22个领域和176个子学科,主要分为“终身科学影响力排行榜”和“年度科学影响力排行榜”两个榜单。
Elsevier
中国高被引学者
03
third
自2015年,Elsevier与软科教育联合发布”中国高被引学者年度榜单”,每年3/4月发布榜单。
爱思唯尔“中国高被引学者榜单” 以Scopus作为科研成果统计来源,基于以下条件进行评估:
*学者就职机构认定:以Scopus学者档案信息中的现就职机构为基准,同时结合已确认的学者或相关机构主动反馈和申请的机构调整记录,最终确认榜单中入选高被引学者的现职机构。
三个高被引榜单的共同点
和学术价值上的差异性
“中国高被引学者”“全球前2%顶尖科学家”“全球高被引科学家”三大榜单的共同点在于均以文献计量数据为核心,依托国际权威数据库(如Scopus、Web of Science)的引用指标(如被引频次、H指数、高被引论文数量)量化评估学者的学术影响力,并广泛覆盖多学科领域,为高校学科建设、人才引进和政策资源分配提供参考。
然而,三者在学术价值导向上存在显著差异:“中国高被引学者”榜单更聚焦中国本土学科体系,凸显国内学者在各自研究领域的贡献和影响力;“全球前2%顶尖科学家”榜单通过综合引用量、作者贡献权重等指标,区分“终身”与“年度”影响力,旨在全面衡量学者长短期科研竞争力;而“全球高被引科学家”榜单以10年以上跨度的前1%高被引论文为核心,强调持续产出与跨学科研究的全球影响力,尤其在人工智能、能源等涉及多学科交叉的领域更具辨识度。总体而言,这三者分别从本土化深耕、全周期评估以及前沿交叉视角出发,构建起了相互补充、各有侧重的学术价值评价维度体系。
Q&A:疑问与解答
A2:对于跨学科的研究人员来说,他们或许在多个不同领域贡献了多篇高被引论文,但在任何单一ESI学科领域的高被引论文数量都达不到入选“高被引科学家”的阈值要求。对于这一类跨学科文献的引用分析,可以采用被引频次分数计数方法。如果某位研究者的高被引论文数分数计数之和以及被引频次分数计数之和均等于或大于1.0,那么其影响力便相当于入选单个或多个ESI学科“全球高被引科学家”的研究者,因此也能入选为具有卓越跨学科科研表现的科学家。
第一个入选“全球高被引科学家”名单的标准是高被引论文数达到领域论文数阈值。虚拟研究者Joseph Savant在四个ESI学科发表了15篇高被引论文,在这4个学科领域均未达到论文数阈值,其中领域6发表文献7篇,该领域的论文数入选阈值为8篇,但这些论文可为Savant拿到0.875分(即7除以8),领域14入选阈值为6篇,Savant在该领域有3篇高被引论文,可得0.5分。各领域的分数论文计数之和产生了1.67的跨学科论文数总分值,等同于入选单一ESI学科“高被引科学家”名单的研究者。
第二个入选“全球高被引科学家”名单的标准是引文数是否足以排进某一领域的前1%。同样,不同领域的被引频次也以类似的方式进行分数计数。在上例中,研究者Savant获得的引文数是入选高影响力跨学科研究人员所需引文数的五倍有余(平均水平为1),也足以入选。
A3:爱思唯尔“中国高被引学者榜单”以Scopus学者档案作为中国学者的科研成果统计来源。该学者档案由算法自动生成,综合考虑了学者的工作单位、姓名变体、邮箱、合作者等多个因素,同时学者在海外工作所产出的科研成果也被纳入统计范围内。
学者也可以利用Scopus学者档案反馈向导维护自己的Scopus个人信息页,比如学者ID合并,补充遗漏文献等,可以有效提升其统计数据的准确性。
更多常见问题,请参考:
https://clarivate.com/highly-cited-researchers/faqs/
https://mp.weixin.qq.com/s/wuGm41A6z40WKnGoVSI72A
https://top2percentscientists.com/faqs/
参考资料:
https://clarivate.com/highly-cited-researchers/evaluation-and-selection/
https://service.elsevier.com/app/answers/detail/a_id/36374/supporthub/sciencedirect/
https://top2percentscientists.com/methodology-and-selection-criteria-of-top-2-scientists-list/
Ioannidis, John P.A. (2024), “August 2024 data-update for "Updated science-wide author databases of standardized citation indicators"”, Elsevier Data Repository, V7, doi: 10.17632/btchxktzyw.7
相关资讯
免责声明:部分资料来源于网络,转载的目的在于传递更多信息及分享,并不意味着赞同其观点或证实其真实性,也不构成其他建议。仅提供交流平台,不为其版权负责。如涉及侵权,请联系我们及时修改或删除。邮箱:info@polymer.cn
诚邀投稿
欢迎专家学者提供稿件(论文、项目介绍、新技术、学术交流、单位新闻、参会信息、招聘招生等)至info@polymer.cn,并请注明详细联系信息。高分子科技®会及时推送,并同时发布在中国聚合物网上。
欢迎加入微信群 为满足高分子产学研各界同仁的要求,陆续开通了包括高分子专家学者群在内的几十个专项交流群,也包括高分子产业技术、企业家、博士、研究生、媒体期刊会展协会等群,全覆盖高分子产业或领域。目前汇聚了国内外高校科研院所及企业研发中心的上万名顶尖的专家学者、技术人员及企业家。
申请入群,请先加审核微信号PolymerChina(或长按下方二维码),并请一定注明:高分子+姓名+单位+职称(或学位)+领域(或行业),否则不予受理,资格经过审核后入相关专业群。
点
这里“阅读原文”,查看更多

