导电凝胶,凭借其接近人体组织的柔软性和对外界刺激的灵敏响应,在柔性电子皮肤领域前景广阔。然而,现有材料面临明显短板:
水凝胶:容易受环境湿度影响—干燥时会收缩脱水,导致导电性变差;吸水膨胀时,又容易变形失真,影响信号准确性。同时,它对温度也很敏感—低温下冻结变硬,高温下不稳定,这些都可能导致传感器失效。
有机凝胶:则受困于成本较高和潜在的生物安全性问题。
这些问题叠加起来,直接影响了电子皮肤的测量精度、使用寿命,也限制了它的应用范围。
因此,开发一种兼具环境稳定性好、生物安全性高、成本低的绿色凝胶材料,已成为推动柔性电子皮肤走向大规模应用的关键突破口。
在可穿戴传感器等领域,一种新型环保材料—胆碱氨基酸离子液体正受到关注。它不仅可生物降解、无毒,还具备成本优势。最近,广西民族大学范玲团队联合广西医科大学靳荣华副教授团队取得重要突破,他们成功开发出一种基于氨基酸的安全、抗溶胀又抗冻的离子凝胶(简称PCCE离子凝胶),非常适合用于柔性应变传感器。
这种新材料是如何制成的?
研究团队巧妙设计:首先,他们选用由氢氧化胆碱和甘氨酸组成的离子液体([Ch][Gly])作为溶剂,用它来溶解天然的甘蔗纤维素。接着,引入聚乙烯醇(PVA)来构建材料的“骨架”。最后,通过一种相对简便的“冻融-溶剂交换”工艺,成功制备出这种名为“聚乙烯醇-纤维素-胆碱氨基酸离子凝胶”(PCCE)的材料。
PCCE离子凝胶为何性能出色?
它的内部结构非常独特,依靠氢键、静电作用、PVA结晶、盐析效应以及物理缠结,共同形成了强韧又灵活的三维网络(图1)。特别值得一提的是,其中关键的[Ch][Gly]离子液体,为PCCE带来了优异的导电能力、强大的抗冻性能(即使在低温下也不易冻结变硬)和出色的抗溶胀能力(不易吸水变形)。
这项研究意义重大,为未来设计智能材料提供了全新的思路。相关成果已发表在国际知名期刊《Chemical Engineering Journal》上,论文题为“Biosafety, Anti-swelling and Anti-freezing Amino Acid-Based Ionogels for Flexible Strain Sensors”。硕士研究生潘海树为第一作者,范玲和靳荣华副教授为共同通讯作者。
图1. PCCE离子凝胶形成机制示意图及其应用和优势。
¹H NMR/HSQC、FT-IR、拉曼光谱、XRD及SEM等表征结果证实:[Ch][Gly]离子液体有效破坏了纤维素分子间的氢键网络,诱导其溶解;同时,在PVA-纤维素网络中成功构建了多层次氢键以及结晶-非晶相协同作用的结构。得益于该结构,PCCE离子凝胶展现出优异的机械强度、高电导率以及致密的三维网络,其综合性能优于传统纤维素基离子凝胶。
图2. 合成凝胶表征结果。
经系统优化,确定PVA 含量为15%,纤维素含量为2.5%、溶剂置换时间为12 h为最佳配方。在此条件下,PVA 与纤维素通过氢键及链缠结协同增强材料骨架;同时,溶剂置换过程有效脱水并诱导PVA发生盐析结晶。上述作用共同促使 PCCE 离子凝胶的拉伸强度显著提升至 2.44 MPa,韧性达到 3705 kJ/m³,展现出最优的综合力学性能。
图3. 各组分含量对离子凝胶力学性能的影响。
PCCE离子凝胶展现出卓越的机械变形耐受,可承受拉伸、弯曲、扭转、打结等多种复杂形变。其样品能够支撑超过自身重量10000倍的重物而不发生断裂。循环性能测试进一步证实了其优异的抗疲劳特性:在100%应变下进行10次拉伸循环,其滞回曲线高度重叠;同时,该材料在40%应变下的压缩强度可达1.2MPa。此外,PCCE离子凝胶的断裂能显著提升至2.4 kJ/m²,撕裂强度达到2.5 kN/m,相较于未经处理的基准样品,撕裂强度提升了2.2倍。
这一显著的性能飞跃主要归因于以下协同机制:溶剂置换过程有效诱导了PVA/[Ch][Gly]复合体系的结晶化并增强了氢键网络;同时,分散的纤维素纤维通过桥接效应有效抑制裂纹扩展,分散了裂纹尖端的应力集中。这些特性使其成为柔性电子器件极具应用前景的理想材料。
图4. PCCE离子凝胶抗疲劳性能。
得益于[Ch][Gly]离子液体的固有抗冻特性,PCCE离子凝胶在-20℃下仍能维持其原始力学性能和导电性,并在-80℃至70℃的宽温度范围内保持性能稳定。 差示扫描量热法(DSC)分析进一步证实其优异的低温稳定性:在-90℃下未观察到结晶峰。此外,经液氮(-196℃)冷冻后,其体积保持稳定,且性能可完全恢复。
在稳定性方面,PCCE离子凝胶于37℃环境下存放7天后,质量保留率仍高于85%(作为对比,不含[Ch][Gly]的PCC凝胶仅为46%);在室温条件下,其质量保留率可达90%。 这种显著增强的抗失重性能主要归因于[Ch][Gly]形成的强氢键网络,有效抑制了水分子的蒸发。
综合来看,PCCE离子凝胶在宽温域抗冻性、高温抗失重性及热稳定性方面均展现出显著优势。
图5. PCCE离子凝胶抗冻性及环境稳定性。
PCCE离子凝胶展现出高应变灵敏度,其应变系数(GF)随应变范围变化:在0-50%应变范围内,GF=1.39;在51-200%范围内,GF=2.43;在201-250%范围内,GF=3.73。该材料同时具备快速的响应特性,响应时间为0.24 s,恢复时间为0.36 s(图6b)。
在应用验证中,PCCE离子凝胶能够精确识别手腕30°、60°、90°弯曲以及手指的多角度形变信号,并能稳定监测膝关节的不同运动状态。尤为突出的是,该材料在-20℃的低温环境下创新性地实现了对汉字“民”与字母“P”笔画轨迹的高精度识别。 此外,多周期重复测试显示其传感信号具有优异的重复性。
这些结果充分证实了PCCE离子凝胶在极端环境下的可靠工作性能及其在柔性传感领域广阔的应用潜力。
图6. PCCE离子凝胶传感性能。
PCCE离子凝胶展现出卓越的抗溶胀性能。在水及生理盐水中浸泡28天后,其溶胀率分别仅为25%和15%,显著低于PCC凝胶(40%/37%)及典型离子凝胶体系(通常高达300%~500%)。
其优异的抗溶胀性源于以下三重协同机制:
1. PVA分子链在冷水环境中的伸展受到限制;
2. 致密的三维网络中氢键与静电相互作用共同维持结构稳定性;
3. 溶剂交换过程诱导的网络致密化效应,以及[Ch][Gly]离子液体产生的渗透压,协同抑制水分子的渗透与吸收。
即使经历溶胀,PCCE离子凝胶仍保持良好的功能特性:电导率维持在0.76 mS/cm(图7d),拉伸强度保持在1.3 MPa(图7e)。其应变灵敏度系数(GF)在溶胀后亦保持稳定,这主要得益于高交联密度有效维持了材料的结构完整性。
基于上述抗溶胀与结构稳定性优势,PCCE离子凝胶成功实现了水下环境中的拉伸应变传感功能,并应用于水下莫尔斯电码通讯系统,能够精准解码“SOS”与“help”等求救信号。这一突破为水下人机交互技术的发展提供了新的技术路径。
图7. 抗溶胀与水下传感性能。
PCCE离子凝胶展现出卓越的可回收性。经破碎及热熔处理后,该材料可实现完全再生。 再生样品的拉伸强度与断裂伸长率均与原始样品相当,其韧性及杨氏模量的恢复率高达95%。此外,再生样品的电信号响应特性与原始样品保持一致。
这一优异的再生性能源于聚合物基质中动态键的可逆性与分子链运动性之间的协同效应。该协同作用确保了动态交联网络在回收过程中维持其结构完整性,从而显著延长材料的使用寿命,并有效降低其制造成本。
图8. PCCE离子凝胶可恢复性。
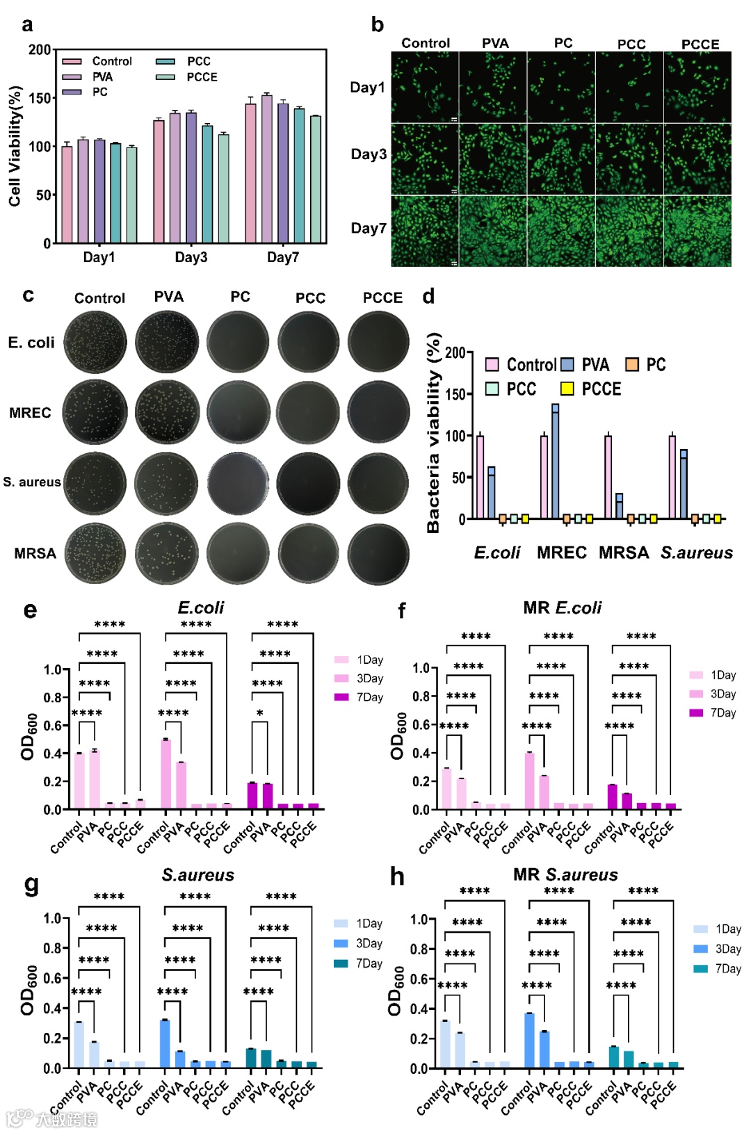
经7天培养,HaCaT细胞在PCCE离子凝胶表面增殖率超过110%。激光共聚焦显微镜观察证实细胞贴壁良好、形态正常,表明该材料无显著细胞毒性。抗菌测试结果显示,PCCE离子凝胶对大肠杆菌(包括敏感株和耐药株)及金黄色葡萄球菌(包括MRSA/MREC菌株)的抑制率均达100%。在时间梯度抗菌实验中,细菌悬液的OD600值在7天内保持稳定,证实其长效抑菌性能。该作用机制源于[Ch][Gly]阳离子破坏细菌膜结构并诱导胞内活性氧(ROS)水平升高。这一特性为可穿戴医疗器件提供了关键的长效生物安全防护。
图9. PCCE离子凝胶的生物相容性与抗菌性能。
本研究针对传统水凝胶与有机凝胶存在的溶胀变形、低温冷冻敏感性及生物安全性不足等问题,设计并合成了一种环境友好、具有良好生物相容性的胆碱-氨基酸离子液体([Ch][AA] ILs)。该离子液体有效克服了甘蔗纤维素溶解性差的难题,并成功用于制备PCCE离子凝胶。所获得的PCCE离子凝胶展现出优异的综合性能,包括高力学强度、卓越的抗溶胀能力、优异的环境稳定性以及良好的生物安全性。这些特性为其在智能医疗领域的应用奠定了坚实的理论基础,并提供了充分的数据支持。
该研究得到广西民族大学科研基金(2022KJQD13)、广西科技基地与人才专项(AD23026052)、国家自然科学基金(项目编号82360367)、广西生物活性分子研究与评价重点实验室开放课题(BMRE2024-KF05)、广西民族大学实验技术创新与实验室管理研究项目(2023MDSY013)、广西民族大学研究生教育创新项目(gxmzu-chxs2024231)的资助。
原文链接:
https://doi.org/10.1016/j.cej.2025.166097
相关进展
鲁东大学徐文龙 Adv. Sci.:溶剂置换离子液体热电凝胶-用于机器学习辅助的自供电摩斯电码通信
华南农大胡传双教授、林秀仪副教授、徐江涛副教授 Adv. Sci.:双网络离子水凝胶实现可穿戴电子器件电磁屏蔽与自供电传感一体化
高分子科技原创文章。欢迎个人转发和分享,刊物或媒体如需转载,请联系邮箱:info@polymer.cn
诚邀投稿
欢迎专家学者提供稿件(论文、项目介绍、新技术、学术交流、单位新闻、参会信息、招聘招生等)至info@polymer.cn,并请注明详细联系信息。高分子科技®会及时推送,并同时发布在中国聚合物网上。
欢迎加入微信群 为满足高分子产学研各界同仁的要求,陆续开通了包括高分子专家学者群在内的几十个专项交流群,也包括高分子产业技术、企业家、博士、研究生、媒体期刊会展协会等群,全覆盖高分子产业或领域。目前汇聚了国内外高校科研院所及企业研发中心的上万名顶尖的专家学者、技术人员及企业家。
申请入群,请先加审核微信号PolymerChina(或长按下方二维码),并请一定注明:高分子+姓名+单位+职称(或学位)+领域(或行业),否则不予受理,资格经过审核后入相关专业群。
点
这里“阅读原文”,查看更多

