外周动脉瘤和肢体动脉闭塞性疾病是临床常见血管病,严重威胁人类生命和健康,严重者可致死致残。目前血管腔内覆膜支架置入术是外周动脉瘤常用介入治疗方法,覆膜支架在大中动脉闭塞性疾病中也显示比裸支架相对更好的临床结局。然而,传统的人造血管覆膜支架容易发生血栓、再狭窄和延迟内皮化等问题。该研究通过表面引发的原子转移自由基聚合(SI-ATRP)和多巴胺改性技术开发了一种双功能肝素/两性离子聚合物(CBMA)涂层的血管覆膜支架。该支架表面将CBMA的防污性能(BSA吸附减少98.5%)与肝素的持续抗凝和内皮化促进(5天后内皮细胞活性增加194.97%)相结合。动物试验证实,TNF-α表达降低(降低75%),胶原沉积增强,28天后新生血管形成,机械强度保持不变(径向抗拉强度>57 MPa),渗透率降低25%。该研究为血管覆膜支架在临床应用中的抗血栓形成和内皮修复提供了新的协同策略。
苏州大学现代丝绸国家工程实验室李刚教授与苏州大学附属第四医院张喜成主任医师团队合作开发了一种抗凝血和促内皮化表面修饰的药物洗脱血管支架。该项研究工作以“Drug-eluting vascular stents with surface modification of anticoagulation and pro-endothelialization”为题发表在中科院大类一区TOP期刊《Biomacromolecules》上。苏州大学硕士生梁梦迪、左都林和王锋为共同第一作者,苏州大学李刚教授、附属第四医院李观强医师和张喜成主任医师为共同通讯作者,其他作者包括苏州大学硕士生张蓓和田晶晶、附属第四医院黄献琛主任医师和孙元主任医师。该研究得到了国家自然科学基金面上项目和国家重点研发计划等项目的支持。
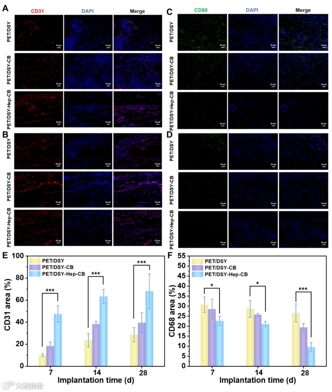
研究团队采用选用聚对苯二甲酸乙二酯(PET)和脱胶蚕丝(DSY)编织成覆膜支架基材,通过多巴胺共沉积和表面引发原子转移自由基聚合(SI-ATRP)技术,在其表面构建肝素/两性离子聚合物(CBMA)涂层。在抗蛋白吸附性能方面,两性离子聚合物(CBMA)涂层显著降低了支架表面的蛋白吸附量,白蛋白(BSA)吸附减少高达98.5%,展现出优异的抗污性能,有效减少了血栓形成的风险因素。其次,抗凝血性能测试表明,肝素涂层的引入使活化部分凝血活酶时间(APTT)延长了37%,凝血酶时间(TT)增加了17秒,表明涂层支架能有效抑制凝血过程,降低术后血栓形成的可能性。在内皮化促进方面,研究结果显示,涂层支架在5天内显著提高了内皮细胞的活性,增幅达194.97%,表明该涂层能显著促进内皮细胞的粘附和增殖,加速支架表面的内皮化进程,有利于血管的快速修复和功能恢复。此外,动物试验表明,涂层支架减少了肿瘤坏死因子-α(TNF-α)的表达(降低了75%),增强了胶原沉积和血管生成,同时保持了良好的力学强度(直径拉伸强度>57 MPa),并降低了水渗透率(较传统支架降低25%)。这些结果共同证明了该涂层支架在改善血管支架生物相容性和安全性方面的潜力。
图1.(A) 肝素/CBMA接枝改性涂层管状织物的制备工艺。(B)肝素/CBMA涂层可以协同促进血管内皮化,抑制血栓形成。
图2. (A) 不同样品表面血小板的SEM图像:(a)未改性样品PET/DSY;(b)血小板放大;(c)PET/DSY-CB;(d)PET/DSY Hep CB。(B-C)不同样品的溶血率。(D)不同样品的体外APTT和TT测定结果。(E)不同样本中培养1天、3天和5天后HUVEC的细胞存活率。(F)在不同样本中孵育5天后HUVEC的生长状态。
图3. (A) H&E染色图。(B)样品周围组织厚度的统计结果。(C)Masson染色。(D)胶原沉积面积的统计结果(黑色箭头表示新生血管)。(E)TNF-α的免疫组织化学染色。(F)TNF-α表达的定量。(G)IL-10的免疫组织化学染色。(H)IL-10表达的定量。
图4. (A-B)各组样本在不同时间点植入后CD31的免疫荧光染色:7d和28d。(C-d)各组样本植入后CD68的免疫荧光染:7d和28/d。(E-F)CD31和CD68的定量统计
上述研究结果表明,该研究团队成功设计并开发了一种新型的血管覆膜支架,并利用聚多巴胺涂层的粘附特性,通过表面诱导原子转移自由基聚合(SI-ATPR)在覆膜支架的表面制备了肝素/两性离子聚合物刷改性涂层。结果证实,CBMA和肝素在抗凝方面具有协同作用,可以有效减少血小板粘附,降低改性样品表面的溶血率,延长体外凝血时间。此外,肝素/两性离子聚合物刷涂能够促进HUVEC的增殖和粘附,具有良好的生物相容性和生物安全性,为开发新型血管覆盖支架提供了一种新方法,具有潜在的临床应用价值和前景。该项工作是团队近期在心血管材料相关研究的最新进展之一(Journal of Materials Science & Technology, 2025, 216: 225-256;International Journal of Biological Macromolecules, 2024, 129485.)。
原文链接:
https://doi.org/10.1021/acs.biomac.5c01382
通讯作者简介:
向上滑动阅览
李观强,医学硕士,苏州大学附属第四医院(苏州市独墅湖医院)血管外科医师。毕业于大连医科大学七年制临床医学专业,长期从事血管外科常见病、多发病的临床诊治工作,熟练掌握血管疾病的开放手术与介入微创治疗技术,尤其擅长主动脉疾病、外周动静脉疾病的手术与介入治疗领域。迄今以第一或参与作者身份发表学术论文12篇。曾主持和参与多项省、市级科研课题,主要研究方向包括血管疾病术后再狭窄的防治、静脉血栓栓塞症的诊疗优化等。
张喜成,医学博士,主任医师,博士生导师,苏州大学附属第四医院血管外科与介入科主任。从事周围血管疾病的基础与临床研究,曾先后在台湾、德国等医院培训学习。曾主持多项省市级科研项目,主要研究方向为髂静脉疾病继发血栓的发病机制、预防静脉支架内再狭窄的载药器材研究,以及智能性载药水凝胶治疗缺血性溃疡的相关应用基础研究等。获省部级科技进步奖 2 项、市厅级科技进步奖 6 项, 新技术引进奖 10 余项, 第一或通讯作者发表学术论文 100 余篇,担任多家期刊编委和审稿人,参编高校教材 1 部,授权国家专利 5 项。学术兼职为江苏省医学会血管外科分会候任主任委员,江苏省医师协会血管外科医师分会副会长,中国医师协会血管外科医师分会委员,中国老年医学会周围血管疾病管理委员会常委等。
李刚,苏州大学教授、博导,江苏省第十五批“六大人才高峰”高层次人才、江苏省侨联青年委员会委员。香港理工大学博士、美国塔夫茨大学访问学者(导师:美国工程院David Kaplan院士)。长期在丝蛋白生物材料、医用和智能纺织材料等交叉领域开展研究。在Advanced Functional Materials、Biomaterials等期刊发表学术论文150余篇,已授权美国、日本和中国专利50余件,联合企业获批国家药监局三类医疗器械产品注册证1项。主持国家重点研发计划课题、国家自然科学基金面上项目等项目30余项,曾获中国丝绸领域十大科技进展奖、中国商业联合会科技进步奖、香港首届创新大赛冠军、江苏省十大行业优秀成果奖等荣誉。主要学术兼职为中国生物材料学会高级会员、智能仿生材料分会委员、中国科协培训和人才服务中心、国家药监局器审中心、中国和奥地利国家自然科学基金、“霍英东”科教奖和泰晤士高等教育世界大学排名函评专家,以及国内外多个杂志编辑和编委(https://web.suda.edu.cn/tcligang)。
相关进展
高分子科技原创文章。欢迎个人转发和分享,刊物或媒体如需转载,请联系邮箱:info@polymer.cn
诚邀投稿
欢迎专家学者提供稿件(论文、项目介绍、新技术、学术交流、单位新闻、参会信息、招聘招生等)至info@polymer.cn,并请注明详细联系信息。高分子科技®会及时推送,并同时发布在中国聚合物网上。
欢迎加入微信群 为满足高分子产学研各界同仁的要求,陆续开通了包括高分子专家学者群在内的几十个专项交流群,也包括高分子产业技术、企业家、博士、研究生、媒体期刊会展协会等群,全覆盖高分子产业或领域。目前汇聚了国内外高校科研院所及企业研发中心的上万名顶尖的专家学者、技术人员及企业家。
申请入群,请先加审核微信号PolymerChina(或长按下方二维码),并请一定注明:高分子+姓名+单位+职称(或学位)+领域(或行业),否则不予受理,资格经过审核后入相关专业群。
点
这里“阅读原文”,查看更多

