严重创伤后不受控制的出血和细菌感染导致的伤口愈合延迟,是导致高死亡率和沉重经济社会负担的关键因素。水凝胶因具有类似组织的力学性能和三维(3D) 多孔结构,能够维持湿润环境并吸收伤口渗出物,以及在受力部位的适应性,被认为是伤口敷料领域最具潜力的候选材料之一。然而,传统制备方法限制了水凝胶在形状设计和生物活性方面的可控性,进而影响了其在不同伤口类型和愈合阶段中的多功能应用。可定制的3D打印水凝胶因其在复杂伤口管理中的巨大潜力而备受关注,但由于机械性能弱和生物活性单一,仍然面临着持续挑战。理想的3D打印水凝胶敷料应具备快速止血、有效抗菌,以及良好的形状适应性和优异的生物相容性。
近日,暨南大学化学与材料学院刘明贤教授团队利用粘土矿物埃洛石纳米管(HNTs) 作为聚合物增强剂和凝血剂的优势,开发了一种兼具剪切稀化、优异的可打印性、高保真度和形状保持性的壳聚糖/纳米粘土(CS/HNTs)复合墨水,有效克服了纯CS 墨水因粘度波动导致的结构稳定性问题。利用3D打印技术,可定制具有复杂三维结构的水凝胶敷料。此外,通过负载左氧氟沙星 (Lev),开发的CS/HNTs/Lev复合材料在体内外均展现出显著的抗菌和止血性能,能够有效促进细菌感染性伤口的愈合。该研究成果以“3D Printing of Chitosan Hydrogel Reinforced with Tubular Nanoclay for Hemostasis and Infected Wound Healing”为题发表在Bioactive Materials期刊上。暨南大学化学与材料学院博士生陈翔宇为该论文第一作者,刘明贤教授为唯一通讯作者。
图1展示了CS@HNTs@Lev复合水凝胶的制备流程及多功能应用。具体而言,在一定浓度的HNTs分散液中,通过精确调控壳聚糖(CS)粉末的添加量并充分搅拌,制备得到CS/HNTs墨水。为提升水凝胶的抗菌疗效,采用混合法将左氧氟沙星(Lev)负载至CS/HNTs墨水中,获得CS/HNTs/Lev墨水。随后,利用直接墨水书写(DIW)3D打印技术,将该墨水打印成不同复杂结构的CS/HNTs/Lev水凝胶。该复合水凝胶凭借其良好的止血、抗菌及力学支撑功能,在治疗感染性伤口方面展现出显著的应用潜力。
图1. 3D打印CS/HNTs/Lev水凝胶的制备和应用示意图。
为验证墨水的可打印性,首先需要评估墨水的流变性能。如图2所示,当CS的浓度增加,CS/HNTs墨水的成型性逐渐增加,但是当CS浓度达到7 %,所得到的7:30的CS/HNTs出现了干皱的情况,不适用于3D打印成型。结合材料的粘弹性、剪切变稀和剪切屈服特性,选择6:30的CS/HNTs墨水作为后续制备3D打印模型的浓度。此外,当受到低(1%)至高(200%)应变循环处理时,墨水表现出“液-固”性质转变。同时,墨水完全可以在室温下使用,在50 oC以下不影响墨水的类固体性质。
图2. CS/HNTs墨水的制备及流变学测试。(a) CS/HNTs墨水制备的示意图。(b) 不同CS浓度的CS/HNTs墨水。(c) 不同比例的CS/HNTs墨水粘度与剪切速率的关系。(d) G′与剪切应力的变化, (e) G′和G″与振荡频率的关系。(f) 6:30 CS/HNTs墨水的循环步进应变扫描测量。(g) G'、G''和粘度与温度的关系。
图3通过XRD、红外测试、Zeta电位、XPS以及SEM对CS、HNTs和CS/HNTs墨水进行了表征。结果表明CS和HNTs之间存在界面作用,CS中丰富的基团(-OH、-NH3+),能够与HNTs表面的Al-OH和Si-O-Si产生氢键作用。同时,HNTs内外表面分别带正电荷和负电荷,而CS带正电,HNTs的外表面可以与CS产生静电引力作用。从SEM图中可以看到HNTs表面覆盖了一层CS,这证明了因为静电引力的作用使得CS吸附在HNTs的外表面。CS和HNTs之间的氢键和静电引力的作用,使CS/HNTs墨水具备可打印性并保持一定的形状。
图3. CS和HNTs的相互作用。CS、HNTs和CS/HNTs的XRD图谱(a),FTIR光谱(b)以及Zeta电位图(c)。(d) HNTs的SEM图像。(e) CS/HNTs的SEM图像。(f) HNTs、CS和CS@HNTs的XPS谱图。Si 2p g) 和 Al 2p h) 的XPS谱图。(i) CS与HNTs相互作用的示意图。
CS/HNTs墨水按设定的模型打印或模具成型后,浸入4 wt% NaOH溶液中以形成CS/HNTs水凝胶。通过测试CS/HNTs水凝胶的压缩性能、拉伸性能以及柔韧性评估水凝胶的机械性能。如图4所示,CS/HNTs水凝胶相比于CS水凝胶具有更高的压缩强度和压缩应变。6:30的CS/HNTs水凝胶的抗压强度达327.1 KPa,所能承受的应变为33.1 %。在循环压缩时,随压缩应变不断增加(5 %-25 %),CS/HNTs水凝胶在循环的过程中没有被破坏,在整个循环压缩过程具有很好的形变能力。相比于CS水凝胶,由于较弱的机械性能无法进行拉伸性能测试,CS/HNTs水凝胶的拉伸强度达411.3 KPa。以上结果表明,CS/HNTs水凝胶具有比CS水凝胶更强的压缩和拉伸性能,这是因为HNTs与CS的相互作用增加了水凝胶的机械性能。此外,图4e展现了不同CS/HNTs水凝胶模型具有良好的柔韧性,在受到弯曲折叠后仍具有很好的还原性。SEM横截面及元素分布图中可以看出HNTs在CS/HNTs水凝胶的内部交叉分布,形成类三角的结构,CS在HNTs之间均匀分布,CS与HNTs相互作用支撑着整个结构,这可能是CS/HNTs具有比CS更好的可打印性、成型性和机械性能的原因。
图4. CS/HNTs水凝胶的机械性能及微观表征。(a) CS/HNTs和CS水凝胶的压缩应力-应变曲线。(b)水凝胶压缩前后对比图。(c) CS/HNTs水凝胶在不同压缩应变下循环的压缩应力-应变曲线。(d) 拉伸应力-应变曲线。(e) 柔韧性测试。(f) 网格结构CS/HNTs水凝胶在不同放大倍下的截面SEM图像,(g) 俯视图的SEM图像,以及 (h) C、N、O、Al和Si元素的映射图像。
CS/HNTs墨水具备可打印性和保持一定形状,因此采用CS/HNTs墨水打印出各种复杂的模型,以测试其形状保真度。如图5,CS/HNTs墨水能够按照设定的模型打印出相对应的模型,例如五角星、鼻子、3020数字和金字塔。通过角度为45o和60o的梯形模型验证其形状保真度。如图5b-c,所打印出来的梯形模型的长、宽、高和角度几乎与理论设定值相同,这说明CS/HNTs墨水具备较好的形状保真度。
图5. 基于CS/HNTs墨水的3D打印。(a) 打印的五角星、鼻子、数字3020和金字塔的图像。
角度为45o和60o的梯形模型的长、宽、高(b)和角度(c)的形状保真度。
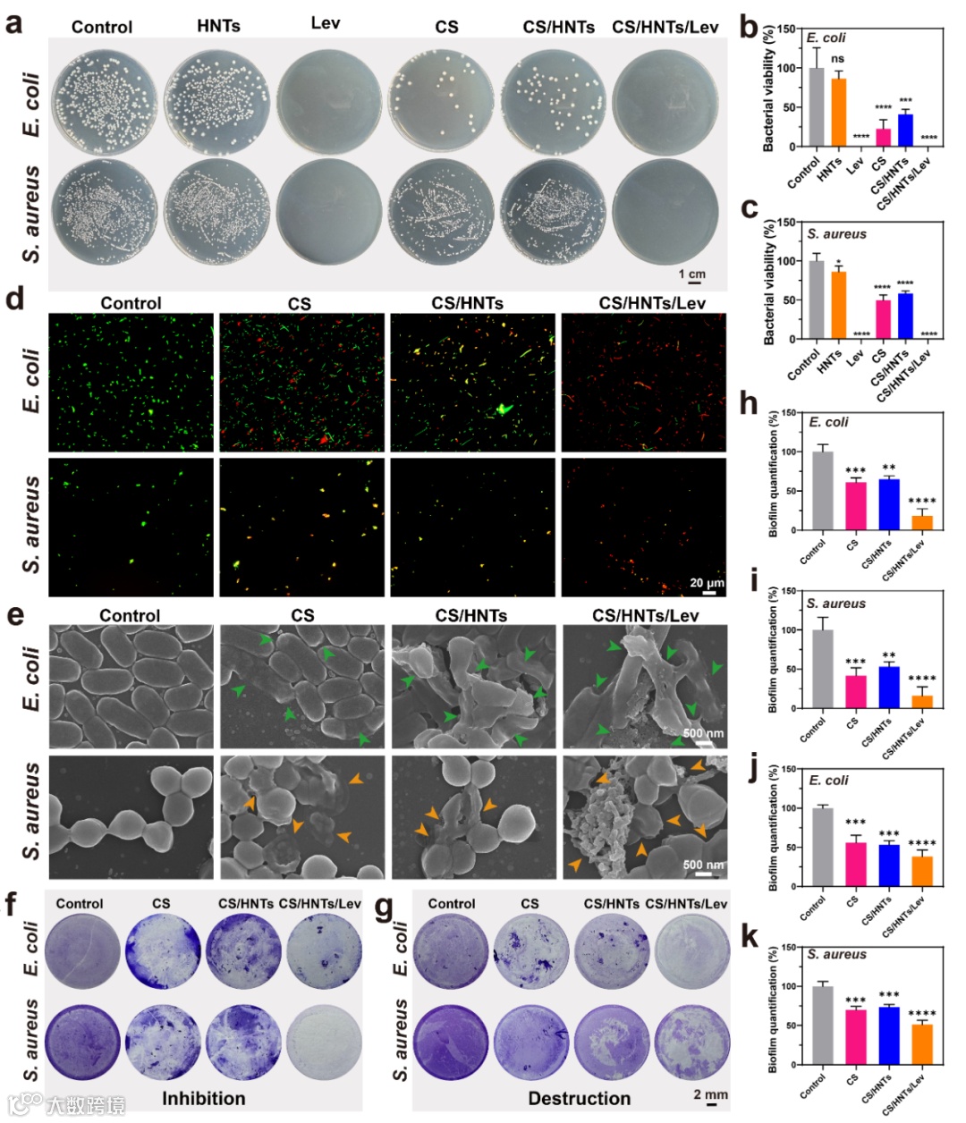
Lev是一种临床上广泛使用的抗菌剂,被添加到 CS/HNTs 墨水中制备 CS/HNTs/Lev 水凝胶。使用E. coli 和S. aureus 作为细菌模型评估了CS/HNTs/Lev 水凝胶的抗菌效果 (图 6)。如图 6a所示,在 Lev 或 CS/HNTs/Lev 处理组中均未检测到细菌存活。CS/HNTs 水凝胶产生的细菌抑制作用归因于 CS 成分的抗菌作用。活/死细胞染色结果显示CS/HNTs/Lev组呈现大面积的红色荧光,意味着最高的细菌死亡率。CS 组和 CS/HNTs 组表现出一定的抗菌性能,图像中可见少量红色荧光区域。此外,使用扫描电子显微镜 (SEM) 观察了水凝胶对细菌细胞形态的影响。如图 6e 所示,与未经处理的细菌光滑完整的细胞壁相比,CS 组和 CS/HNTs 组的细菌细胞壁出现形态畸变,细胞膜粗糙,而 CS/HNTs/Lev 导致细菌内容物大量泄漏。结晶紫染色结果表明,CS/HNTs/Lev 组在抑制生物膜形成和破坏现有生物膜方面均表现出最佳效果。由于其优异的抗菌效果,CS/HNTs/Lev 水凝胶具有作为抗感染伤口敷料的潜力。
图6. CS/HNTs水凝胶的抗菌性能。 (a) 与不同材料共培养后, E. coli和S. aureus在琼脂平板上的菌落照片。(b) E. coli的细菌活力,以及(c) S. aureus的细菌活力。(d) 细菌的活/死染色。(e) 细菌的SEM图像。(f) 细菌生物膜的结晶紫染色以及相应的定量统计 (h, i)。(g) 不同处理后,被破坏的细菌生物膜的结晶紫染色图片以及相应的定量统计 (j, k)。
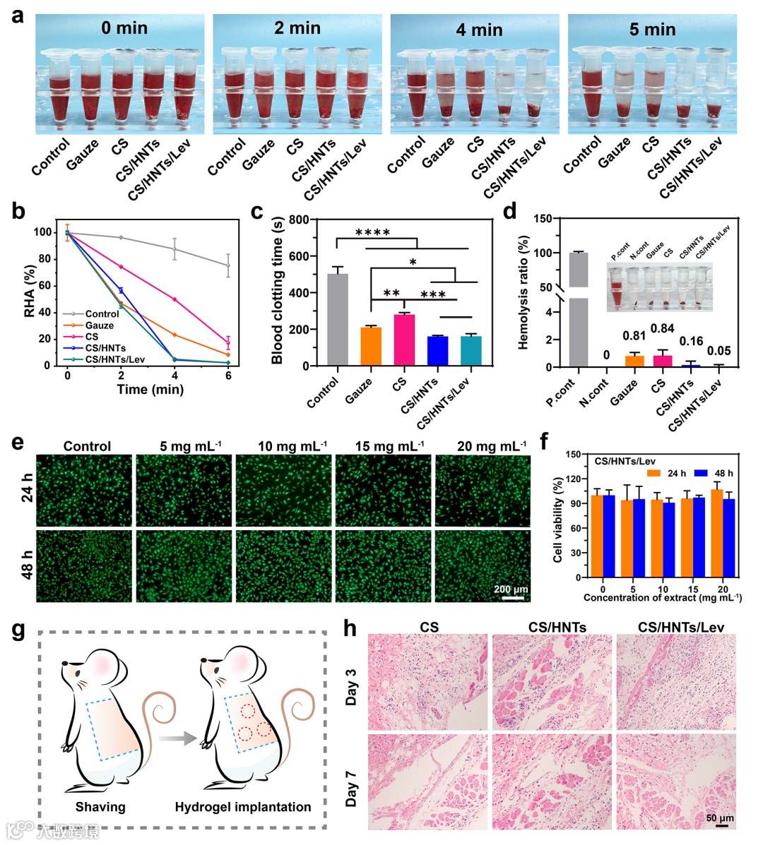
通过体外凝血试验评估了CS/HNTs 的凝血能力(图 7)。如图 7a 所示,对照组和 CS 组在 5 分钟时释放大量血红蛋白,但 CS/HNTs 和 CS/HNTs/Lev 组在 4 分钟时已形成稳定的血块。如图 7b 所示,通过相对血红蛋白吸光度 (RHA) 进一步证实了 CS/HNTs 和 CS/HNTs/Lev 的凝血结果,曲线的急剧下降表明其促凝特性优于市售纱布。水凝胶的全血凝血试验(图 7c)表明,含有 HNTs 的水凝胶组表现出更优的促凝作用, CS/HNTs 水凝胶组的凝血时间比纱布组缩短了 23%,显示出显著差异。这是由于HNTs 具有中空管状结构,可以快速吸收血液中的水分,促进血小板聚集,从而形成血块并加速凝血过程,显著改善了 CS 基水凝胶的凝血性能。此外,体内外实验证明水凝胶满足伤口管理的生物相容性。
图7. CS/HNTs水凝胶的体外止血能力和生物相容性。(a) 体外凝血试验的照片。(b)相对血红蛋白百分比反映的在时间点的各敷料的凝血进程。(c) 全血凝固时间。(d) 溶血率。(e) L929细胞的活/死染色图像。(f) 细胞活力检测。(g) 水凝胶皮下植入的示意图。(h) 植入区域组织的H&E染色。
鉴于CS/HNTs 水凝胶体外表现出优异的凝血性能,本研究进一步在小鼠肝出血模型和尾部出血模型中评估了其体内止血能力(图 8)。与对照组相比,CS 水凝胶处理显著缩短了凝血时间。CS/HNTs 水凝胶处理组的止血效果更佳,能够在 3 分钟内形成稳定的血凝块,且渗出面积无明显增加。尽管与体外试验结果相比,CS/HNTs 水凝胶的体内止血性能与市售纱布的止血性能无显著差异,但这种差异可能归因于纱布在体内通过物理压迫辅助止血的机制,而该机制在体外条件下无法体现。相反,CS/HNTs 水凝胶通过加速血液浓缩、促进血小板富集及激活凝血级联反应来发挥止血作用。因此,CS/HNTs 水凝胶展现出应用于不可压迫性伤口治疗的广阔前景。
图8. CS/HNTs在小鼠肝脏和尾部出血模型中的止血效果。(a) 小鼠肝脏止血过程示意图。
(b) 不同时间点肝脏出血照片。 (c) 肝脏止血时间。(d) 肝脏失血量。(e) 小鼠尾部止血示意图。(f) 不同时间点尾部出血照片。 (g) 小鼠尾部止血时间。(h) 小鼠尾部失血量。
为了研究CS/HNTs/Lev 的体内伤口愈合能力,在小鼠身上创建了 10 毫米的全层皮肤伤口,并感染了S. aureus(图9a)。到第 9 天,CS/HNTs/Lev 组几乎完全愈合 (7.99 ± 2.70%),显示表面光滑并出现新的上皮组织。对照组和 CS/HNTs 组的伤口面积分别为 13.14 ± 0.76% 和 12.43 ± 2.43%,显著小于模型组的 25.05 ± 3.67%。在第 5 天,对感染部位组织渗出物中的细菌定植进行定量分析,结果显示 CS/HNTs/Lev 组的细菌计数明显低于其他组(图 9f, g)。在 CS/HNTs 水凝胶中添加 Lev 有效杀灭和抑制了感染部位的细菌生长,从而减少了感染并加速了愈合。
图9. 体内抗菌效果及伤口愈合分析。(a) 动物实验设计示意图。(b) 小鼠感染伤口在不同时间点的图像。(c) 伤口在不同时间点收缩示意图。(d) 相对伤口面积的定量分析。(e)小鼠体重变化。(f) 菌落图像。(g) 感染伤口对应的菌落数量。
HE 染色显示,模型组有显著的炎症细胞浸润、表皮增厚,且缺乏皮肤附属器(图 10)。此外,伤口仍未闭合,胶原纤维排列松散。相比之下,CS 和 CS/HNTs 治疗组表现出减少的炎症细胞浸润和更薄的表皮层,表明愈合反应达到平衡。然而,CS/HNTs/Lev 组显示出毛囊和新血管,以及与周围正常皮肤相似的真皮增厚,表明其具有增强的组织再生能力。Masson 染色显示实验组之间胶原蛋白沉积存在显著差异(图 10c)。CS/HNTs/Lev 组显示出大量新形成的胶原蛋白,密度最高,表明最佳的伤口愈合效果。TNF-α在对照组和 CS/HNTs/Lev 组的表达水平最低,这表明CS/HNTs/Lev有效降低了细菌感染引起的炎症。此外,CS/HNTs/Lev 组的 CD31 表达显着升高,血管腔更清晰。K14的免疫荧光染色证实了表皮厚度和上皮重构。
图10. 组织形态学分析。(a) 组织病理学评估伤口愈合示意图。(b-c) H&E染色和Masson染色的图片。(d) TNF-α的免疫荧光染色。(e) TNF-α荧光强度分析。(f) CD31的免疫荧光染色。(g) CD31荧光强度的分析。(h) K14的免疫荧光染色及(i)相应的定量分析。
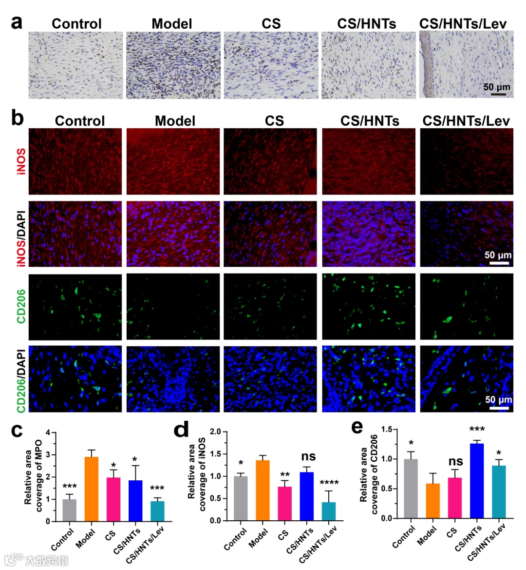
为了探索免疫细胞浸润的动态变化,在第11 天对伤口切片进行骨髓过氧化物酶 (MPO) 染色(图11)。CS/HNTs/Lev 水凝胶显着降低了伤口组织中的 MPO 水平,与未感染的对照组水平相当。此外,CS/HNTs/Lev 可能通过抑制细菌感染并迅速诱导伤口部位巨噬细胞的 M2 极化来发挥其作用。总的来说,载药 3D 打印的 CS/HNTs/Lev 水凝胶通过调节免疫细胞、减轻感染引起的炎症、重建表皮和恢复血管网络,显着增强了伤口愈合,在伤口管理中展现出明显的优势。
图11. 组织形态学分析。(a) MPO 的免疫组织化学染色。(b) iNOS 和 CD206 的免疫荧光染色。(c) MPO的定量分析。(d) iNOS的定量分析。(e) CD206的定量分析。
这项研究开发了一种纳米粘土增强的的3D 打印CS 水凝胶,HNTs 与 CS 之间的氢键和静电相互作用,优化了 CS/HNTs 墨水的流变特性,使其满足挤出打印的流体动力学需求,并表现出优异的自支撑能力,从而能够实现高保真度、复杂结构的 3D 打印。HNTs 的掺入同时提升了水凝胶的机械强度和止血潜能。进一步,通过负载活性药物 Lev,使3D 打印水凝胶表现出显著的体外抗菌活性。CS/HNTs/Lev 水凝胶优异的药物递送能力、打印适性、增强的止血性能和机械强度,有效地促进了体内感染伤口的愈合。综上所述,本研究为利用纳米粘土增强的 3D 打印多糖水凝胶在伤口管理中的应用提供了重要的研究基础,并为开发多功能、个性化敷料开辟了新的途径。
该论文得到了国家自然科学基金(52073121)、广东省基础与应用基础研究基金(2025A1515011860)项目和中央高校基础研究基金(21624115)的资助。
论文链接:
https://doi.org/10.1016/j.bioactmat.2025.08.024
相关进展
高分子科技原创文章。欢迎个人转发和分享,刊物或媒体如需转载,请联系邮箱:info@polymer.cn
诚邀投稿
欢迎专家学者提供稿件(论文、项目介绍、新技术、学术交流、单位新闻、参会信息、招聘招生等)至info@polymer.cn,并请注明详细联系信息。高分子科技®会及时推送,并同时发布在中国聚合物网上。
欢迎加入微信群 为满足高分子产学研各界同仁的要求,陆续开通了包括高分子专家学者群在内的几十个专项交流群,也包括高分子产业技术、企业家、博士、研究生、媒体期刊会展协会等群,全覆盖高分子产业或领域。目前汇聚了国内外高校科研院所及企业研发中心的上万名顶尖的专家学者、技术人员及企业家。
申请入群,请先加审核微信号PolymerChina(或长按下方二维码),并请一定注明:高分子+姓名+单位+职称(或学位)+领域(或行业),否则不予受理,资格经过审核后入相关专业群。
点
这里“阅读原文”,查看更多

