严重创伤引起的大出血是全球可预防死亡的主要原因之一,尤其是非压迫性出血、高压动脉出血以及胃肠道等酸性环境下的出血,对止血材料提出了严峻挑战。传统止血材料往往存在机械强度不足、组织黏附力弱或环境稳定性差等局限性。近日,天津工业大学李晓晖/高辉团队在期刊《Acta Biomaterialia》发表了题为“A multifunctional self-gelling hemostatic powder based on synergistic non-covalent interactions for rapid hemostasis and infected wound healing”的研究论文,开发出一种基于协同非共价相互作用的多功能自凝胶止血粉(P-pUMAA/QCS),实现了快速止血、强效抗菌和促进创面愈合的多重功能。
该研究的核心设计策略是将脲基功能化甲基丙烯酸(UMAA)与季铵化壳聚糖(QCS)复合,通过氢键和静电相互作用的协同效应,构建了多功能自凝胶止血粉P-pUMAA/QCS。该材料具有多重功能特性:快速凝胶化能力(在血液中15秒内、酸性胃液中3秒内即可凝胶化);在不同生理环境下具有优异的湿态组织黏附性能(水中57.0±3.7 kPa,酸性胃液中76.4±1.9 kPa);吸收生理液体后形成的水凝胶具有优异的机械性能,能够承受超过140 mmHg的爆破压力;强效的抗菌活性和快速促凝血作用。在多种大鼠出血模型(尾部横断、肝脏损伤、股动脉穿刺和胃壁切口)中,P-pUMAA/QCS均实现了快速止血和显著减少失血量,表现远超医用纱布和商业止血产品。此外,该止血粉材料还显著促进感染创面愈合,表现为高创面闭合率、强效抗菌能力,并有效促进血管新生、调控炎症反应和加速组织再生。这种基于协同非共价相互作用的设计策略为开发多重功能的先进止血材料提供了新思路,在急诊医学和外科应用中具有临床转化潜力。
图1. P-pUMAA/QCS自凝胶止血粉的制备及关键性能示意图
图2. P-pUMAA/QCS自凝胶止血粉的凝胶化行为、微观结构、液体吸收、湿态黏附性和耐压性
图3. P-pUMAA/QCS自凝胶止血粉在不同大鼠出血模型中的体内止血性能评价。
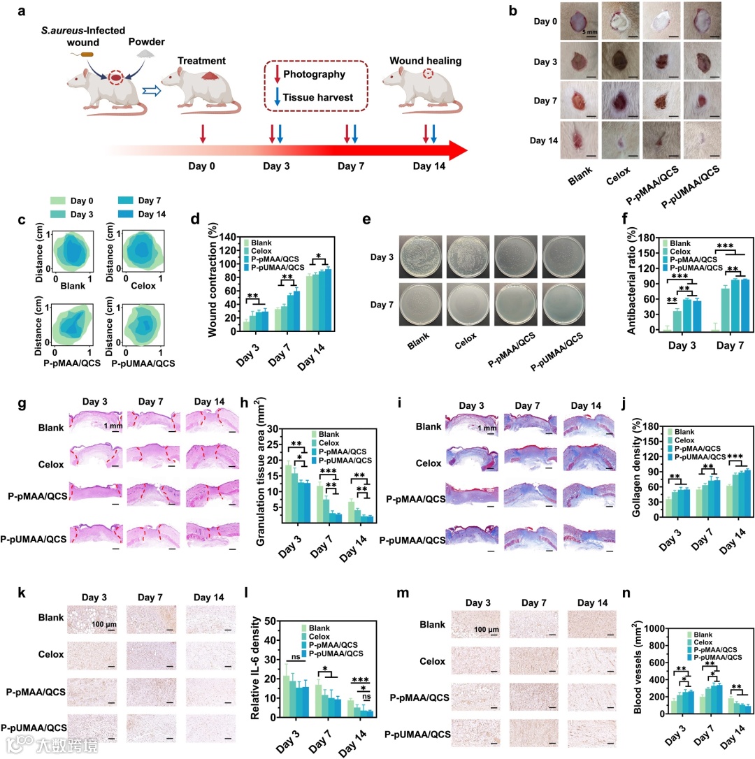
图4. P-pUMAA/QCS自凝胶止血粉对感染创面愈合的体内评价。
该论文通讯作者为天津工业大学高辉教授,第一作者为天津工业大学李晓晖副教授。 本工作得到了国家重点研发计划、国家自然科学基金以及天津市重点基金的支持。本工作感谢硕士生蔡铭伦、刘京林等对论文工作做出的贡献,同时对天津工业大学分析测试中心在分析测试方面提供的大力支持表示衷心感谢!
作者简介:
向上滑动阅览
高辉,天津市特聘教授,曾入选教育部新世纪优秀人才支持计划、“天津市131创新型人才培养工程”第一层次人选、天津市创新人才推进计划中青年科技创新领军人才,获得天津市自然科学二等奖一项(排名第一)。主持国家自然科学基金项目6项、省部级项目7项。近年以通讯作者在Angew. Chem. Int. Ed., Adv. Funct. Mater., J. Controlled Release, Aggregate, Nano Today, Acta Biomaterialia等杂志发表SCI论文一百余篇,他引4千余次,H因子38。主要从事生物医用高分子和药物靶向递送研究。
李晓晖,天津工业大学副教授,主持国家自然科学基金、天津市自然科学基金和企业横向项目。相关成果发表在Advanced Materials, Advanced Functional Materials, Acta Biomaterialia, Chemical Engineering Journal等期刊,获得多项授权专利。主要从事多功能水凝胶的制备;肠道菌群调控活性材料的研制;防雾、抗冻、抗菌涂层的制备研究;抗肿瘤纳米粒子材料的设计及功效研究。
论文信息:Xiaohui Li, Minglun Cai, Jiawei Gao, Linran Gao, Jinglin Liu, Yuxuan Jin, Minghao Li, Tengling Wu, MahmoudElsabahy, Hui Gao*. A multifunctional self-gelling hemostatic powder based on synergistic non-covalent interactions for rapid hemostasis and infected wound healing, Acta Biomaterialia, 2025.
文章链接:
https://doi.org/10.1016/j.actbio.2025.10.019
相关进展
高分子科技原创文章。欢迎个人转发和分享,刊物或媒体如需转载,请联系邮箱:info@polymer.cn
诚邀投稿
欢迎专家学者提供稿件(论文、项目介绍、新技术、学术交流、单位新闻、参会信息、招聘招生等)至info@polymer.cn,并请注明详细联系信息。高分子科技®会及时推送,并同时发布在中国聚合物网上。
欢迎加入微信群 为满足高分子产学研各界同仁的要求,陆续开通了包括高分子专家学者群在内的几十个专项交流群,也包括高分子产业技术、企业家、博士、研究生、媒体期刊会展协会等群,全覆盖高分子产业或领域。目前汇聚了国内外高校科研院所及企业研发中心的上万名顶尖的专家学者、技术人员及企业家。
申请入群,请先加审核微信号PolymerChina(或长按下方二维码),并请一定注明:高分子+姓名+单位+职称(或学位)+领域(或行业),否则不予受理,资格经过审核后入相关专业群。
点
这里“阅读原文”,查看更多

