水系锌离子电池因本征安全性与成本优势正成为储能与便携电子的重要候选。与传统锌箔相比,锌粉电极拥有更大的比表面积和可设计的多孔框架,在快充、低N/P比和高功率输出方面具有天然潜力。然而,颗粒堆积带来的局部应力集中、界面副反应耦合(枝晶、腐蚀、析氢、钝化)以及离子—电子传输的“迷宫效应”,往往使得锌粉电极在高倍率和大容量沉积/剥离下迅速衰退。如何在“高电流—高容量—长寿命”这三者之间取得平衡,一直是制约其走向实用化的关键难题。
近期,南通大学微电子学院(集成电路学院)徐骏、尹海宏教授团队设计开发了一种新型“软弹性”氨基聚合物水系锌离子电池添加剂。以“让界面软起来、活起来”为出发点,构筑了一层结构工程化的软弹性氨基功能聚合物网络(P-A1@NH2、P-A2@NH2),在锌粉颗粒间形成致密而可溶胀的三维黏结层。电解液浸润后,这层网络发生温和而可逆的体积溶胀,像海绵一样在孔道内部铺展,既均匀分摊循环过程中逐步累积的内应力,又在颗粒间搭起连续的Zn2+传输通道。由于聚合物主链/侧链引入了丰富的─NH2/─NH─位点,Zn2+的第一溶剂化层被部分重构,自由水含量降低,脱溶剂化势垒同步下降,从而实现更顺滑的沉积/剥离动力学。更重要的是,氨基对晶面的差异吸附使锌沿(002)择优取向沉积,沉积形貌由毛刺状转为致密平整,副反应被显著抑制。对称电池在 2.5 mA cm-2/0.5 mAh cm-2 下稳定 >8300 h;在 25 mA cm-2/25 mAh cm-2 下仍可持续 2,000 h,并在 50 mA cm-2/10 mAh cm-2 条件下保持约 150 h。Zn∥Cu 半电池平均库仑效率 ≈99.8%,在锌粉负极领域实现“高电流—高面积容量—超长寿命”三指标同时达成,创造了新的综合性能纪录。
2025年10月30日,论文以“Structurally Engineered Soft-Elastic Polymers as Stress-Adaptive and Deposition-Regulating Layers for Ultrastable and High-Rate Zn-Powder Anodes”为题发表在国际权威期刊《Advanced Functional Materials》(DOI:10.1002/adfm.202522521),秦琳、研究生文康伟为共同第一作者。
工作要点
要点1:体相内“溶胀-释压+通道连通+受控取向”电极界面调控机制
该研究以“问题—方案—演化”三段对照明确出发点,未改性Zn-P在循环中因电沉积诱发的局部应力与副反应而发生结构破坏与形貌失控;引入软弹性氨基聚合物后,浸润触发的动态溶胀使网络在颗粒孔道中铺展并黏附骨架,链段滑移与氢键/静电作用共同降低应力峰值,阻断“应力尖峰→裂解→二次成核”的恶性循环。同时,—NH2/—NH—位点与Zn2+竞争配位,在界面侧稀释活性水并重构第一溶剂化层;配位-能垒的改变叠加差异吸附对
图1:锌沉积行为与结构演变示意。(a)原始Zn-P负极枝晶生长与副反应;(b)原始Zn-P负极因应力不均匀累积导致的结构破坏;(c)软弹性聚合物修饰Zn-P负极循环过程中形貌稳定、锌沉积受控;(d)应力释放型Zn-P/P-A2@NH2负极的稳定结构;(e)聚合物修饰Zn-P负极初始状态;(f)聚合物溶胀后的Zn-P负极。
晶面的选择性锚定,使沉积由“针状/毛刺”转向“致密/平整”的(002)择优外延。该图把三条调控线索在同一构型内合龙:结构层面缓释应力并连通通路、分子层面降低脱溶剂化能垒、界面层面引导取向沉积,为后续多尺度证据与电化学表现建立“因→果”的联系。
要点2:多维度表征揭示“溶胀驱动的应力消散、离子通道扩展”机制
该研究首创并成功实现了 “体相内网络溶胀”对力学与传输的双重作用的系统量化。为量化溶胀网络对体相力学与传输的双重影响,该研究将统一力学建模、时间依赖阻抗/电导、分子动力学与截面光学分析进行整合分析。力学模型显示,未改性电极在沉积分层初期表层出现显著应力峰并向体相传递;引入聚合物网络后,扩散完成时各区域应力被有效削峰并更趋均匀,指向“面-体扩散式”的释压机理。时间依赖 EIS 显示浸润—溶胀过程中离子电导持续上升,表明通道逐步贯通;MD 快照与迁移轨迹进一步揭示 P-A2@NH2 网络中存在更连续的 Zn2+ 迁移通路;截面光学清晰记录 0/1/3 h 的“逐层进液”画面,证实孔道连通的空间过程。四类证据相互咬合,形成“溶胀动力学 → 应力再分配 → 通路连通 → 迁移提速”的物理闭环,为后续的极限倍率与长寿命表现提供坚实的机制基础。
图2:溶胀诱导梯度结构用于应力调控与Zn2+传输。(a)不同锌粉负极的统一力学建模;(b、c)Zn2+自上而下渗透过程中锌粉负极内部初始应力态与过渡态;(d–f)完全扩散后Zn-P、Zn-P/P-A1@NH2、Zn-P/P-A2@NH2的应力演化;(g)溶胀扩散过程中不同Zn-P基负极的离子电导率随时间变化;(h)P-A1@NH2与P-A2@NH2中Zn2+传输的MD模拟;(i)电极在ZS中浸泡0、1、3 h后的截面光学照片。
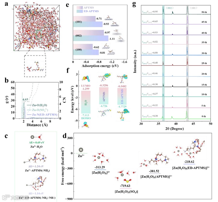
要点3:分子-晶体溶剂化重构与择优取向双协同机制
MD/RDF与平均配位数(ACN)显示,在APTMS/ED-APTMS存在下,Zn2+第一溶剂化层由本数值5.15显著下探(ED-APTMS更低),证明氨基基元竞争配位替代水分子,降低界面“活性水”参与;配位能与自由能廓线进一步指向跨界脱溶剂化通道变宽,从而降低能垒。晶体层面,APTMS/ED-APTMS在Zn(002)表面的吸附能相较(100)/(101)更有利,解释了(002)择优在循环中被非原位XRD观察到的演化(I(002)/I(100)上升)。HOMO/LUMO分析提示氨基硅烷的能级结构与(002)表面电子相互作用更匹配。该图形成“配位替代→能垒降低→(002)导向外延”的量化桥接,为后续形貌-动力学转变提供坚实依据。
图3:硅烷基材料的静电相互作用与溶剂化调控。(a)ED-APTMS/ZS中Zn2+溶剂化的MD快照;(b)径向分布函数(RDF)与配位数(ACN)分析;(c)Zn2+与H2O、APTMS及ED-APTMS中─NH─/─NH2基团的配位键能;(d)[Zn(H2O)6]2+、[Zn(H2O)5(SO4)]、[Zn(H2O)5(APTMS)]2+、[Zn(H2O)5(ED-APTMS)]2+形成的自由能变化;(e)APTMS与ED-APTMS在Zn(002)、(100)、(101)晶面的吸附构型与吸附能;(f)H2O、APTMS、ED-APTMS的LUMO与HOMO能级;(g)Zn-P负极在不同沉积周期(0–50次)的离线XRD谱图(2θ 30-50°)。
要点4:锌沉积形貌调控与界面稳定性增强机制
为探究软弹性聚合物对锌沉积形貌与成核行为的调控作用,采用多尺度表征方法系统评估了改性电极的界面稳定性。扫描电镜图像表明,原始锌粉负极在循环后出现明显的表面开裂、颗粒破碎与大量枝晶,而聚合物改性电极则呈现致密、无裂纹的均匀形貌。原子力显微镜与共聚焦激光扫描显微镜进一步显示,改性电极表面粗糙度显著降低,说明其具备优异的抗形变能力。
图4:原始与软弹性聚合物修饰Zn-P负极的表面形貌及电化学行为。(a、b)循环25次后Zn-P与Zn-P/P-A2@NH2对称电池的SEM图;(c、d)循环25次后Zn-P、Zn-P/P-A1@NH2、Zn-P/P-A2@NH2对称电池的AFM图及CLSM高度分布图;(e)Zn-P、Zn-P/P-A1@NH2、Zn-P/P-A2@NH2对称电池Zn沉积过程的原位光学显微图;(f)Zn-P||Ti、Zn-P/P-A1@NH2||Ti、Zn-P/P-A2@NH2||Ti半电池在5 mV s-1下的CV曲线;(g、h)原始与修饰Zn-P负极的LSV及Tafel曲线。
电化学测试结果显示,原始电极的成核过电位较低,锌沉积过程过快且难以控制;而改性电极通过提高成核能垒,促进了更细小、致密锌核的形成。原位光学观测进一步揭示,原始电极在6–15分钟内因剧烈枝晶生长与副反应产生大量气泡,而改性电极在整个沉积过程中均保持平整致密的沉积层,未出现枝晶突起。线性扫描伏安与塔菲尔曲线分析表明,改性电极的析氢起始电位显著负移,腐蚀电流密度也大幅下降,其中性能最优的样品可将腐蚀电流从1.12 mA cm-2降低至0.04 mA cm-2。上述结果共同表明,聚合物改性通过协同调控锌离子通量、提高成核势垒及抑制副反应,实现了电极界面稳定性的系统提升。
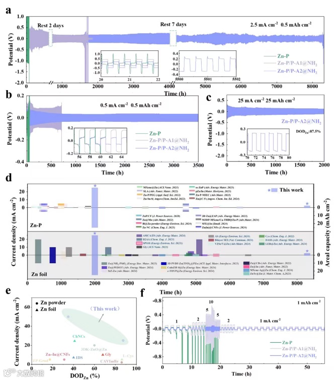
要点5:锌粉负极的超长寿命与超高倍率性能验证
为系统评估软弹性聚合物改性锌粉负极的综合电化学性能,通过对称电池与Cu 半电池两种体系开展了完整测试。结果表明,原始锌粉负极因枝晶生长与副反应导致电压波动显著并提前失效;而改性负极表现出稳定且低极化的长期循环特征,其中 Zn-P/P-A2@NH2 基对称电池在 2.5 mA cm-2 / 0.5 mAh cm-2 条件下可实现超过 8,300 小时的稳定循环,即使在 50 mA cm-2 / 10 mAh cm-2 的极端工况下仍能维持约 150 小时的稳定运行。面向实际应用对高倍率与高面积容量的并行要求,该负极在 25 mA cm-2 / 25 mAh cm-2 条件下实现了约 87.5% 的锌利用率(DOD_Zn)与约 25,000 mAh cm-2 的累计沉积容量(CPC),实现了“高电流—高面积容量—超长寿命”三指标同时达成,创造了新的综合性能纪录。
图5:原始与修饰Zn-P基Zn||Zn对称电池的电化学稳定性及长循环性能。(a)Zn-P、Zn-P/P-A1@NH2、Zn-P/P-A2@NH2负极组装的Zn||Zn对称电池在2.5 mA cm-2/0.5 mAh cm-2的长循环性能,含2天与7天两次静置;(b)三者在0.5 mA cm-2/0.5 mAh cm-2下的长循环性能;(c)Zn-P/P-A2@NH2电极在25 mA cm-2/25 mAh cm-2下的循环性能;(d)Zn-P/P-A2@NH2负极的电流密度与循环性能与文献对比;(e)Zn-P/P-A2@NH2负极的电流密度与Zn放电深度(DODZn)与文献对比;(f)原始与聚合物修饰Zn-P负极的倍率性能。
此外,Zn∥Cu 半电池基于该负极能够获得约 99.8% 的平均库仑效率并保持约 180 次稳定循环。上述优异表现可归因于聚合物溶胀与界面结构工程的协同:氨基功能基团重构了锌离子的溶剂化结构、促进跨界去溶剂化动力学;动态三维网络在体相内缓和循环应力并建立连续的离子通道,从而在高电流/高面积容量窗口下实现稳定、低极化且可逆的锌负极运行。
要点6:全电池高倍率循环、低自放电与形变鲁棒性应用演示
图6:Zn||AlVO-H2O全电池的电化学性能及实用化评估。(a)Zn-P、Zn-P/P-A1@NH2、Zn-P/P-A2@NH2基全电池CV曲线;(b)Zn-P、Zn-P/P-A1@NH2、Zn-P/P-A2@NH2负极Zn||AlVO-H2O全电池倍率性能;(c)2 A g-1、N/P比2.4下的循环性能;(d)Zn-P/P-A2@NH2||AlVO-H2O全电池10 A g-1高倍率循环性能与库仑效率;(e)静置30 h后Zn-P||AlVO-H2O与Zn-P/P-A2@NH2||AlVO-H2O全电池自放电行为;(f)Zn-P/P-A2@NH2负极软包电池(Zn||AlVO-H2O)2 A g-1循环性能及光学照片;(g)Zn-P/P-A2@NH2负极柔性软包电池在平展与弯折状态下驱动LCD屏的照片;(h)对应软包电池在形变下的电压输出,凸显机械鲁棒性。
装置层面的验证显示该研究策略具备从材料到器件的可迁移性。与 AlVO-H2O 正极配对的全电池在 0.2–1.6 V 的 CV 中体现更高的氧化还原电流与更低的极化;倍率与交流阻抗测试进一步指向更快的界面动力学与更低的传输阻力;在 2 A g-1、N/P≈2.4 条件下可稳定 500 圈保持 ≈91.9%,在 10 A g-1 超高倍率下循环 2000 圈 后仍保持约 81.1%;自放电测试中静置 30 h 仍保留 ≈94.8% 容量。5×5 cm2 软包在 2 A g-1 下实现约 291 mAh g-1 的容量,并在约 400 圈 后保持 ≈87.2%;在平展、弯折与折叠等形变状态下电压输出基本恒定,能够稳定驱动小型 LCD 设备。该图将“高倍率—长寿命—低自放电—机械鲁棒”的装置级指标置于同一视野,表明所提出的体相结构—界面分子协同工程具备工程化放大的可用性。
这项研究工作综合“结构缓释—传输连通—取向受控”的三线协同,在分子层(配位/溶剂化)—晶面层(差异吸附/择优外延)—体相层(溶胀-释压/连通通路)之间建立了可量化、可验证的因果链条,并把机制优势有效外推至对称电池、Cu 半电池与全电池/软包的装置尺度。在高电流密度与高面积容量的苛刻窗口下,同时获得低极化、长寿命与高可逆性,并在柔性工况下保持稳定输出。该路线将传统“抑水/表面涂层”的经验做法升级为配位数/脱溶剂化能垒/吸附能/择优度等可度量指标驱动的设计方法,为三维粉体金属负极提供了一条具有普适性与工程潜力的结构—界面一体化解决思路。
原文链接:
https://doi.org/10.1002/adfm.202522521.
相关进展
南京大学余林蔚、徐骏教授课题组在柔性衬底上“激光-液滴”自加热驱动纳米线超高速生长集成新突破
江南大学刘天西/陈苏莉、河南省科学院卢琼琼、德累工大于明浩 AEM: 快离子传导的高模量超分子界面层助力实用化锌金属负极
高分子科技原创文章。欢迎个人转发和分享,刊物或媒体如需转载,请联系邮箱:info@polymer.cn
诚邀投稿
欢迎专家学者提供稿件(论文、项目介绍、新技术、学术交流、单位新闻、参会信息、招聘招生等)至info@polymer.cn,并请注明详细联系信息。高分子科技®会及时推送,并同时发布在中国聚合物网上。
欢迎加入微信群 为满足高分子产学研各界同仁的要求,陆续开通了包括高分子专家学者群在内的几十个专项交流群,也包括高分子产业技术、企业家、博士、研究生、媒体期刊会展协会等群,全覆盖高分子产业或领域。目前汇聚了国内外高校科研院所及企业研发中心的上万名顶尖的专家学者、技术人员及企业家。
申请入群,请先加审核微信号PolymerChina(或长按下方二维码),并请一定注明:高分子+姓名+单位+职称(或学位)+领域(或行业),否则不予受理,资格经过审核后入相关专业群。
点
这里“阅读原文”,查看更多

