碳纤维是一种含碳量在90%以上,具有高强度、高模量、轻质、化学稳定性等一系列优异性能的纤维材料,是现代工业和国防装备不可或缺的战略性材料。碳纤维主要由有机分子前驱体(如聚丙烯腈、沥青、粘胶等)纤维经过低温预氧化、高温碳化及超高温石墨化制备而成。碳纤维的后处理过程能耗极大,同时高温碳化和石墨化过程也需消耗大量惰性保护气体。据报道,高温热处理的能源和气体消耗约占碳纤维整体成本的40%。因此,碳纤维的节能高效制备一直是基础研究领域的重要科学问题。然而,有机分子热裂解碳化的基本路线和原理决定了高温后处理是传统碳纤维无法避免的核心环节。
石墨烯纤维是由单层石墨烯有序组装排列而成的新型碳质纤维材料。2011年,浙江大学高分子系高超教授团队首次提出氧化石墨烯液晶湿法纺丝策略,并结合化学还原方法,发明了石墨烯纤维。随后十余年间,国内外研究团队借鉴传统碳纤维高温后处理工艺,完美修复氧化石墨烯的原子级缺陷,在纤维力学和导电、导热性能优化方面取得较大进展,基本验证了石墨烯纤维的结构功能一体化潜力。纵观石墨烯纤维的加工原理,其由氧化石墨烯经过脱除含氧官能团形成碳质纤维,理论上蕴含着一条较低温条件下制备碳质纤维的新路线。然而,化学还原石墨烯纤维的力学性能受限,使得室温制备高性能石墨烯纤维这一难题至今未能解答。
经过近十五年的持续思考和探索,浙江大学高分子系高超教授团队最新工作提出“分域剪切多流场”方法,在氧化石墨烯凝胶纤维中实现微纤亚单元的液晶织构,当纤维凝固干燥时,氧化石墨烯分子在每个微纤单元内限域折叠。区别于传统氧化石墨烯分子在纤维结构中的无序折叠和堆积,微纤限域具有折叠细晶特点,大幅减少并减小了石墨烯间的微孔缺陷,形态由扁平粗孔变为针状细孔。在25℃室温催化还原下,限域折叠的石墨烯纤维表现出优异的拉伸强度(5.19GPa)和模量(529GPa),导热率、导电率分别达到232W/mK和120S/cm,同时具有92%的碳含量,实现了室温制备高性能石墨烯基碳纤维。
2025年10月20日,相关成果以“High-performance graphene-based carbon fibres prepared at room temperature via domain folding”为题发表在《Nature Materials》。浙江大学专职研究员李鹏、博士生王子秋(已毕业)和蔡刚峰为论文共同第一作者。浙江大学许震长聘副教授、刘英军研究员、清华大学徐志平教授和浙江大学高超教授为论文共同通讯作者。
工作亮点:
(1)提出了“分域剪切多流场”的纺丝方法,实现多级微纤单元的氧化石墨烯液晶织构,从分子尺度控制了氧化石墨烯在纤维受限空间内的精确排列;通过调节分域剪切多流场的基本尺寸,实现了微纤单元液晶织构尺寸的设计和控制。
(2)实现了氧化石墨烯二维分子在微纤亚单元中的可控限域折叠,大幅减少并减小了石墨烯间的微孔缺陷,形态由扁平粗孔变为针状细孔,构建了氧化石墨烯的折叠行为—有序晶区尺寸—微孔缺陷的影响关系。
(3)指出了室温制备高性能石墨烯基碳纤维的新路线:与传统有机前驱体经过高温裂解碳化制备高性能碳纤维的路线不同,室温催化还原下,限域折叠石墨烯纤维表现出高强度和高模量的特点,同时碳含量达到92%,成为一种新型室温高性能碳纤维。
图1 分域剪切多流场示意图及氧化石墨烯的限域折叠。
石墨烯纤维是由二维石墨烯基元组装而成,其组装原理为全新的二维分子折叠或堆积成纤。因此,石墨烯纤维中基元排列有序性除了轴向的高取向,还有基元在径向折叠结构的控制。团队以往工作已经提出多种策略实现纤维轴向的高取向排列,例如细旦化、塑化拉伸等。近期提出“复合流场湿法纺丝”的方法,实现纤维径向的有序排列。然而,纤维径向的折叠规律仍未知,其控制方法仍缺乏。本工作提出限域折叠的核心理念,采用“分域剪切多流场”的纺丝方法,实现多级微纤单元的氧化石墨烯液晶织构,从分子尺度控制了氧化石墨烯在纤维受限空间内的特征排列,进而实现了氧化石墨烯二维分子在微纤亚单元中的可控限域折叠。
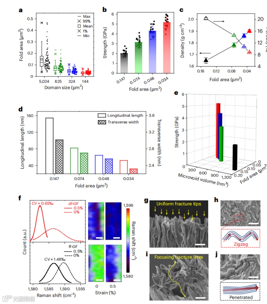
图2 石墨烯纤维折叠行为—有序晶区—微孔缺陷—力学性能的构效关系。
本工作系统建立了限域折叠—有序晶区尺寸—微孔缺陷特征—力学性能的构效关系。发现了石墨烯纤维内的折叠诱导细晶特点,小晶区致密堆积可大幅减少并减小石墨烯间的微孔缺陷,形态由扁平粗孔变为针状细孔。一方面,均匀分布的折叠细晶和针状微孔缺陷提高了石墨烯纤维的应力分布均匀性;另一方面,微孔缺陷含量的减少和尺寸的下降降低了纤维发生灾难性裂纹的可能性。
图3 室温高性能石墨烯基碳纤维的节能制备路线。
提出了基于氧化石墨烯前驱体的室温制备碳纤维的节能新路线。氧化石墨烯是一种表面含有含氧官能团的石墨烯衍生物,通过简单化学还原可实现大部分含氧官能团的脱除,从而实现高含碳量的碳材料。本工作采用限域折叠理念,结合室温催化还原技术,在室温条件下制备了高性能的石墨烯基碳纤维。室温制备高性能石墨烯基碳纤维代表了与传统石油基前驱体经过高温裂解碳化制备高性能碳纤维截然不同的路线。
该工作基于团队在石墨烯纤维领域长期积累的研究基础,相关综述见:Appl. Phys. Rev. 2023, 10, 011311, Chinese J. Polym. Sci. 2021, 39, 267, Adv. Mater. 2019, 32, 1902664. Acc. Chem. Res. 2014, 47, 1267。代表性研究成果包括首篇液晶湿法纺丝(Nat. Commun. 2011, 2, 571)、离子交联和大尺寸基元改善片间作用(Adv. Mater. 2012, 25, 188)、细旦化提高纤维取向(Adv. Mater. 2016, 28, 6449)、塑化拉伸增大晶区尺寸(Adv. Funct. Mater. 2020, 30, 2006584; Nat. Commun. 2020, 11, 2645)、氧化石墨烯纤维可逆融合与分裂(Science 2021, 372, 614)、复合流场双向有序同心圆石墨烯纤维(Nat. Commun. 2024, 15, 409)等。团队与清华大学徐志平教授等理论计算团队通力协作(Sci. Adv. 2024, 372, 614; Matter 2020, 3, 230; Macromolecules 2020, 53, 10421等),也为该工作的石墨烯折叠模型奠定了基础。该工作得到了国家自然科学基金委重大项目和青年基金、浙江省自然科学基金、山西浙大新材料与化工研究院项目经费、中央高校基本科研业务费专项资金等经费的支持。
原文链接:
https://www.nature.com/articles/s41563-025-02384-7
相关进展
高分子科技原创文章。欢迎个人转发和分享,刊物或媒体如需转载,请联系邮箱:info@polymer.cn
诚邀投稿
欢迎专家学者提供稿件(论文、项目介绍、新技术、学术交流、单位新闻、参会信息、招聘招生等)至info@polymer.cn,并请注明详细联系信息。高分子科技®会及时推送,并同时发布在中国聚合物网上。
欢迎加入微信群 为满足高分子产学研各界同仁的要求,陆续开通了包括高分子专家学者群在内的几十个专项交流群,也包括高分子产业技术、企业家、博士、研究生、媒体期刊会展协会等群,全覆盖高分子产业或领域。目前汇聚了国内外高校科研院所及企业研发中心的上万名顶尖的专家学者、技术人员及企业家。
申请入群,请先加审核微信号PolymerChina(或长按下方二维码),并请一定注明:高分子+姓名+单位+职称(或学位)+领域(或行业),否则不予受理,资格经过审核后入相关专业群。
点
这里“阅读原文”,查看更多

