近期,苏州大学功能纳米与软物质研究院刘伟教授(原芝加哥大学Pritzker分子工程学院)与王思泓教授团队在可拉伸有机发光二极管(OLED)领域取得重要突破。针对长期以来制约器件效率的电子注入瓶颈,研究团队通过分子设计与界面工程协同策略,开发了一种兼具高拉伸性与理想能级匹配的聚合物电子传输层,并创新性地构建了基于液态金属脆化效应的可拉伸铝阴极,成功实现了高效电子注入。
2025年11月26日,相关成果以“Enabling efficient electron injection in stretchable OLED”为题发表于《Nature Materials》(Nat. Mater. 2025, DOI: 10.1038/s41563-025-02419-z)。文章第一作者为刘伟博士,共同第一作者为张成、张智铭博士。通讯作者为Juan J. de Pablo教授与王思泓教授。
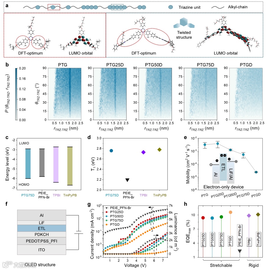
可拉伸OLED作为柔性显示与电子皮肤的关键技术,其性能长期受限于缺乏高效的电子注入路径。传统小分子电子传输材料和低功函金属阴极虽能实现高效率,但不具备本征可拉伸性;而现有可拉伸导体(如银纳米线、PEDOT:PSS等)往往功函过高,难以有效注入电子,且易导致激子淬灭。为解决这一矛盾,研究团队首先设计并合成了一系列基于三嗪单元与柔性烷基链交替共聚的离散型聚合物电子传输层(PTG系列)。该类材料不仅具有合适的LUMO能级(~ −3.2 eV)和高电子迁移率,其主链扭曲结构还赋予其高达2.76 eV的三重态能级(T₁),显著高于传统PFN-Br(< 2.4 eV),从而有效抑制激子非辐射损失。其中,PTG75D在保持>100%断裂应变的同时,使OLED外量子效率(EQE)提升至9–10%,是PFN-Br体系的4倍以上(图1, 图2,图3)。
图1:实现可拉伸OLED的高效电子注入的设计策略。
图2. 可拉伸电子传输材料(PTG系列)的基本性能表征。
图3. 可拉伸电子传输材料(PTG系列)的力学性能。
在阴极方面,团队另辟蹊径,利用液态金属脆化效应(Liquid Metal Embrittlement, LME),将新发展的AlGaIn合金涂覆于蒸镀铝薄膜表面,诱导其沿晶界渗透形成可控微裂纹网络。当集成于弹性基底时,该结构可通过裂纹滑移耗散机械应变,使原本脆性的铝膜获得非常优异的可逆拉伸能力,同时保留其低功函(~2.9 eV)、高反射率(>90%)及优异的电子注入性能——电流密度较AgNW/PEDOT:PSS体系高出四个数量级( 图4)。
图4. 基于液态金属脆化机制的可拉伸铝阴极。
将上述PTG75D电子传输层与脆化铝阴极集成于全可拉伸热激活延迟荧光(TADF)OLED中,器件在仅3.5 V电压下启亮,最大EQE达8%,电流效率25.3 cd/A,性能媲美对应刚性OLED。该策略亦适用于荧光体系(如Super Yellow),启亮电压低至2.25 V,EQE达3.8%(图5)。
图5. 高效可拉伸OLED。
该工作是团队在本征可拉伸光电材料与器件领域系列进展中的重要突破。长期以来,可拉伸OLED的性能受限于电荷注入不平衡,尤其是电子注入效率低下。团队通过分子工程与微结构调控相结合的策略,首次在器件层面弥合了可拉伸与刚性OLED之间的性能鸿沟,为发展下一代高性能、皮肤兼容的显示与光电子技术提供了关键材料与设计基础。此前,团队在发展可拉伸热活化延迟荧光发光材料(Nat. Mater. 2023, 22, 737)方面已取得系列成果。
论文链接:
https://doi.org/10.1038/s41563-025-02419-z
作者简介:
文章第一作者刘伟博士已经回国任职苏州大学功能纳米与软物质研究院教授,PI,课题组主页:https://nano.suda.edu.cn/liuw/。课题组常年招收硕、博研究生,欢迎优秀博士后加入,经费充足,待遇丰厚。有意者请联系邮箱:wei6@suda.edu.cn
相关进展
芝加哥大学王思泓教授团队 Nat. Mater.:新型半导体让植入式医疗器件更“隐形”于免疫系统,减少异物反应
芝加哥大学王思泓教授团队《Nat. Commun.》:超柔软可拉伸有机电子器件
高分子科技原创文章。欢迎个人转发和分享,刊物或媒体如需转载,请联系邮箱:info@polymer.cn
诚邀投稿
欢迎专家学者提供稿件(论文、项目介绍、新技术、学术交流、单位新闻、参会信息、招聘招生等)至info@polymer.cn,并请注明详细联系信息。高分子科技®会及时推送,并同时发布在中国聚合物网上。
欢迎加入微信群 为满足高分子产学研各界同仁的要求,陆续开通了包括高分子专家学者群在内的几十个专项交流群,也包括高分子产业技术、企业家、博士、研究生、媒体期刊会展协会等群,全覆盖高分子产业或领域。目前汇聚了国内外高校科研院所及企业研发中心的上万名顶尖的专家学者、技术人员及企业家。
申请入群,请先加审核微信号PolymerChina(或长按下方二维码),并请一定注明:高分子+姓名+单位+职称(或学位)+领域(或行业),否则不予受理,资格经过审核后入相关专业群。
点
这里“阅读原文”,查看更多

