搜索
首页
大数快讯
大数活动
服务超市
文章专题
出海平台
流量密码
出海蓝图
产业赛道
物流仓储
跨境支付
选品策略
实操手册
报告
跨企查
百科
导航
知识体系
工具箱
更多
找货源
跨境招聘
DeepSeek
首页
>
青年创新团队项目215项,重点实验室项目144项
>
0
0
青年创新团队项目215项,重点实验室项目144项
中科合创云南分中心
2025-12-22
6
导读:关于2025年度陕西省教育厅科学研究计划拟立项项目的公示据《陕西省教育厅科学研究计划项目管理办法》和组织申报2
关于2025年度陕西省教育厅科学研究计划拟立项项目的公示
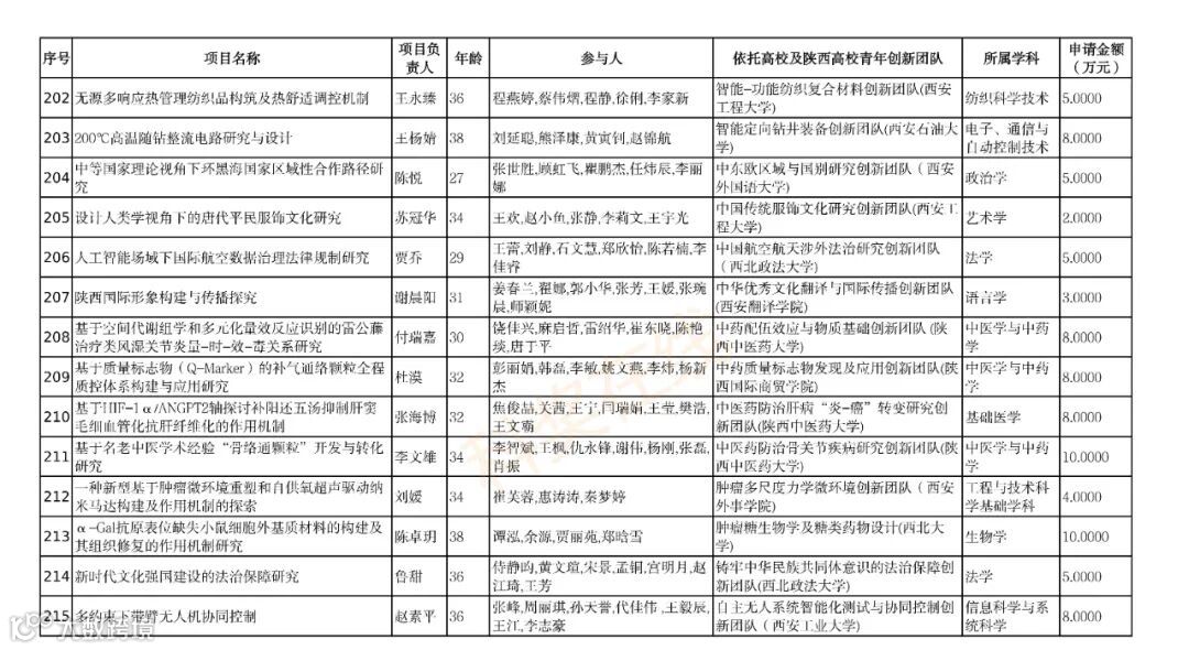
据《陕西省教育厅科学研究计划项目管理办法》和组织申报2025年度陕西省教育厅科学研究计划项目工作安排,省教育厅组织开展了申报和评审工作。经各高校遴选推荐、省教育厅形式审查、专家评审、厅务会审议等环节,2025年度陕西省教育厅科学研究计划项目确定拟立项1668项。现将名单予以公示:
版权
声明
本文来源政府官网,文章转载只为学术传播,如涉及
侵权
问题,请联系我们,我们将及时删除
【声明】内容源于网络
0
0
中科合创云南分中心
全国科技成果评价服务平台是经科技部批准建设的国家级综合科技服务平台,为全国的高校、院所、企业提供国家科技成果评价(鉴定)、科技查新、检验检测、资本对接、技术转移等一站式科技服务。
内容
3210
粉丝
0
关注
在线咨询
中科合创云南分中心
全国科技成果评价服务平台是经科技部批准建设的国家级综合科技服务平台,为全国的高校、院所、企业提供国家科技成果评价(鉴定)、科技查新、检验检测、资本对接、技术转移等一站式科技服务。
总阅读
5.7k
粉丝
0
内容
3.2k
在线咨询
关注