
报告!报告!
您“预(qi)订(dai)”的台风即将到货!
第9号台风“纳沙”正逐步靠近福建沿海
将于30日凌晨到上午在
霞浦到厦门一带沿海二次登陆!!
请您做好签收准备!

↑ 纳沙动态云图(28日22时30分至29日05时00分)

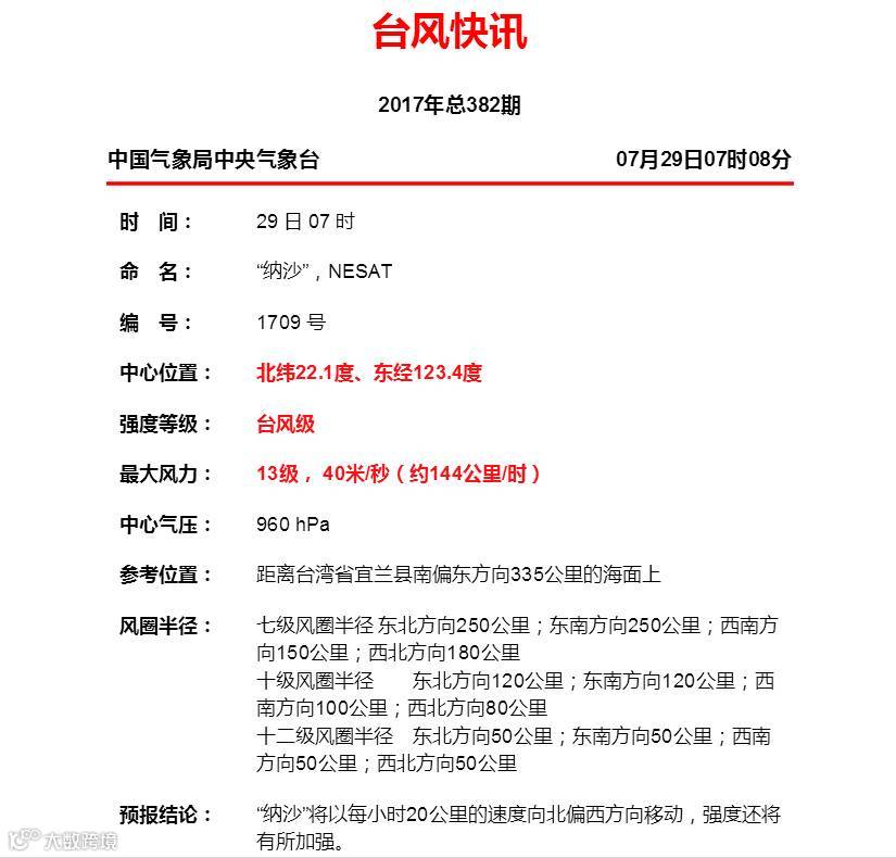
@中央气象台:今年第9号台风“纳沙”已于28日17时由强热带风暴级加强为台风级,29日07时其中心位于距离台湾省宜兰县南偏东方向335公里的海面上(北纬22.1度、东经123.4度),中心附近最大风力13级,中心最低气压960百帕。
预计,“纳沙”将以每小时20公里左右的速度向北偏西方向移动,强度将继续加强,向台湾中北部沿海靠近,将于29日傍晚前后在台湾花莲到宜兰一带沿海(强台风级,14-15级,42-48米/秒)登陆,30日凌晨到上午在福建霞浦到厦门一带沿海再次登陆(强热带风暴级或台风级,10-12级,28-33米/秒)。登陆后,“纳沙”将向西偏北方向移动,强度逐渐减弱,30日夜间到31日早晨在江西东部减弱为热带低压。

台风“纳沙”已经越过了24小时警戒线!
直扑福建沿海而来~

啥?一个台风还不够刺激?
那就再来一个!

就在28日晚8时
第10号台风(暂无名)生成!!!

在南海北部,一个热带低压已经生成!
并且正式发展为今年第10号台风!


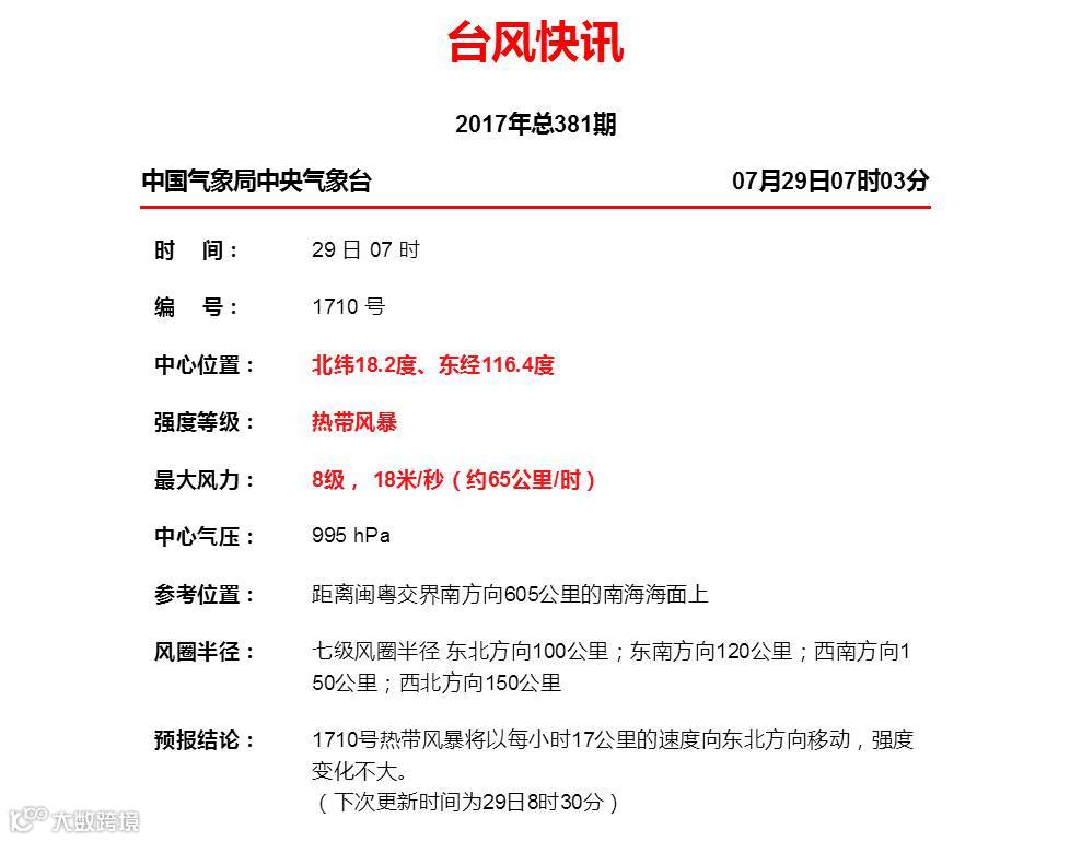
@中央气象台:南海热带低压已于昨天晚上加强为今年第10号台风(暂无名),今天早晨7点钟其中心位于闽粤交界处南方向605公里的南海海面上,就是北纬18.2度、东经116.4度,中心附近最大风力有8级(18米/秒),中心最低气压为995百帕,七级风圈半径100-150公里。
预计,该台风先缓慢向偏东方向移动,今天夜间开始逐渐转向偏北方向,30日白天掠过台湾西部,将于30日夜间到31日早晨在福建中北部沿海登陆(热带风暴级,8-9级,18-23米/秒)。登陆后,强度逐渐减弱,并将与今年第9号台风“纳沙”减弱后的残余环流合并北上。
看,又是福建↑↑↑
这是要双台风共舞的节奏?

双台风在海峡互旋
或将双双登陆福建
福建暴雨“买一送一”

↑ 9号台风“纳沙”和10号台风未来移动路径示意图(图中虚点线为中央气象台对两个台风未来路径的预测)

这“惊喜”着实令人猝不及防


看来,台风形势诡谲多变
越来越严峻!
据“中国气象爱好者”预测:

1、今年第10号台风将追随9号台风纳沙登陆我国。根据官方预报,具体登陆时间是:9号台风纳沙将于29号晚上登陆台湾,30号白天登陆福建;10号台风将于30号夜间或31号上午登陆福建。双台风登陆后很有可能在福建境内合并,然后北上。双台风在24小时内登陆并在内陆合并,这是1997年以来首次。

2、10号台风的意外生成和双台风的登陆,将让华东高温缓解的更为彻底,江浙沪闽从下周起集体降到35度以下。但另一方面,水汽输送更充足,暴雨范围更大、时间更长,福建、浙江有可能出现“旱涝急转”,需要特别注意。尤其是福建山区,山洪风险很大。
而且,双台风互相影响
经过一夜的发展
“纳沙”强度越来越强,
逼近强台风!

这也意味着,对福建来说,
强降雨的持续时间更长
雨势更大

大家赶紧防御起来!
不可以麻痹大意
警惕!警惕!再警惕!

中央气象台7月29日06时发布暴雨蓝色预警:
预计7月29日08时至30日08时,福建东部、浙江东南部、台湾、海南岛、山东北部、山西南部、陕西南部、四川盆地北部、云南西部等地有大雨或暴雨,其中,福建东部沿海、台湾等地的部分地区有大暴雨,台湾局地有特大暴雨(250~400毫米);上述部分地区有短时强降水,局地伴有雷暴大风等强对流天气,最大小时雨强可达20~40毫米,局地超过80毫米。
今年第9号台风“纳沙”将于29日、30日先后在台湾、福建登陆,并带来强风暴雨,给我省带来严重风雨影响,请注意做好防范工作 ;在“纳沙”和北方冷空气的共同影响下,中东部持续多日的高温天气将于30日起逐渐减退。↓↓

中央气象台预计,7月29日至8月2日,台湾、福建、浙江、广东东部、江西东部、上海、安徽东部、江苏等地将先后有大到暴雨,部分地区有大暴雨,局地特大暴雨,台湾、福建、浙江大部、江西东部、上海、江苏东南部累积雨量有100~180毫米,台湾、福建东部沿海和西部山区、浙江东南部200~400毫米,台湾局地可达600~800毫米。
省防指会商 启动台风Ⅲ级应急响应
28日,全省防御第9号台风“纳沙”视频会议举行,全面部署防台风各项工作。
据会商研判:
“纳沙”已进入我省24小时警戒圈,强度12级,正向西北偏北方向移动,移速有所加快;
登陆后在我省滞留的时间长、雨量大,可能导致局地短历时强降雨,久旱逢雨容易引发地质灾害。
28日18时,省防指启动防台风III级应急响应。
29日,中南部沿海、闽中、闽南和台湾浅滩渔场7~8级阵风9~10级,夜里起闽中、闽南增强到8~10级阵风11级;北部沿海、闽东和钓鱼岛海域6~7级阵风8~9级,夜里起增强到7~8级阵风9级。
30日,中南部沿海、闽中、闽南和台湾浅滩渔场9~11级阵风12~13级;北部沿海、闽东和钓鱼岛海域7~8级阵风9~10级。
31日,中南部沿海、闽中、闽南和台湾浅滩渔场7~8级阵风9~10级;北部沿海、闽东渔场7~8级阵风9~10级。
7月29日夜间,宁德、福州和莆田三市和平潭区有暴雨,局部大暴雨。
30日,全省有暴雨,宁德、福州、莆田、泉州和厦门五市、平潭区、漳州北部、龙岩东部、三明东部有大暴雨,其中宁德、福州、莆田和泉州的局部有特大暴雨。
31日,全省有暴雨,南平西部、三明西北部和龙岩南部有大暴雨。
8月1日,南平市和三明西北部有暴雨。
过程累积雨量:沿海地区150~300毫米,局部超过450毫米;其余地区100~200毫米,局部超过250毫米。

说到重点
台风对我市具体有哪些影响呢?
↓↓
据市气象台预报,预计受9号台风“纳沙”和南海低值系统共同影响,7月30日到8月2日,我市高温天气结束,将有一次暴雨到大暴雨的降水过程,过程雨量150~300毫米,局部超过350毫米,有关部门提示做好防台防汛各项工作。

台风来袭,
请大家严阵以待!

来源:福建日报、闽西日报、龙岩市气象台


