

近年来,随着国内互联网金融行业的快速发展与成熟,从业机构相继制定了全球化战略,其中东南亚市场成为了这次“出海”盛宴的首选。
据埃森哲统计报告显示,2016年亚太地区的金融科技融资规模实现翻番,首次超越北美。对于国内互金机构纷纷涌向东南亚,融360网贷评级分析师吕佳琦认为,主要原因在于东南亚地区存在监管套利和市场发展空间,而且对于一些有基础的互金机构而言门槛较低,但拓展海外业务的同时也存在着诸多风险。
东南亚市场成为“香饽饽”
目前全球化战略已逐渐成为国内互联网金融机构业务布局的核心,包括蚂蚁金服、陆金所、凤凰金融、PINTEC等多家机构已将目光投向了东南亚市场。其中,蚂蚁金服在印度尼西亚、泰国等国家进行技术和模式输出,帮助当地百姓获取普惠金融服务;凤凰金融则在马来西亚、印尼等国家开展消费金融业务,与当地消费金融机构合作,获取优质资产,从而向用户提供消费金融产品服务。
据中国财富网梳理资料发现,在东南亚的11个国家中,新加坡、印度尼西亚、柬埔寨、泰国、菲律宾、马来西亚等6个国家颇受国内互联网金融机构青睐,其中新加坡的关注度较高,已有中新控股、陆金所、PINTEC和新联在线等机构在该国设立公司或投资。
布局东南亚市场的国内互金机构

数据来源:融360网贷评级组;制图:中国财富网
新联在线新加坡执行董事Eddie Lee对中国财富网表示,东南亚市场潜力很大,其中新加坡作为世界第三大金融中心,在亚洲具有较大的金融影响力。
此外,新联在线COO陈智诚认为,国人在新加坡投资、开展业务所面临的政治风险较低,该地区法制健全,且拥有较好的经济、金融环境。“今年新加坡金融管理局开始批准发放资本市场服务牌照,这个牌照相当于国内的P2P行业牌照,使P2P企业在新加坡的发展有法可依。”
然而,正是由于东南亚地区对于互联网金融行业的法律法规建设还处于起步阶段,国内互联网金融机构在应对国内合规成本上升的情况,纷纷转战东南亚市场。
不仅如此,人口红利也是国内互联网金融机构看中东南亚地区的原因之一。数据显示,目前整个东南亚地区拥有6亿人口,但由于金融基础设施落后,金融覆盖率较低。
以印尼为例,在现有的2.6亿人口中,仅有6%的人口有信用卡,但当地居民消费多于储蓄,借贷需求较高;而在柬埔寨的1500多万人口中,拥有银行账户的约为17%,信用卡普及率只有不到0.3%,但却有三分之二的人口拥有智能手机。如此匮乏的金融服务与较高的智能手机拥有量,为互联网金融机构发展网贷业务提供了巨大的空间和机会。
除上述东南亚市场具有监管套利空间和人口红利外,国内的互联网金融机构经过了多轮蜕变后,在风控和运营方面上已积累了一定的技术和经验,这更有利于机构拓展海外市场。就日前PINTEC在新加坡成立金融科技公司PIVOT来看,璇玑CEO郑毓栋表示,璇玑已在国内核心技术框架搭建成熟,智能投顾业务的出海成本较低,而且能迅速展开业务铺设及落地应用。
机构“出海”需格外留心政策风险
东南亚市场对于互联网金融机构而言,虽然很具吸引力,但在诸多“诱惑”的背后也潜藏着一系列风险。吕佳琦分析,目前东南亚市场不仅存在由于政策差异导致的风险,而且各国在金融环境、人文环境、外汇管制、法律体系等方面也存在不同,机构“出海”首先应考虑这些风险。
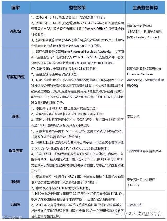
具体来看,当前东南亚国家对于互联网金融行业的监管并不健全,很多国家并没有规定互联网金融行业的监管机构,而且在具体监管要求上也存在很大差异。如柬埔寨中央银行限制全国国立和私立金融机构向借贷人提供贷款服务的年利息最高只能达到18%;而印度尼西亚则规定金融科技借贷公司放贷利率不能超过2周回购利率的7倍。
“在国内个体之间的直接借贷行为是允许的,但在有些国家并不可以,甚至只进行企业之间产生直接借贷行为。”陈智诚表示,这些法律制度上的区别,将会导致从业机构在海外扩张时陷入到众多不可预计的法律风险中。
因此,国内机构在“出海”拓展市场的同时,需结合各国不同的监管政策来修改自身的运营模式及技术开发来迎合当地市场。
东南亚各国有关互联网金融行业的政策

此外,外汇管制也是机构拓展海外业务时遇到的较大风险之一。由于外汇管制的影响,海内外资金资产无法流通,平台无法将海外低成本的资金引入到国内资产中,而国内投资人也无法参与海外资产项目投资,使得机构扩张海外业务受限。
在应对诸多拓展海外市场潜在风险时,郑毓栋认为,机构首先应具备一定的技术优势和成熟方案,并尽量与当地资深金融机构合作,从而能够更好地化解一些属地化的风险。
来源:中国财富网


