
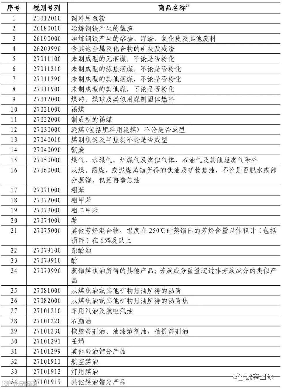
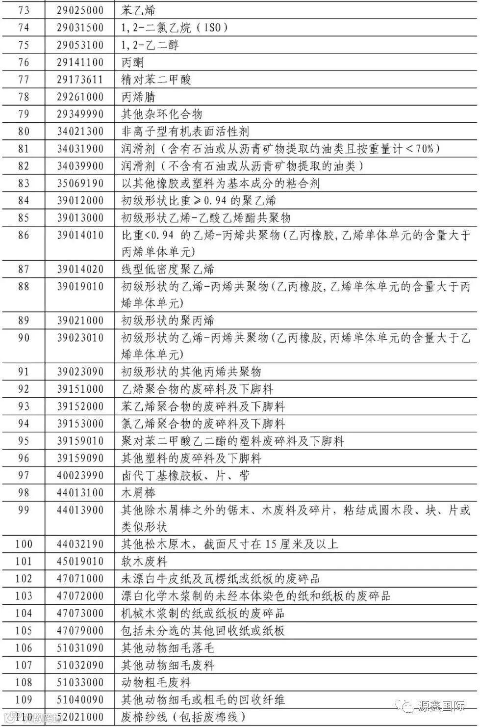
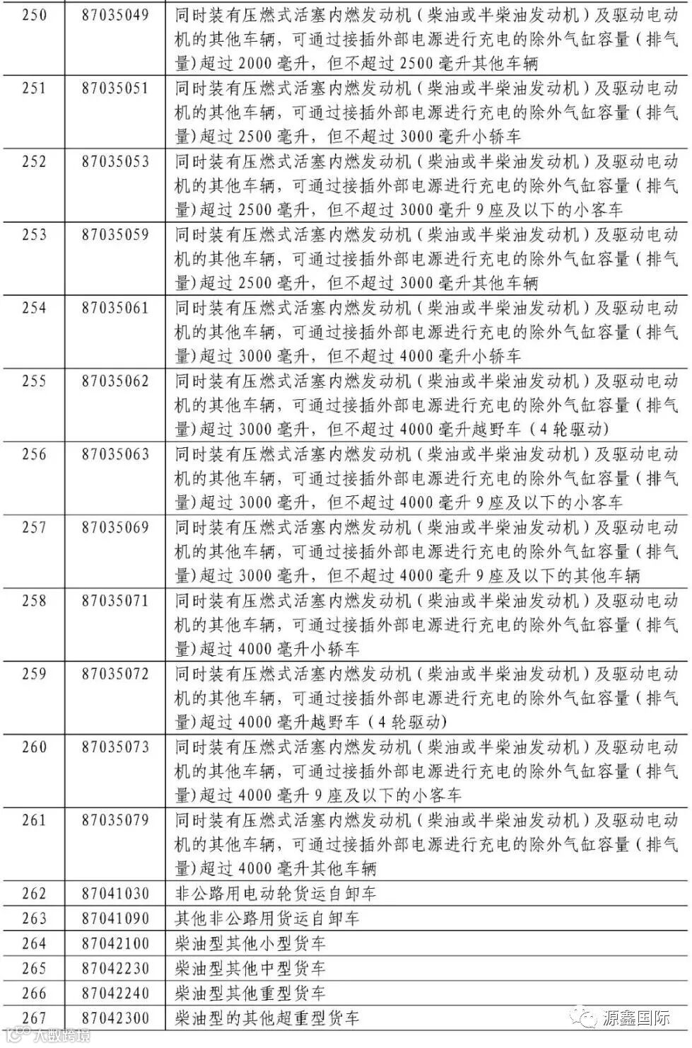
根据商务部2018年第55号公告和《国务院关税税则委员会关于对原产于美国约160亿美元进口商品加征关税的公告》(税委会公告〔2018〕7号),现公布经调整的对美国输华商品加征关税商品清单二,自2018年8月23日12时01分起实施加征25%关税。
附件:对美加征关税商品清单二












源鑫国际
根据商务部2018年第55号公告和《国务院关税税则委员会关于对原产于美国约160亿美元进口商品加征关税的公告》(税委会公告〔2018〕7号),现公布经调整的对美国输华商品加征关税商品清单二,自2018年8月23日12时01分起实施加征25%关税。
附件:对美加征关税商品清单二











