
上海海事局
锂电池在水路运输中被划分为第9类危险货物,在运输过程中,可能会有起火爆炸的风险,而且一旦起火,所产生的火焰在短时间内难以被扑灭,这对水路运输安全造成严重的威胁。
为规范锂电池运输和降低锂电池运输风险,上海海事局依据相关国际公约、法律法规及技术标准编制《上海港锂电池类危险货物水路运输指南》,汇总梳理了集装箱载运锂电池类危险货物水路运输分类、包装、装箱、运输和应急的安全技术要求,帮助企业共同把好上海港锂电池类货物水路运输安全关。
NO.1
《指南》总览
《指南》内容由正文10个部分和3个附件组成。
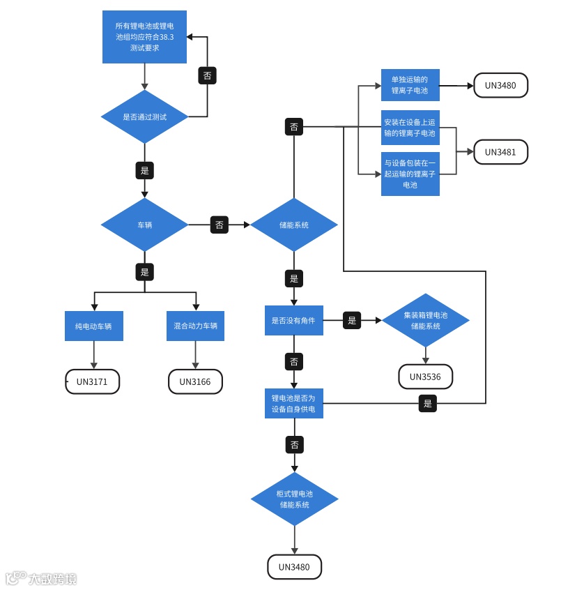
正文对《国际海运危险货物规则》及其他相关公约、法规、标准中锂电池类海运要求进行了梳理,汇总整理了锂电池海运过程中需要遵守的各项安全技术要求,从产品类型角度进一步明确了锂电池运输条目分类标准及流程,给出了锂电池货物分类流程图,10个部分分别为“术语和定义”“锂电池分类”“标牌、标志和标记要求”“包装要求”“货物安全要求”“装箱安全要求”“检测机构要求”“运输要求”“单证材料要求”及“应急”。
3个附件分别为“包件标志、标记张贴要求”“锂电池类危险货物火灾应急处置建议”及“引用文件”。
《指南》中上海港是指上海长江口和杭州湾北岸水域、黄浦江水域、洋山港区水域,以及长江口外的长江口锚地水域、绿华山锚地水域。
NO.2
术语、定义及分类
术语和定义
对电池单体、电池组、电池模块、电池簇、集装箱、集装箱式锂离子电池储能系统、柜式锂离子电池储能系统、设备中含有的锂离子电池、锂电池动力汽车、车辆运输架、台架式集装箱共计11个专用术语进行定义。
锂电池分类
锂电池分为锂离子电池和锂金属电池两大类。
1. 锂离子电池分类流程图:
2. 锂金属电池分类流程图:
NO.3
锂电池类危险货物
标牌、标志、标记和包装要求
集装箱箱体的标牌、标记要求
1. 除以锂电池驱动(纯电或混动)的车辆以外,装有锂电池类危险货物的集装箱箱体每侧和每端 ( 集装箱式锂离子电池储能系统两个相对的侧面 ) 应粘贴第 9 类危险货物标牌和联合国编号标记。
2. 第 9 类危险货物标牌如图 1 所示,标牌最小尺寸为 250mm×250mm,内边缘线须与边缘线平行且相距 12.5 mm。标牌应贴在底色与集装箱本身颜色对比鲜明的位置,或有虚或实线边框。
3. 联合国编号应以黑色数字表示,数字高度不小于 65mm,可如图 2 所示粘贴在危险货物标牌中的符号与类别号之间的区域;也可如图 3 所示粘贴在高不小于 120mm,宽不小于 300mm,四周带有 10mm 黑框的桔黄色长方形板上,位置紧靠危险货物标牌。
包件的标志、标记要求
1. 除集装箱式锂离子电池储能系统及以锂电池驱动(纯电或混动)的车辆以外,每个装有锂电池的包件都须标有正确运输名称和冠以字母“UN”的相应的联合国编号。联合国编号和字母“UN”的高度须至少12 mm。
2. 除集装箱式锂离子电池储能系统及以锂电池驱动(纯电或混动)的车辆以外,装有锂电池或锂电池组的包件应按要求张贴如图4所示的9A危险货物标志或如图5所示的锂电池标记。张贴要求见附件1。
3. 除标志外,还应按照SP348,在2011年12月31日后生产的电池外壳上标记额定容量。
锂电池类危险货物包装要求
包括单独运输、安装在设备上运输、与设备包装在一起运输的锂离子电池、锂金属电池的包装要求,以及柜式锂离子电池储能系统、集装箱式锂离子电池储能系统、以及锂电池驱动车辆或设备的包装要求。
具体详见《指南》第四章。
NO.4
安全要求
锂电池类危险货物安全要求
包括一般要求、集装箱式锂离子电池储能系统要求、柜式锂离子电池储能系统要求。
装箱安全要求
包括基本要求、锂电池动力汽车装箱要求。
NO.5
检测机构、运输要求
检测机构要求
运输要求
1. 载运锂电池类危险货物的船舶应按照规定持有有效的船舶载运危险货物适装证书。
2. 载运锂电池类危险货物的集装箱船舶应遵守相应的航行、停泊、作业法律法规的规定,落实海事管理机构规定的安全保障措施。
3. 载运锂电池类危险货物的集装箱船舶应当在具有第9类危险货物装卸作业资质的码头进行装卸作业。
4. 集装箱式锂离子电池储能系统、柜式锂离子电池储能系统及锂电池动力汽车整车运输过程中电池的荷电状态(SOC)建议控制在20%~50%范围内。
5. 锂电池类危险货物应采取有效措施防止电池或电池组在运输过程中损坏、短路。集装箱式锂离子电池储能系统或柜式锂离子电池储能系统每一电池簇的电池模块之间应采取断开电池维护开关、串联装置等措施断开电池外部连接,电池管理系统、储能交流器、监控系统等电器设备应处于关闭断电状态。
锂电池动力汽车整车运输时还应采取有效措施防止其在运输过程中意外启动。
6. 锂电池类危险货物舱面积载时建议采取有效措施进行阳光遮蔽,避免阳光直射,甲板水灭火系统应可有效覆盖货物所在位置,并可达到持续降温的效果;舱内积载时不应积载于仅设置有固定式二氧化碳灭火装置的货舱内,可积载于增配其它适合扑灭锂电池类危险货物火灾装置的货舱内。
7. 集装箱式锂离子电池储能系统建议舱面积载,垂直方向的积载不应超过船舶甲板的最大承重。
8. 锂电池动力汽车滚装运输应按船舶《货物系固手册》进行装载、积载和系固。
9. 杂货船运输锂电池动力汽车宜进行运输风险评估,根据具体的运输方式(包括裸车运输、集装箱运输),制定相应的安全操作须知和装船方案。装船前如需焊接新增系固点时,应确保足够的焊接厚度满足预期的安全工作负荷。
10. 船舶运输期间,船员应定期对装有锂电池类危险货物的集装箱或装货区域进行安全巡视,发现异常时及时采取应对措施。
NO.6
单证材料要求
一般要求
(1)危险货物安全技术说明书;
(2)危险货物包装使用鉴定结果单(如适用);
(3)UN38.3报告。
除一般要求外,货物种类不同,需要提供的单证材料也有所差异,具体如下所示:
NO.7
应急及附件
应急
1. 船舶应根据锂电池类危险货物的特性,编制综合应急预案以及火灾、爆炸、泄漏、中毒、灼伤等事故的专项应急预案和现场处置方案,并配备适用处置火灾、爆炸、泄漏、中毒事故的应急救援器材、设备和物资。
2. 当监测到装有锂电池类危险货物的集装箱温度处于持续上升状态且有烟雾产生或着火时应立即启动应急预案。在保持船舶强度和稳性的前提下,应优先采用水雾喷淋集装箱箱壁的方式,降低集装箱内的温度。灭火过程中,不得贸然打开集装箱箱门。当货舱温度不再持续上升且无烟雾产生时,应尽快安排卸货。
3. 海事部门对锂电池类危险货物火灾事故应急处置的相关措施进行了汇总,汇编成《锂电池类危险货物火灾应急处置建议》(附件2)。由于此类事故处置较为复杂,因此建议中包含的相关措施仅供参考,不能用作应急处置的全面指南。
附件
包括附件1:锂电池或锂电池组包件标志、标记张贴要求、附件2:锂电池类危险货物火灾应急处置建议、附件3:指南引用文件。
后记
《上海港锂电池类危险货物水路运输指南》为推荐性指南。因锂电池水路运输规则变化比较频繁,在此特别提示使用者,在进行锂电池水路运输时,请遵守最新公约及法律法规要求。《指南》也将适时进行更新。《指南》内容如有不当之处,请业界不吝指导,以共促上海港锂电池类货物水上运输安全有序。《指南》修改完善建议可发邮件至wfc@shmsa.gov.cn或电话联系:021-66072810。
《指南》原文:
*本期转自:上海海事发布


