如何快速高效的完成接口通讯协议测试
近期某单位接到一个测试任务,项目周期只有短短的两周,要测的东西又很多,时间紧任务重,人工编写接口测试用例无法在规定时间内完成这个测试项目,于是他们向关键科技的工程师求助如何快速高效的完成接口通讯协议测试。关键科技工程师携带Kinterface自动化测试通讯协议测试工具帮助用户在一周内快速高效的完成了接口通讯协议测试的工作。
下面我将为大家简单的介绍一下我们是怎么快速完成通讯协议测试工作的!
首先先讲一下过去我们是怎么做接口通讯协议测试的?
我们的测试方法还是非常先进的,那就是自已编写测试软件(哈哈,各位看官有更先进的方法还请不吝赐教)。但是由于我们没有做成通用的测试工具,测不同的项目时需要修改测试软件的代码和数据,而且测试软件修改完BUG也比较多,当然它最大的优点是测试流程可以自已在代码里编写。
还有一种比较笨的方法,说起来满脸都是泪呀!那就是纯手工在Excel里面编辑数据报文,然后再把数据报文复制到串口调试助手/网络调试助手,逐条进行收发通讯测试,最后再对收到的数据报文人工识别逐条解析。用这种方法时间长了都想吐,太折磨人了,都是十六进制数呀,当然这种方法在数据量小的时候我还会用。(看看下图是不是有似曾相识的感觉)
上面提到的两种方法都有四大令人头疼的问题:
第一个是无法重用,每次做通讯协议测试都要从头来一遍。
第二个问题是自动化程度低,自已编写测试软件每次都得改。
第三个问题就是很浪费人力,长时间的手工编写十六进制数很容易出错。
第四个问题就是测试覆盖率难以保障,很难对特定场景、错误组合各种情况充分测试。毕竟是人工编写测试用例总有考虑不到疏忽的地方。
下面给大家简单说说
Kinterface怎么快速搞定接口通讯协议测试的
Kinterface是关键科技开发的一款能自动化通讯接口协议的测试工具。Kinterface可以自动生成通讯接口协议的测试数据,并提供了常用的数据收发通道,可以自动识别解析通讯测试时产生的数据。测试完成后Kinterface还可以导出执行记录、问题报告文档。另外还支持问题定位回放,记录问题发生的测试场景、输入输出数据,可以让问题复现。
如何使用Kinterface
简单的说就是:首先新建一个工程,在工程里面编辑协议格式,在字段属性编辑窗中修改字段的属性。
当您完成协议格式编辑后,您就已经完成大部分工作了,剩下的工作就是让Kinterface软件自动生成您所需要的测试用例。
Kinterface可以自动生成5种测试用例,上图中的功能用例表示随机生成正确测试数据;接口用例表示随机生成单字段错误的测试数据;组合用例表示随机生成两个字段错误的测试数据(两两组合生成的数据量非常大哦);边界用例表示当字段有效范围时,生成边界内、边界上、边界外的测试数据;正交用例表示当字段为枚举值时,生成全覆盖的测试用例。
当然也可以自定义测试用例。也可以先自动生成测试用例然后再做修改。
下图是我用Kinterface自动生成的测试用例,分分钟就搞定一百三十多条测试用例,这要是让我用手工编写,估计都得干一天。
接下来需要对通道进行配置,Kinterface里面内置了各种常用的数据收发通道,不解释,直接看图。
接下来需要新建一个测试套件。测试套件里面可以设置“预期结果指示”,简单说就是当进行测试数据发送后,如果有返回数据,Kinterface会根据我设置的预期结果指示自动解析、识别、判断,然后自动生成测试结论、执行结果,问题单。
当预期结果设置为人工预期的时候,需要手动输入一个数据报文,当发送该测试用例有返回时,就会自动与人工输入的数据报文进行对比。预期结果设置为格式预期时,将返回数据与预期格式进行对比。其他的预期结果还可以设置成数据预期、字段预期、特征预期、多格式预期。
做完上面的设置,然后就可以自动执行通讯测试的收发工作了。
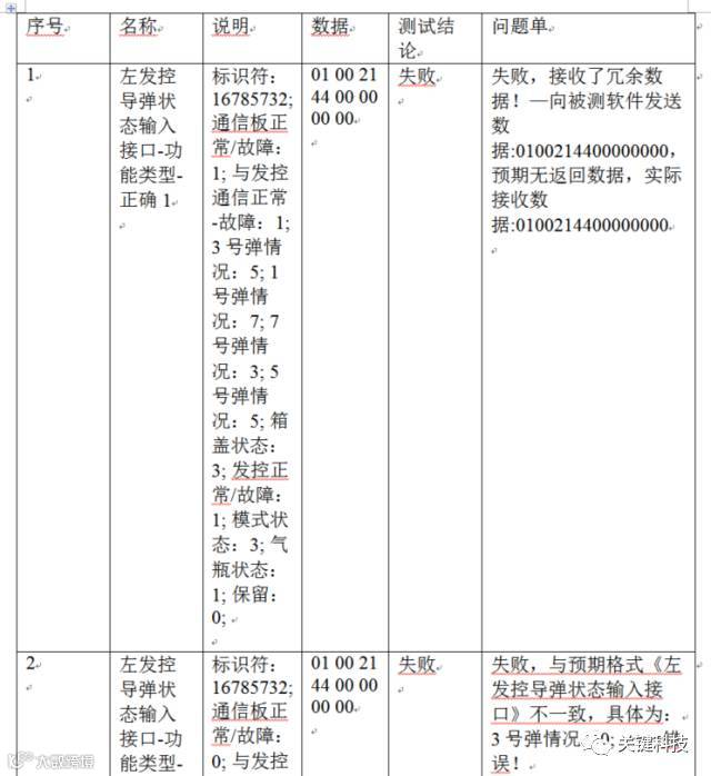
我们可以选择批量发送,完成收发工作后,可以看到自动对比预期结果生成的测试结论和问题单。
最后我们还可以生成Doc或者XML格式文档,方便以后查看记录。
到这我们就完成了一个协议的测试工作。是不是感觉非常的简单快速。
当然Kinterface还有其它强大的功能。比如Kinterface可以做为陪测模拟器。当设置Kinterface为被动综合模式时它会被动接受数据,对收到的数据自动解析识别,然后根据预期指示,自动发送符合要求的测试数据。它还有被动简易、被动监听、主动数据、主动格式等功能模式。我这里就不一一介绍了。
还有一个值得一提的功能就是数据报文的解析。过去人工手动解析的日子终于结束了,还可以批量解析。还可以多格式批量解析。
看完我对Kinterface的简单介绍各位亲有何感想?是不是有种终于可以脱离接口通讯协议测试苦海的感觉!

