2020年6月1日《海南自由贸易港建设总体方案》的正式推出,将标志着国家将以前所未有的创新力度启动战略布局,深化改革,扩大开放。突破性的税收优惠及税制创新是总体方案的亮点,通过对海南自由贸易港的税务政策的介绍和侧重解读,可以窥探到未来海南的蓬勃腾飞和机遇所在。
一
海南自贸区的六大自由
“六大自由”是海南自由贸易港的基本体征,包括贸易自由、投资自由、人员自由、资金自由、信息自由和运输自由的基本特征。
海南自由贸易港具有国际竞争力,它的税制设计,更将成为吸引投资和高端人才的重要保障。
二
税制优惠空前
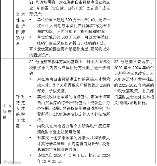
海南自由贸易港总体方案中明确提出,要依照“零关税、低税率、简税制、强法治、分阶段”的设计原则,逐步建立与高水平自由贸易港相适应的、具有国际竞争力的特殊税收制度。具体而言,总体方案中提出的税收政策措施将按照2025年前、2025年至2035年这两个时间段分别实施,以逐步建立有吸引力的税收优惠制度和体系。
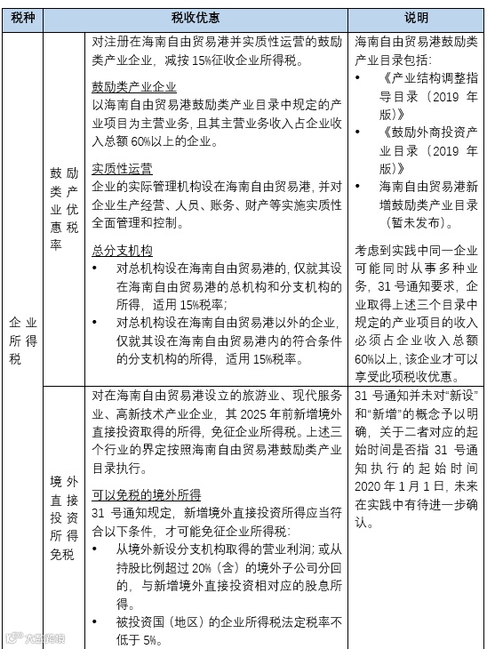
目前针对2025年前的税收制度安排,已经公布的细则包括财政部、国家税务总局于2020年6月23日出台的《关于海南自由贸易港企业所得税优惠政策的通知》(财税[2020]31号,简称“31号通知”);《关于海南自由贸易港高端紧缺人才个人所得税政策的通知》(财税[2020]32号,简称“32号通知”),以及财政部、海关总署和税务总局于2020年6月29日出台的《关于海南离岛旅客免税购物政策的公告》(财政部 海关总署 税务总局公告2020年第33号,简称“33号通知”)。上述规定分别就总体方案中关于企业所得税、个人所得税和离岛免税的政策做了进一步的细化,为具体实践提供了更加详尽的指南。
下文就总体方案和相关规定中的税收优惠政策分别进行介绍。
1
企业所得税与个人所得税税收优惠
(其中明确了高端人才的税收优惠)
2
离岛免税政策
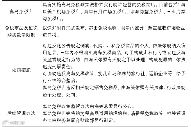
根据33号通知的规定,离岛免税政策是指对乘飞机、火车、轮船离岛(不包括离境)旅客实行限值、限量、限品种免进口税购物,在实施离岛免税政策的免税商店(以下称离岛免税店)内或经批准的网上销售窗口付款,在机场、火车站、港口码头指定区域提货离岛的税收优惠政策。离岛免税政策的适用税种包括关税、进口环节增值税和消费税,具体内容如下表所示:
3
关税与销售税税收优惠总体方案
总体方案中还对关税和增值税等其他税种的税收优惠政策提出了指引性的规定,其属于2025年前海南自由贸易港重点建设任务的内容,目前尚未出台具体细则,具体内容如下表:

【精准招商通】简称“招商通”,是投着乐公司旗下专注于政府招商局(投促局)、管委会招商局、科技地产招商部(市场部)等服务的“产业链招商”大数据产品,精准锁定招商标的,智能追踪服务,已在浙江、四川、山东等地应用。
企业服务
企业服务清单
为更好地助力企业战略落地海南、进驻产业园区,数智动力产业园运营方开展了全流程的顾问会员式服务:
|
服务类别 |
服务项目 |
|
咨询服务 |
海南政策解读(企业篇) 海南各园区分析及营商环境分析 与政府或园区开展落地商务谈判 搭建海南布局股权架构 搭建海南业务税务筹划方案 整体战略布局解决方案 企业购置海南商办资产咨询 购置海南土地咨询 海南人才及购房政策解读 |
|
财税服务 |
开设/注销基本账户 代理记账、零申报服务 税控申请 |
|
空间服务 |
办公室租赁 商办空间、土地购置 |
|
秘书服务 |
工商注册工位租赁 工商注册 银行开户(不含经办人) 开通税务、社保、公积金登记 疑难公司名称核名(绿色通道) 工商登记变更、公司注销、年检 刻章服务 公司迁址(海南省内、跨省市) |
|
会员 服务 |
自贸港私人顾问会员年服务 |
|
考察 服务 |
走进自贸港·海南投资考察(团) |

精准招商通·云端产业园
面向全国招募城市合伙人
手机(微信)17330969589


精准招商通·云端产业园
海南事业部简介
【简介】
精准招商通·云端产业园(海南事业部)
【海南运营主体为:智慧鲨(海南经济特区)产业互联网有限公司】是数智动力(浙江)产业互联网有限公司(以下简称“数智动力”)的产业招商服务核心业务,该业务于2020年10月参与海南某产业园咨询及前期运营,经过半年时间打磨并于2021年5月正式启动。
【业务】
精准招商通·云端产业园(海南事业部)
的主要产品服务包括:
1. 战略落地服务:为来布局海南的企业(投资者)提供政策咨询、园区选址、企业架构设计、商业模式重构、企业注册(含工商、税务、银行、社保等)等服务。
2. 走进自贸港·海南投资考察(团):为全国、全球各大商会、产业行业协会、校友会、大企业等提供全案海南投资考察商务服务。
3. 产业招商咨询服务:提供产业园规划咨询、产业地产土地咨询、资产增值运营方案设计等招商咨询服务。
4. 产业园运营(含云端产业园):通过直营、联营、委托、授权等合作方式,落地智慧飞地、智慧双创园、产业数智化基地等模式的数字化产业园与招商引资。
5. 精准招商通:大数据赋能政府及园区招商引资及招商业务协同办公OA的软件SaaS工具服务。

【项目】
精准招商通·云端产业园(海南事业部)
储备产业园项目(略):
Ø 海南自由贸易港基金金融大厦
Ø 海南一站式企业服务平台办公集聚区
Ø 一带一路跨境进出口贸易产业园(含直播视界直播基地)
Ø “海南第一站”全岛政府、园区招商服务展示接待综合体
Ø 数智动力国家高新技术企业培育及上市企业培育加速产业园
Ø 人力资源产业园(互联网平台经济方向)



