大数跨境
0
0

任空间转运增值服务收费标准

任空间转运增值服务收费标准 任空间日本代购
2021-05-07
0
导读:打包还能这样玩~

任空间海淘转运收费标准


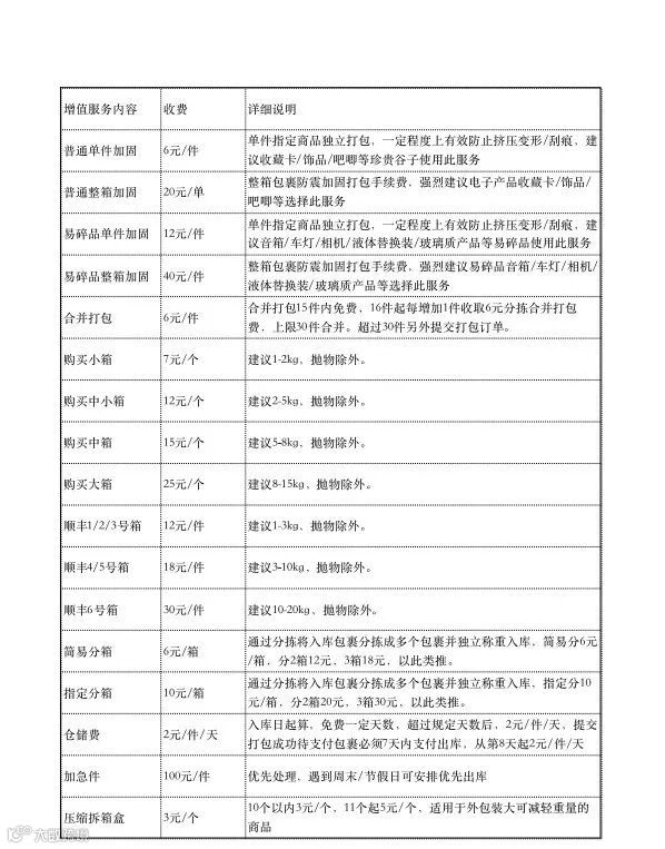
任空间转运费用=国际快递运费+增值服务费,
增值服务费用请参照下方的增值服务收费详情(0元入库费(到付20元),0元合箱费,0元手续费),其他问题咨询任空间客服。

例如:日本发往中国的EMS,2kg包裹,使用了内充加固。
收费计算如下:
支付金额 = EMS费用 + 内充加固费


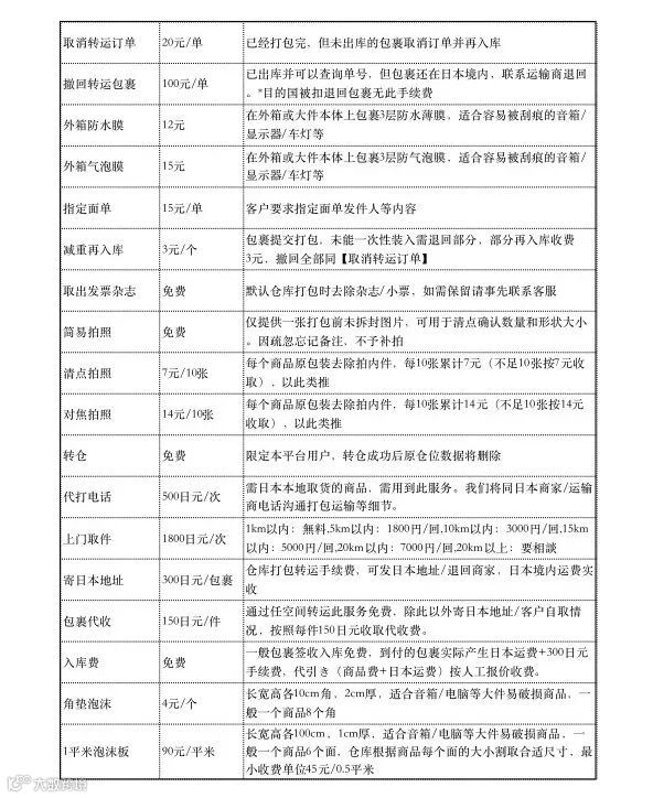
增值服务收费详情(21年5月8日起生效)

备注事项:

  1. 加急件:分为2种,

    普通加急:平日营业日北京时间9点~15点,50元收取;

    特殊加急:此外时间段(周末,节假日)加急处理按100元收取。

  2. 以上报价的特殊情况需额外咨询客服询价,解释权归任空间所有。

【声明】内容源于网络
0
0
任空间日本代购
煤炉切煤专业户,官方合作海外中国事业部。雅虎拍、雅虎闲置、乐天RAKUMA、日亚、骏河屋、票通日本代购、代拍留言议价服务,日本转运、海外合作代理,童装 渔具 动漫 手办 jk服 相机 吃谷 游戏卡集换 古玩 潮鞋包包 日中包税线提供!
内容 56
粉丝 0
任空间日本代购 煤炉切煤专业户,官方合作海外中国事业部。雅虎拍、雅虎闲置、乐天RAKUMA、日亚、骏河屋、票通日本代购、代拍留言议价服务,日本转运、海外合作代理,童装 渔具 动漫 手办 jk服 相机 吃谷 游戏卡集换 古玩 潮鞋包包 日中包税线提供!
总阅读0
粉丝0
内容56