搜索
首页
大数快讯
大数活动
服务超市
文章专题
出海平台
流量密码
出海蓝图
产业赛道
物流仓储
跨境支付
选品策略
实操手册
报告
跨企查
百科
导航
知识体系
工具箱
更多
找货源
跨境招聘
DeepSeek
首页
>
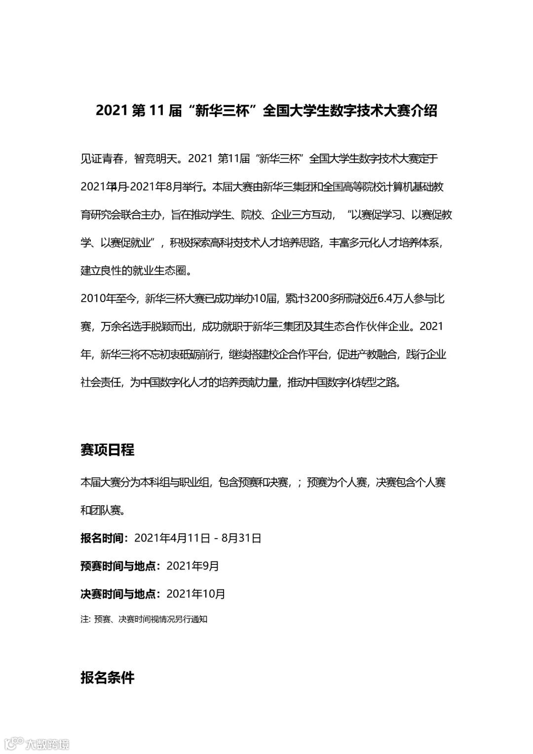
2021年“新华三杯”大赛简介 | 丰沃创新承办
>
0
0
2021年“新华三杯”大赛简介 | 丰沃创新承办
丰沃创新
2021-06-30
1
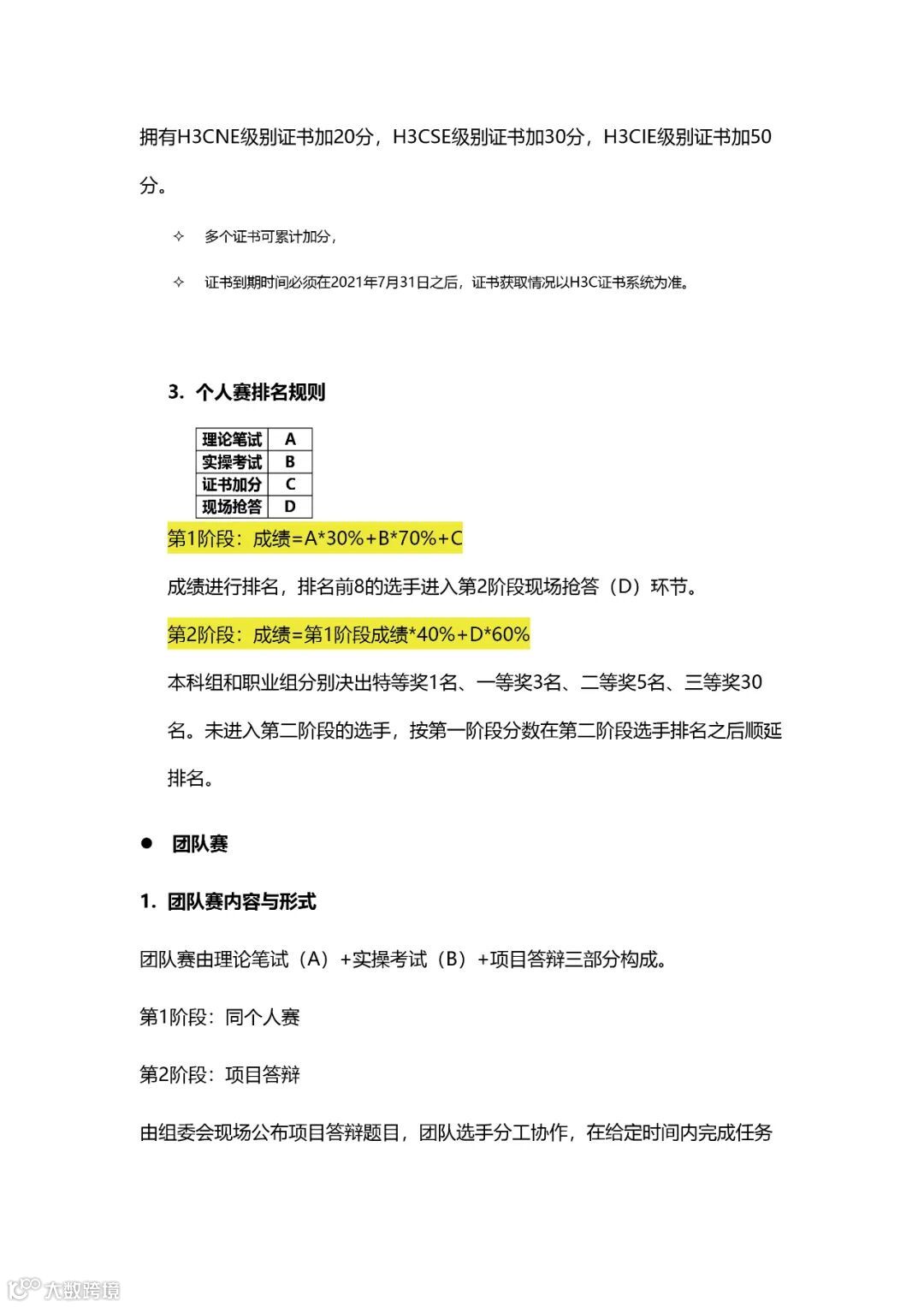
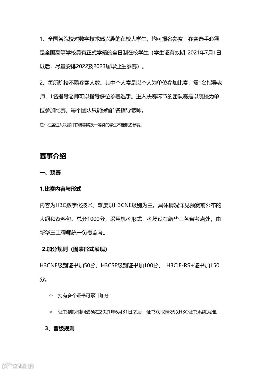
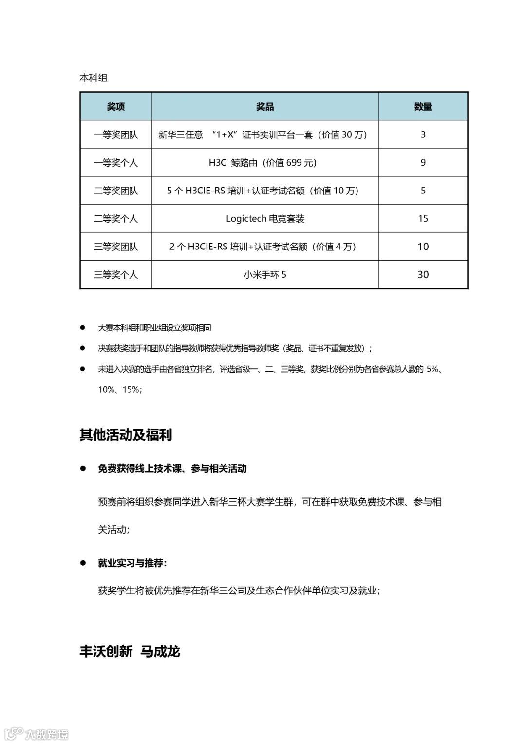
导读:“新华三杯”大赛简介
“新华三杯”大赛简介
【声明】内容源于网络
0
0
丰沃创新
国内领先的ICT综合服务提供商,丰沃创新总部位于北京。业务覆盖全国。业务主要涵盖系统集成与软件开发、客户技术支持服务、ICT及AIoT产品教育培训三个事业部,为政府、电力能源、交通、金融、教育等诸多行业客户提供专业化的ICT产品及服务。
内容
1642
粉丝
0
关注
在线咨询
丰沃创新
国内领先的ICT综合服务提供商,丰沃创新总部位于北京。业务覆盖全国。业务主要涵盖系统集成与软件开发、客户技术支持服务、ICT及AIoT产品教育培训三个事业部,为政府、电力能源、交通、金融、教育等诸多行业客户提供专业化的ICT产品及服务。
总阅读
10
粉丝
0
内容
1.6k
在线咨询
关注