如果目的港真的出现弃货,这个罚款如果真的实施的话,60天的账期,滞留费或将达到百万人民币!
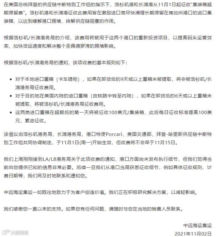
在美国总统拜登的供应链中断特别工作组的指示下,洛杉矶港和长滩港从11月1日起征收“集装箱超期滞留费”。

根据洛杉矶/长滩港务局通知,该项收费基本规则如下:
1、对于本地进口重箱(卡车提柜),如果在卸货后的9天或以上重箱未被提取,将会被洛杉矶/长滩港务局征收费用。(码头上大约40%的进口集装箱在码头上至少滞留9天)
2、对于目的地在美国内陆的进口重箱(由铁路中转至内陆),如果在卸货后的6天或以上重箱未被提取,将被洛杉矶/长滩港务局征收费用。
3、这两类进口重箱在超期后的第一天将被征收100美元/集装箱,此后每日征收标准提高100美元,累进征收。
该倡议由洛杉矶港务局、长滩港务局、港口特使Porcari、美国交通部、拜登-哈里斯供应链中断特别工作组共同协调制定,于11月1日(周一)开始生效,但收费将不会早于11月15日。

面对高额滞纳金,我们不得不思考一个问题。
如果目的港真的出现弃货,这个罚款如果真的实施的话,60天的账期,滞留费或将达到百万人民币!
根据以前经验,目的港收不上来的堆存滞期费可能会转嫁回始发港的订舱代理。
建议订舱到美国洛杉矶/长滩港要跟委托方签订背靠背合同,要么收大额押金,要么签免责条款。

各大船公司就本次收费发出的紧急通知及措施。
马士基

ONE

ZIM

中远



