1月15日,在2018微信公开课PRO上,小程序发布重磅数据:小程序日用户数突破1.7亿,上线小程序数达到58万,开发者超过100万,2300个第三方开发平台。
这一个个庞大的数据表明:小程序作为一种新的应用形态,逐渐被广大用户所接受,越来越多人意识到,小程序将成为引爆商家营销的最新渠道!
近日,广州一家生鲜水果店就借助拼团小程序开启了一个拼团活动,短短四日,竞实现了日销万元的惊人表现!
那么,这家的生鲜水果店究竟是怎么巧用拼团小程序,实现日销量万元的呢?

首先,我们先来看下这家生鲜水果店的基本情况:
“果然新鲜”创立于2014年9月,地处广州市天河区,一直致力于为周边顾客提供新鲜优质的水果。但周边水果店太多,价格上没什么优势。
2016年3月,“果然新鲜”转战线上营销,先后开通了微信公众号、微店、微商城等端口,不过线上的销售一直没有做起来,公众号更多的是作为线下门店的补充,做一些信息推送和服务支持。
真正的爆发期是在使用拼团小程序之后,“果然新鲜”以500g智利车厘子成团迅速创下日销量超过13800元的记录。

那么,一个拼团从创建到完成,“果然新鲜”都做了些什么?
寻找一个特价款,价格低到爆。苹果?水蜜桃?橙子?
在考虑很多品种之后,“果然新鲜”选择了当季最受欢迎的——智利双J车厘子。一是通过调查发现用户对车厘子的喜爱度最大,二是市面上车厘子价格偏贵且参差不齐。


(市面上车厘子的价格vs“果然新鲜”拼团价格)
在经过市场调查和成本计算后,“果然新鲜”把价格定在了28.8元/500g,创建2人团,每份价格定在28.8元;以及3人团,每份价格定在26.8元。在开团形式、配送方式和开团时间,以及推广、客服等各个环节做了充分准备和危机预案后,“果然新鲜”创建了第一次拼团活动。


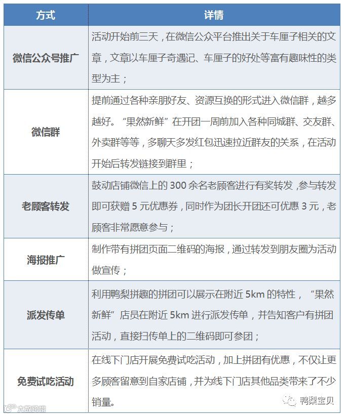
生鲜水果店如何借力拼团小程序?
“果然新鲜”在首次尝试拼团仅用了一天半的时间拼完500份商品,创造了超过13800元的日销售量,从整个拼团活动进行分析,除了整个前期的策划和运营,工具的选择也很重要。
对于普通水果零售门店来说,没有实力自建平台,想要拥有一个简单、全面、易操作的线上平台结合门店创建拼团怎么办呢?“果然新鲜”选择了具有以下四大优势的鸭梨拼趣:

这种模式的成功之处在于:
1小团裂变,拓展新客,以老客户带新客户
“最好吃的智利车厘子”拥有巨大的价格优势,购买的客户必须再拉一人或者两人参团才能享受优惠,变成了主动为商家拓客。而来自亲友的邀请,会增加新客户对车厘子的信任,易于快速购买。
1以销定产,降低仓储损耗
水果销售最重要的是降低仓储中的损耗,而这种拼团模式可以预知订单量,可适量进货无需准备过多存货,造成大量的运输和储存损耗。
![]()
长按上图,识别二维码关注
一更多精彩一

