🌟 活动盛况回顾
线上直播观看突破120+人
5场案例拆解、3大技术边界突破、1场圆桌激辩,全程无尿点!
Oracle AI实验室首次对外开放,揭秘APEX+DeepSeek的“未来实验室”!
亮点直击
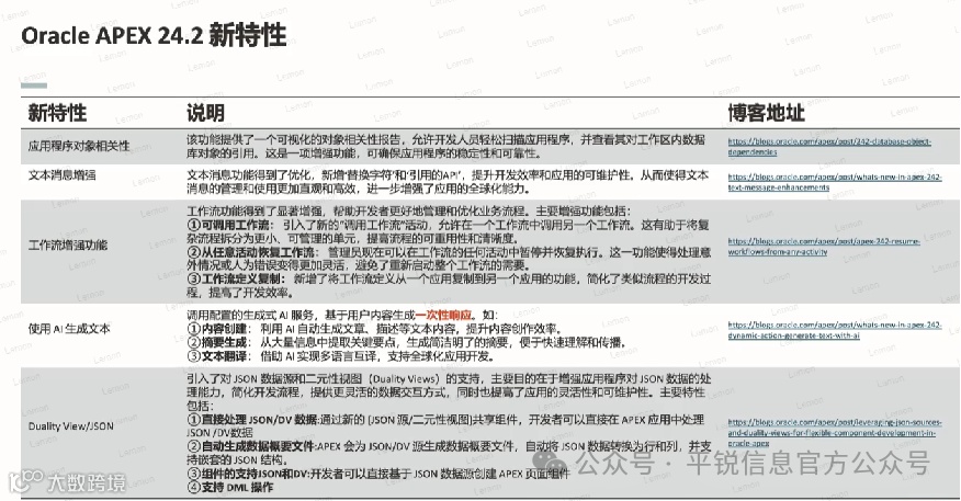
1️⃣ APEX 24.2新特性首秀
王方钢介绍APEX近5年的频繁迭代版本,被Oracle重视程度日益见长,并重点介绍了APEX24.2最新版本的相关特点。
Joyce Li:Oracle AI 解决方案与案例分享, Oracle在AI领域已经深耕20多年。
-
2️⃣ 实战案例 何小林:用APEX重构传统ERP/MES系统,成本直降300%!
平锐信息科技为某新能源客户定制的MES系统,客户生产车间24小时不间断在运行,运行稳定。
将计划+执行+分析的三位一体打通,实际应用证明APEX可构建复杂的应用

何老师还分享了APEX另一重要商业应用,老树发新芽,APEX协助EBS延展应用。
平锐信息已经成功上线利用APEX来激活或延展EBS应用价值超过20个大小项目,对于统一登录,HR,ERP等都有成熟的经验可分享。分享结束后,很多小伙伴有兴趣并踊跃发问。
-
李雨辰:APEX竟然能开发游戏?代码级演示“低代码的逆袭”!
徐昕:用DeepSeek一键生成APEX表单,AI提示词“卷”出新高度!
技术人的狂欢永不散场,我们下一站见!

