点击蓝字,关注我们
汽车市场近日迎来多重好消息,为了促进汽车消费,国家及各地方近期纷纷出台相关政策,包括放宽汽车限购、减征购置税、实施购车补贴、摇号抽奖等。
国务院:各地区不得新增汽车限购措施
5月31日,国务院印发《扎实稳住经济的一揽子政策措施》,在稳投资促消费方面,提出稳定增加汽车、家电等大宗消费。
●各地区不得新增汽车限购措施,已实施限购的地区逐步增加汽车增量指标数量、放宽购车人员资格限制,鼓励实施城区、郊区指标差异化政策。
●加快出台推动汽车由购买管理向使用管理转变的政策文件。
●全面取消二手车限迁政策,在全国范围取消对符合国五排放标准小型非营运二手车的迁入限制,完善二手车市场主体登记注册、备案和车辆交易登记管理规定。
●支持汽车整车进口口岸地区开展平行进口业务,完善平行进口汽车环保信息公开制度。
●对皮卡车进城实施精细化管理,研究进一步放宽皮卡车进城限制。
●研究今年内对一定排量以下乘用车减征车辆购置税的支持政策。
●优化新能源汽车充电桩(站)投资建设运营模式,逐步实现所有小区和经营性停车场充电设施全覆盖,加快推进高速公路服务区、客运枢纽等区域充电桩(站)建设。
两部门:部分乘用车减半征收车辆购置税
5月31日,财政部、税务总局发布公告明确,对购置日期在2022年6月1日至2022年12月31日期间内且单车价格(不含增值税)不超过30万元的2.0升及以下排量乘用车,减半征收车辆购置税。
四部门:2022新能源汽车下乡活动启动
5月31日,工业和信息化部办公厅、农业农村部办公厅、商务部办公厅、国家能源局综合司四部门发布关于开展2022新能源汽车下乡活动的通知,部署开展2022年新能源汽车下乡活动,26家车企70款车型参与。
据悉,活动时间为2022年5月至12月,在山西、吉林、江苏、浙江、河南、山东、湖北、湖南、海南、四川、甘肃等地,选择三四线城市、县区举办若干场专场、巡展、企业活动。
四部门鼓励各地出台更多新能源汽车下乡支持政策,改善新能源汽车使用环境,推动农村充换电基础设施建设,鼓励参与活动的企业研发更多质量可靠、先进适用车型,加大活动优惠力度,加强售后运维服务保障。
多地陆续推出政策促进汽车消费
除国家层面之外,多个省份也以不同的形式,推出多项促进汽车消费的政策。
4月28日,广东省发布《广东省进一步促进消费若干措施》。在鼓励汽车消费方面,《措施》提出:
继续实施汽车以旧换新专项行动,对报废或转出个人名下广东号牌旧车,同时在省内购买以旧换新推广车型新车并在省内上牌的给予补贴。其中:报废旧车,购买新能源汽车的补贴10000元/辆、购买燃油汽车的补贴5000元/辆;转出旧车,购买新能源汽车的补贴8000元/辆、购买燃油汽车的补贴3000元/辆。
鼓励购置新能源汽车。2022年5月1日至6月30日,对个人消费者在省内购买以旧换新推广车型范围内的新能源汽车新车,给予8000元/辆补贴。该补贴与以旧换新专项行动补贴不重复享受。
进一步优化汽车购买管理。按照国家要求,广州、深圳要进一步修订完善购车资格规定,增加发放汽车增量指标。5月至6月期间,在原有基础上,广州增加3万个购车指标、深圳增加1万个购车指标,更好满足群众购车需求。各地不得出台限制汽车购买的措施。
山东省:发放消费券拉动车市
5月22日,山东省发布《山东省促进汽车消费的若干措施》,用消费券撬动汽车市场活力。
从5月22日政策发布至6月30日,山东对在省内购置新能源乘用车(二手车除外)并上牌的个人消费者,按照购车金额每车发放3000-6000元消费券;对在省内购置燃油乘用车(二手车除外)并上牌的个人消费者,按照购车金额,每车发放2000-5000元消费券;对在省内报废旧车、购置新车(二手车除外)的个人消费者,在上述标准基础上,每辆车再增加1000元消费券。
活动期间,预计将投入消费券资金5亿元,发放汽车消费券15万张。
江西省:买车可参与抽奖
江西省采取“摇号抽奖”的方式来鼓励汽车消费,总奖金4600万元。活动规定,在江西省内汽车经销企业购买“国六”以上排放标准燃油汽车新车或新能源新车的个人消费者,在5月1日至7月31日内取得购车发票,并在8月15日23:59时前办完江西车牌上牌手续并按要求上传相关报名资料后,即可参与摇号抽奖活动。
据悉,燃油汽车新车奖池3600万元。奖项全省共设立一等奖200名,每名奖补5万元;二等奖500名,每名奖补2万元;三等奖2000名,每名奖补5000元;四等奖3000名,每名奖补2000元。奖补金额不超过实际购车价格(购车发票显示的价税合计金额),且不超过该款车型厂家市场指导价。新能源新车奖池1000万元。全省共抽取产生2000名中奖者,每名奖补5000元。
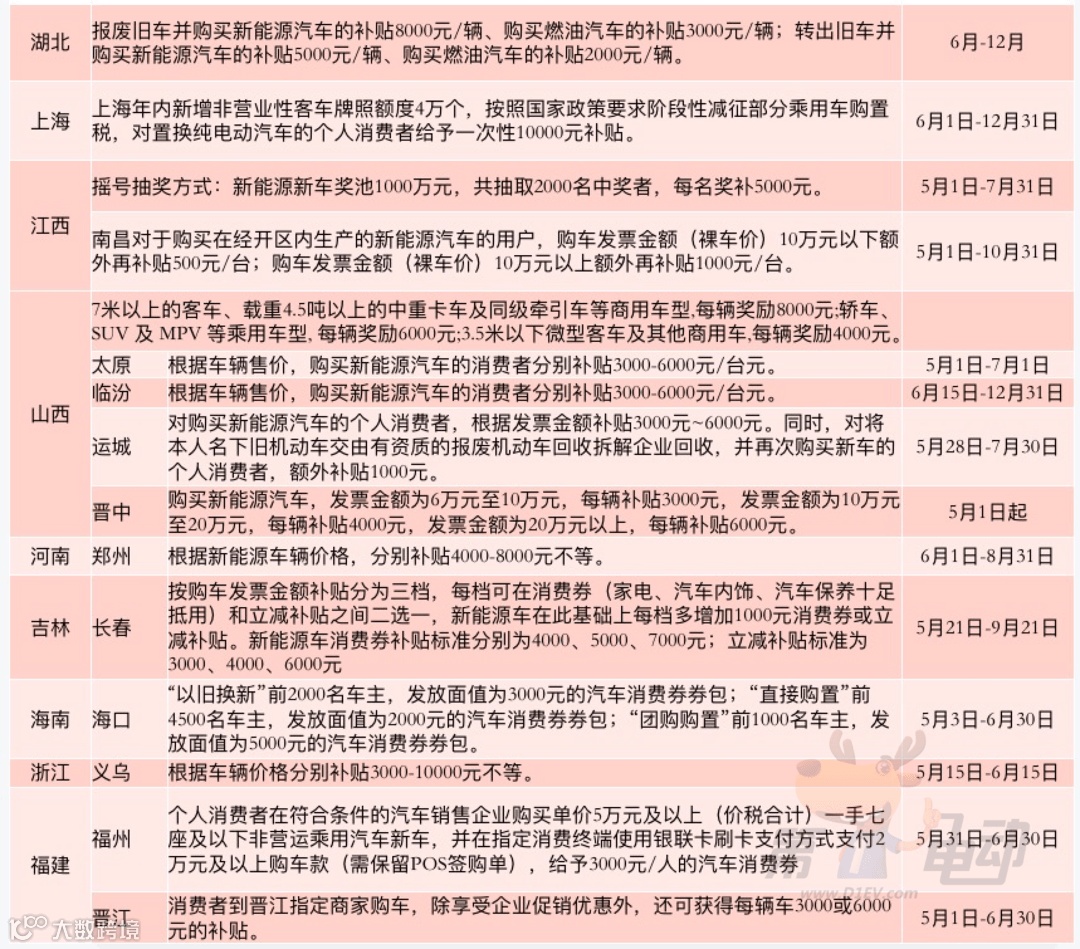
湖北省:汽车以旧换新每辆最高补贴8000元
5月22日,湖北省发布《关于加快消费恢复提振的若干措施》,明确通过开展“汽车焕新”“汽车下乡”、新能源汽车推广等活动鼓励汽车消费。
其中提出,6月至12月,实施汽车以旧换新专项行动,报废旧车并购买新能源汽车的补贴8000元/辆、购买燃油汽车的补贴3000元/辆;转出旧车并购买新能源汽车的补贴5000元/辆、购买燃油汽车的补贴2000元/辆。全面落实二手车交易增值税由2%下调至0.5%减税政策,降低二手车经营成本,提高流通效率。
上海:新增4万个非营运性客车牌照
5月29日,上海市发布《上海市加快经济恢复和重振行动方案》。《方案》指出,大力促进汽车消费,年内新增非营业性客车牌照额度4万个,按照国家政策要求阶段性减征部分乘用车购置税。2022年12月31日前,个人消费者报废或转出名下在上海市注册登记且符合相关标准的小客车,并购买纯电动汽车的,给予每辆车10000元的财政补贴。支持汽车租赁业态发展。完善二手车市场主体登记注册、备案和车辆交易登记管理规定。
山西:乘用车每辆奖励6000元
4月3日,山西省政府办公厅发布《关于实施汽车消费专项奖励的通知》。通知表示,山西省消费者新购买的由本省整车企业生产的、并在省内进行机动车注册登记的整车产品(传统燃油车需满足“国六”排放标准),给予购置车辆一次性消费奖励。
奖励标准:7米以上的客车、载重4.5吨以上的中重卡车及同级牵引车等商用车型,每辆奖励8000元;轿车、SUV 及 MPV 等乘用车型, 每辆奖励6000元;3.5米以下微型客车及其他商用车,每辆奖励4000元。
奖励期限:2020年4月1日至12月31日,以机动车注册登记时间为准。
*图片来源网络,如有侵权请联系删除



