PSIM 是业内主流的电力电子及电机驱动系统级设计与仿真工具,其电力电子求解器在保证精度的同时提供了无与伦比的计算速度和收敛性。PSIM 友好的用户界面、丰富的模型库以及强大的设计套件都极大地加快了电力电子与电机驱动相关技术的开发应用。
• 易用性强
• 计算速度快
• 收敛性鲁棒性好
• 丰富的系统模型库
• 功率器件不同层级建模
• 功率器件损耗建模与计算
• 自动代码生成与PIL仿真
• 丰富的第三方工具接口
• 内嵌多个快速设计套件
电源设计
功率变换电路和电感的损耗可以通过 PSIM 轻松评估。此外,基于 PSIM对标准或新型拓扑结构从开环到闭环设计是一个直接有效的过程。PSIM 提供完整的电源设计仿真所需的功能:
• 交流分析;
• PWM 控制 IC 库;
• Z 域数字控制设计;
• Worst-case 和 Monte Carlo分析;
PSIM 提供了针对 LLC 谐振变换器的设计套件,能够快速、便捷地最优设计电路参数、品质因数、工作频率等。
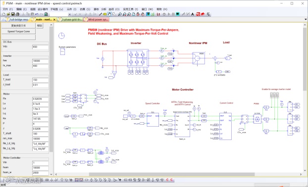
电机驱动设计
使用 PSIM 电机控制设计套件可以快速实现有传感或无传感永磁同步电机或感应电机的驱动设计,套件自动创建电机驱动系统模型,包含电流环、速度环、控制算法等,大大加快了设计过程。PSIM 软件中提供了丰富的电机库,包括能够考虑空间谐波和磁饱和影响的电机非线性模型,以及有限元模型等电机类型。
EMI仿真与滤波器设计
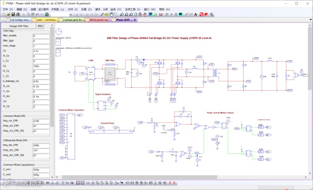
传导 EMI 也是功率变换电路或电机驱动系统中主要关注的问题之一,PSIM的 EMI 分析及滤波设计套件使用 Level 2 模型模拟器件真实的开关过程,考虑器件及线路的寄生电感和耦合电容,且不会导致仿真收敛问题。EMI 设计套件内嵌 CISPR 标准,通过自动滤波器设计工具能够快速评估及优化系统 EMI,缩短产品上市时间。
宽禁带半导体器件 (SIC & GAN)
利用 PSIM 不同层级器件模型能够快速直接地对比评估 SiC/GaN 器件相比传统硅基功率开关器件的性能优势。针对宽禁带半导体运行特性的损耗模型能够与新型宽禁带器件的 SPICE 模型一起使用,获得比标准行为级模型更稳健的仿真性能。
磁性元件设计
PSIM 支持定义包含气隙、漏磁和饱和磁芯的磁路。此外,支持使用制造商提供的铁芯材料和形状等数据手册建模计算电感损耗。绕组设计支持圆形、方形、litz 线等线圈类型,模型计算损耗包括考虑集肤效应和邻近效应的绕组损耗和铁芯损耗。
数字控制实现
数字控制系统可以通过 PSIM 软件中的离散域模型库直接在 z 域进行设计,软件提供从原理图自动生成嵌入式 C 代码功能,以便在支持的 TI C2000/6000 DSP 硬件上无缝实施。自动嵌入式代码生成功能提供了一个真正的快速控制原型的设计工作流程,支持使用浮点数或IQmath 定点数运算。
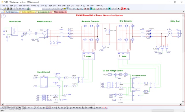
微电网及可再生能源
PSIM 为可再生能源和微电网模拟提供了具有不同复杂性的光伏、风力涡轮机和电池模型以及建模分析示例,包括MPPT 太阳能控制器示例和完整的风力发电系统示例等。在不限制开关数量或拓扑结构的情况下,仍然能够高效地模拟任何规模和复杂性的电力系统。
代码验证
PSIM 内置 C 编译器,允许在功率仿真过程中执行 C 代码,支持通过设定IQmath 数据类型检查定点运算溢出情况。PSIM 支持处理器在环仿真(PIL),用于测试代码在 MCU 中运行的实际效果,这对于时间敏感或定点运算实现至关重要。FPGA 用户可以使用与 ModelSim联合仿真验证 Verilog/VHDL 代码。
脚本编程及仿真自动化
PSIM 提供了一种强大的脚本编程语言,用于自动化模拟和分析过程。脚本可以自动修改任何电路属性及仿真设置参数,设定仿真初始条件以及执行逻辑,并自动化后处理过程。
免费试用
扫描下方二维码登记个人信息免费获取30天的试用:

