概览
SmartCtrl 是一款专为电力电子应用设计的设计软件。SmartCtrl 中有许多预定义的拓扑结构、补偿器和控制类型,能让控制回路的设计变得简单直接。此外,如果转换器的模型未包含在程序数据库中,SmartCtrl 会提出一种替代方案:根据用户直接输入的被控对象频率响应来设计补偿器。借助这一特性,设计人员几乎可以为任何被控对象进行控制回路的设计与优化。
本教程旨在一步步指导您使用 SmartCtrl 软件来设计DC/DC转换器的峰值电流控制。
文章篇幅较长,如您需要PDF版本,可在文末留下您的微信号获取!
尽管该转换器的模型(在众多模型之中)已包含在程序数据库里,但为用户提供一种不同的工作流程还是非常有意义的。
被控对象的频率响应与SmartCtrl导入
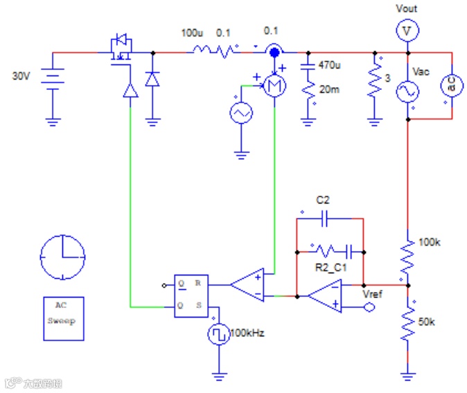
(1) 为获得被控对象的交流响应,使用 PSIM进行交流扫描。所需的 PSIM原理图如图1所示,其中包括用于避免次谐波振荡的补偿斜坡。
图 1 用于交流扫描的PSIM原理图
(2) 在 PSIM 中执行交流扫描的结果如图 2 所示。
图 2 在 PSIM 中执行交流扫描的结果
(3) 将被控对象导出至 SmartCtrl
通过使用这两个程序之间的链接,该结果可自动导出到 SmartCtrl。PSIM提供了一个特殊按钮(见图 3),可将频率响应自动导出到 SmartCtrl。这个过程对用户来说完全是透明的。
图 3 PSIM和SmartCtrl的链接按钮
要配置 SmartCtrl的数据导入,必须指明传递函数是“电压传递函数”还是 “电流传递函数”。在本教程中,该转换器是电压控制的。图4展示了如何配置交流扫描数据导入。
图 4 SmartCtrl 交流数据导入参数设置
其他所需参数为开关频率和输出电压。在本教程中,这些参数分别为100kHz和 15V。输入这些参数,点击OK,见图 4 。
(4) 用SmartCtrl进行控制环路设计
SmartCtrl 会自动打开并显示导入的数据,点击OK,见图 5。
图 5 导入到SmartCtrl的数据
下一步是选择用于测量输出电压传感器。如图6所示,选择“调节器内置分压器”。采用这种传感器拓扑结构,无需进行任何参数设置。
图 6 嵌入式电压传感器
注意:对于固定电压参考值和峰值电流控制,选用嵌入式分压器和无衰减 2 型补偿器是不错的选择。
要定义补偿器,如图 7 所示选择无衰减 2 型,并按照图 8 所示对其进行参数设置。
请注意,调制器特性已包含在补偿器模块中。在这种情况下,参数 Vp、Vv 和 tr用于定义调制器的增益。这些参数经过调整,使得载波信号为一个电压纹波等于1且占空比也等于1的斜坡(上升时间等于开关周期)。
图 7 补偿器可用拓扑结构
图 8 无衰减 2 型补偿器参数
选定控制回路的所有组件之后,就需要明确动态要求。为此,SmartCtrl提供了解决方案图功能。点击Set进入该功能,见图 9。
图 9 访问解决方案图
解决方案图是一种图形化绘图,它表示相位裕度与穿越频率的关系,并为用户提供一个白色区域。这个白色区域包含了能确保系统稳定的相位裕度-穿越频率组合,因此,在该区域内进行设计。
在本教程中,选择了10kHz的穿越频率和60度的相位裕度,见图10。
图 10 完成配置的解决方案图
请注意,红色区域向用户显示了开关频率下环路的衰减情况。SmartCtrl 会提醒用户,- 5dB的衰减可能不够。
至此,环路设计已全部完成,如图 11 所示。点击OK,SmartCtrl 将通过波特图、奈奎斯特图和瞬态响应自动展示系统的动态性能,见图 12。
图 11 在 SmartCtrl 中完整定义的控制回路
图 12 SmartCtrl 分析视图
SmartCtrl 还提供关于输入和输出数据的详细报告,其中收集并整理了所有设计参数。要查看这些报告,只需按下图13中的按钮即可。
图 13 SmartCtrl输入输出报告按钮
在 PSIM 中进行设计仿真
SmartCtrl与PSIM有链接,可将设计好的补偿器导出到 PSIM。要导出补偿器,只需点击图14所示的按钮,并按照图15配置导出设置。
图 14 导出至 PSIM 按钮
图 15 SmartCtrl导出设置
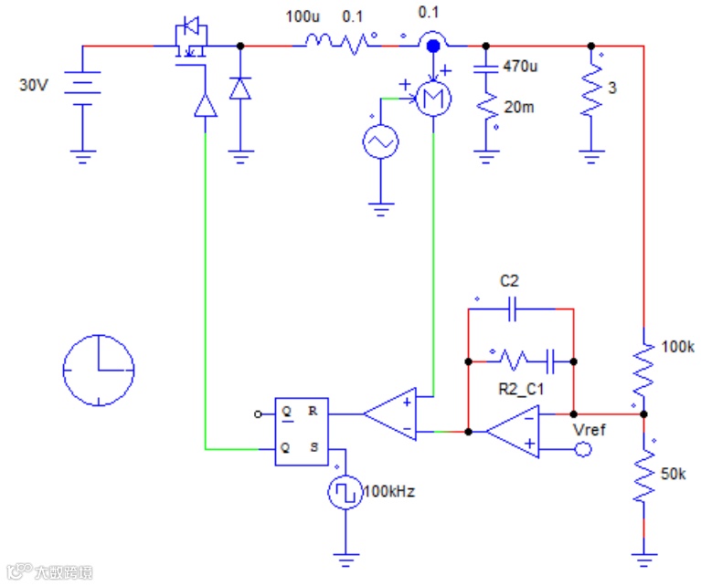
在本教程中,调节器的各个组件已被导出到一个PSIM原理图中,该原理图包含图1所示的原始被控对象。SmartCtrl导出的控制级如图 16 所示。
图 16 SmartCtrl导出的控制级
设计人员必须将补偿器正确连接到原始功率级。需要着重强调的是,不应采用SmartCtrl推荐的调制器(因为原始设计已有其自身的调制器)。控制级可以轻松修改,以便能与图 1 中的初始被控对象成功集成,见图17。
图 17 连接了SmartCtrl控制级的PSIM原理图
图 18 PSIM仿真得到的输出电压和电感电流
用于SmartCtrl 响应与 PSIM 的对比
为了将其与SmartCtrl提供的波特图进行对比,获取PSIM中开环增益的波特图是一件很有意思的事。要做到这一点,需要遵循以下几个步骤。
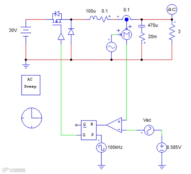
(1) 使用 PSIM 进行交流扫描分析以获取开环增益。务必理解,开环增益必须在转换器闭环工作状态下测量,否则,控制级会饱和。为此,PSIM提供了一种带有两根引线的特殊交流探头。要测量转换器的开环增益,需要图19所示的原理图。
图 19 测量开环增益所需的原理图
(2) 仿真结果如图 20 所示。
图 20 在 PSIM 中测量的开环增益
(3) 通过File -> Save as -> PSIM_open_loop_gain.txt保存 PSIM 交流仿真结果。
(4) 在 SmartCtrl 中,通过File -> merge来合并新的传递函数,见图21。
图 21 在SmartCtrl中合并外部传递函数
(5) 添加PSIM交流扫描数据,点击OK,见图 22。
图 22 在 SmartCtrl 中导入 txt 数据
(6) SmartCtrl 生成的曲线以及从 PSIM 导入的曲线,将在同一图表中呈现,见图 23。
图 23 SmartCtrl 开环增益与 PSIM 测量的开环增益对比
(7) 如图 23 所示,两者完全相同。因此,SmartCtrl 的设计完全正确。

