概览
SmartCtrl是一款专为电力电子应用设计的通用补偿器设计软件。本教程旨在逐步引导您设计谐振变换器的控制环路。
由于谐振变换器的传递函数很难推导,此示例的主要目的之一是说明谐振变换器可以用从 PSIM 导入的交流扫描结果来表示,并使用 SmartCtrl 进行控制环路设计。
此示例展示了将 SmartCtrl 与 PSIM 结合使用来设计任何功率变换器控制环路的强大功能和灵活性。文章篇幅较长,如您需要PDF版本,可在文末留言或写邮件至infor@cnsim.cn获取!
交流扫描分析
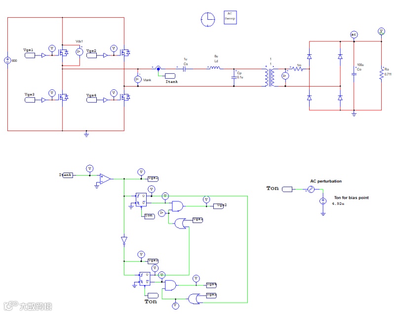
第一步是通过 PSIM 交流分析获得谐振变换器的频率响应。利用 PSIM 的交流扫描分析功能,可直接从谐振变换器电路中获取被控对象的频率响应,无需生成平均模型。变换器电路如1所示。
要进行交流扫描分析,需要交流扫描模块、用于信号注入的交流电源以及交流探头。要配置交流扫描参数,如图 2所示。
图 1 包含交流扫描的电路原理图
图 2交流分析配置
仿真结束后,可得到输出电压相对于控制变量 Ton 的频率响应,如图 3 所示。获得频率响应之后,就可以将其导入到 SmartCtrl 中。
图 3 谐振变换器的频率响应
在SmartCtrl中进行控制设计
点击图 4 所示的SmartCtrl按钮打开 SmartCtrl。此操作会将 PSIM 交流分析得出的频率响应数据发送至 SmartCtrl。输入输出电压和开关频率,然后点击OK继续,见图 5。
图 4SmartCtrl 快捷访问
图 5导出到 SmartCtrl 选项窗口
加载的传递函数会自动绘制成图,如图 6 所
图 6 加载的传递函数
至此,通过从PSIM导入交流扫描数据,被控对象已完整定义。下一步是定义传感器和调节器,见图7。
图 7被控对象传递函数完全导入
点击sensor选项卡,选择voltage divider传感器拓扑结构。输入 4.89uV的参考电压,然后点击calculate gain按钮,见图8。
图 8 传感器定义
配置补偿器,需要点击compensator tab选项卡,选择 PI补偿器,并按照图 9 所示设置参数。
图 9 补偿器定义
一旦所有的环路传递元件都定义好了,就可以选择穿越频率和相位裕度。SmartCtrl 通过解决方案图提供了选择穿越频率和相位裕度的指导原则和简便方法。白色区域内的每个点都对应着一组能使系统稳定的穿越频率和相位裕度的组合。此外,当选择一个点时,系统会给出传感器和调节器在开关频率下的衰减值。
请注意,开关频率下衰减不足可能会引发高频振荡。
点击Set按钮,SmartCtrl 将显示解决方案图。然后在白色区域内左键点击一个点,再点击OK继续。在本教程中,选择了4.235kHz的穿越频率和72.6度的相位裕度。
图 10 解决方案图视图
选定穿越频率和相位裕度之后,解决方案图将显示在输入数据窗口的右侧。如果在任何时候需要更改这两个参数,只需点击显示的解决方案图即可。
图 11所有元件均已完整定义的 SmartCtrl 环路
现在接受所选配置并确认设计,程序将自动展示系统在频率响应和瞬态响应方面的性能。请注意,解决方案图窗口始终会显示。
图 12 SmartCtrl环路解决方案
验证
为了检验由SmartCtrl设计的调节器的闭环性能,在PSIM中进行了闭环时域仿真。
从 SmartCtrl 得到两种不同的设计。下表展示了这两种设计的控制回路带宽(BW)和相位裕度(PM),以及调节器参数。
这些数值可以从 SmartCtrl 中获取,如图 13 所示。
图 13从 SmartCtrl 中提取的 Kp 和 Ti 值
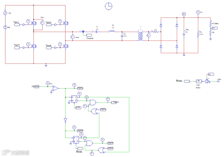
使用以上两种调节器,在PSIM中对相应的闭环响应进行仿真。PSIM原理图见图 14。在此原理图中,在5毫秒处添加了一个输入电压阶跃,以测试计算得出的补偿器的动态响应。
图 14 包含输入电压阶跃的 PSIM 原理图
从图15的仿真结果可以看到,稳态输出电压为 400V,符合设定值,并且可以看到即使输入有100V的阶跃变化,该输出电压仍能保持稳定。
图 15输出电压
如果采用 PI 补偿器的另一组参数(Kp=471m/Kint=35.56u),从波形中可以观察到,第一种设计(#1)比第二种设计(#2)更准确地跟踪参考信号。尽管设计方案 1 的相位裕度较低,存在欠阻尼振荡,但其较高的带宽和低频增益使其响应更快。
此示例表明,SmartCtrl与PSIM相结合,凭借从PSIM导入频率响应结果的能力,为任何功率变换器的控制环路设计与优化提供了一个快速且强大的平台。

