概览
交流分析在电路分析中至关重要。通常,基于SPICE的仿真软件无法直接对开关模式电路进行交流分析,需将其转换为等效平均模型才行,但这一转换过程复杂且具挑战性。
对开关模式电路开展交流分析时,可在时域内多次运行仿真。随着计算机能力的提升,该方法具备技术可行性,不过实际操作中,需人工设置多次仿真、进行复杂后处理才能得到结果,既繁琐又耗时。PSIM软件有效解决了上述问题,它能在LTspice仿真环境下对开关模式电路进行交流分析。使用PSIM设置电路十分便捷,可轻松完成开环和闭环频率响应分析。
本教程将通过具体示例,详细介绍如何使用PSIM的这一强大功能。文章篇幅较长,如您需要PDF版本,可在文末留下您的微信号获取!
需要说明的是,PSIM软件同样支持采用PSIM求解器进行AC扫描分析,同时也支持采用LTspice求解器进行开关模式电路交流分析,这为用户提供了更加灵活的选择。
电路设置
本教程将以一个降压转换器为例展开说明。在PSIM中,依次点击File菜单、选择Open examples…,进入“dc-dc”文件夹,打开“buck.psimsch”文件。该文件中有两个降压转换器电路,一个由门控模块控制,另一个由比较器控制,该比较器用于比较直流电压和三角波。
将由比较器控制的降压转换器复制到一个新的原理图文件中并保存为“Buck Converter FRA1.psimsch”。
为更清晰展示交流分析过程,我们对电路进行了微调,具体如下:
在电感上串联一个小电阻,为LC滤波器增加阻尼。
将电容减小到47µF,以提高LC滤波器的谐振频率。
把开关频率从5kHz提升到 50 kHz,以扩大波特图的频率显示范围。
电路的交流分析需在稳态下进行。因此需先对电路进行瞬态仿真,直至其进入稳态。在本示例中,占空比为0.6时,约在t0 = 0.003秒时达到稳态。
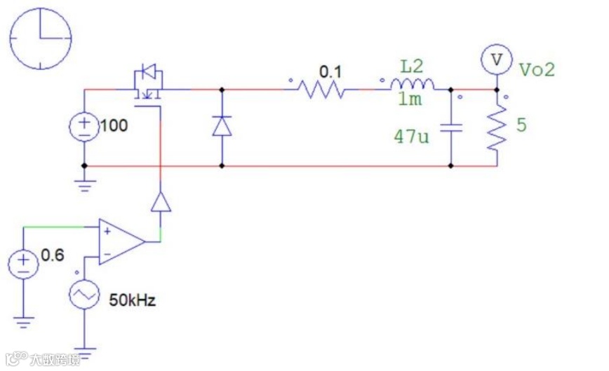
对于单个交流扫描输出,在PSIM菜单中,选择Elements >> SPICE >> AC Sweep (1 probe),然后将其放置在电路中。该元件包含一个交流扰动源和一个用于测量响应的探针。
输入交流扫描模块的参数。我们将扰动源的峰值幅度设置为0.2,将用于确定电路工作点的直流偏置设置为0.6。
接下来要对节点名称进行定义。源端节点名称命名为为“ACS”,响应端节点名称命名为“ACR”。可以通过选择Edit >> Set Node Name来完成节点名称的定义。
电路图如下图所示。
仿真控制设置
在“仿真控制(Simulation Control)”面板中选择“SPICE”选项卡,并按如下方式定义参数。
需要注意:
“Step Run Option”里的参数,决定着频率范围以及波特图分辨率。要注意,终止频率应低于开关频率的一半。在本示例中,起始频率设为200Hz,终止频率设为20kHz,每十倍频程取10个点。
“Parameters”部分,起始时间即前面确定好的稳态时间t0。结束时间决定了计算频率响应所用的周期数,这个数值最低可为1至2个周期,不过建议设置为5至10个周期。在本示例中,设置为10个周期,结束时间就是起始时间加上10倍的周期(1/Freq)。
“Analysis”部分,选择“瞬态”进行瞬态分析。
运行仿真
点击工具栏中的“Lt”按钮,或者选择Simulate >> Run LTspice Simulation来运行仿真。
仿真完成后,SIMVIEW 将会显示如下所示的波特图。
SIMVIEW还可以显示节点ACS和ACR处的电压时域波形,以及由电压探针和电流标记所定义的其他电压和电流的时域波形。
使用双输出探针进行交流扫描
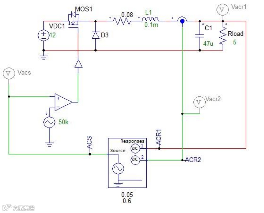
在许多情况下,一个电路可能有两个控制回路,比如一个电压回路和一个电流回路。或者,人们可能希望在同一个电路中针对两个输出进行交流分析,如下图所示的电路那样。
交流扫描模块有一个交流扰动源和两个输出探针。
从PSIM菜单中选择Elements >> SPICE >> AC Sweep (2 probes),然后将该元件放置在电路中。同样,将源端的节点命名为“ACS”,将响应端的节点命名为“ACR1”和“ACR2”。
将这些节点与电路的其他部分连接起来。对于电流响应,可以使用电流传感器将电流信号转换为电压信号。
运行LTspice 仿真,并在SIMVIEW中查看结果。
闭环频率响应的测量
若要测量闭环控制回路的频率响应,可使用AC Sweep (loop)模块。
在PSIM菜单里,选择 Elements >> SPICE >> AC Sweep (loop),并将其放置到原理图中,示例如下。
把源端节点命名为“ACS”,响应端节点命名为“ACR”。
输入交流扫描模块的参数,在本例中,扰动源的峰值幅度设为 0.01V。
运行LTspice仿真,在SIMVIEW中查看结果。

