案例概述
本案例光伏逆变器太阳能电池板的最大功率电压为124V,最大功率电流为19.2A,母线电压设置为350V。重点关注点如下:
控制太阳能面板的输出电压,捕捉最大功率点
锁相,保证控制逆变器输出为纯有功功率
全系统随动性能
本案例选用恒定步长扰动法捕捉太阳能最大功率点,锁相采用PI锁相算法,算法均采用C模块实现,光伏逆变器选用BOOST拓扑和H4拓扑,并实现了环路控制。
系统构建
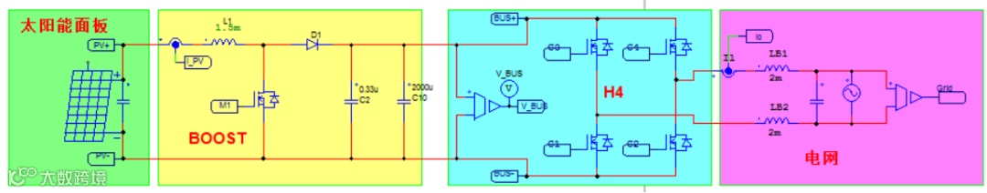
在本案例中,构成系统的主要有五大部分:太阳能面板、BOOST MPPT控制算法模块、功率驱动器、锁相模块、逆变控制模块。
MPPT控制算法
采用PSIM内部C-Block模块,通过C语言编写恒定步长扰动法算法。
图 1、恒定步长扰动法示意图
图 2、C_Block编写MPPT算法
市电锁相算法
采用C-Block模块,通过C语言编写锁相算法。
图 3、锁相逻辑
图 4、C_Block编写锁相算法
选择功率拓扑和搭建控制环路
光伏逆变器的前端升压选用BOOST拓扑,后级逆变选择H4拓扑。
图 5、功率拓扑选择示意图
图 6、Boost控制环路
图 7、H4控制环路
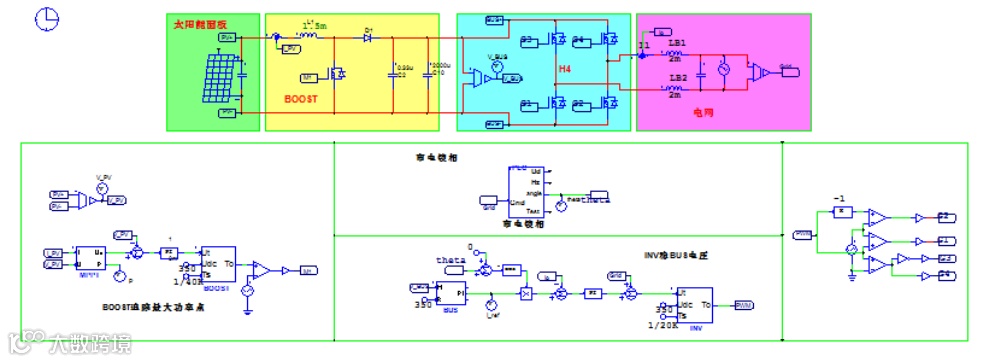
完整系统建模
构建完整的3kW光伏逆变器仿真系统如下:
图 8、完整系统
仿真过程
MPPT算法仿真
设置太阳能面板参数,如下图:
图 9、太阳能面板参数设置
运行MPPT模块,观察太阳能面板输出是否能够捕捉到最大功率点。
图 10、太阳能面板输出波形
从数据来看,采用恒步长扰动法可以比较准确的捕捉到最大功率点,MPPT算法验证正常。
锁相模块分析
为了验证锁相算法的正确性,设置两个不同角度的市电电压源,通过锁相锁相模块输出看看锁相算法是否正常与否,仿真结果如下图:
图 11、市电锁相
从仿真的波形看锁相算法很准确的跟踪到了市电角度。
逆变环路控制
设置母线控制在350V,通过仿真观察逆变控制效果如下图:
图 12、逆变控制波形
逆变侧H4拓扑很好的将母线电压控制在350V,输出电流波形也是很标准的正弦电流,逆变环路达到了稳定母线电压的功能,同时将母线能量转化为交流能量传输到电网。
全系统随动性能仿真
验证各个功能模块之间配合是否能正常工作,动态性能是否可靠,仿真结果如图下图所示:
图 13、系统随动性能仿真
系统开始启动到进入稳态需要0.8S,动态性能满足实际现场设计需求。
结论
本案例利用PSIM软件C_block功能将MPPT(最大功率跟踪)控制算法、市电锁相算法、逆变并网功率调度算法与太阳能帆板、功率电路集成而形成光伏逆变器完整系统模型,针对用户关注的MPPT、试点锁相、全系统随动性能等进行了仿真分析,为设计人员在早期进行算法、拓扑等验证工作提供了有效的支撑。

