
为进一步服务新一轮高水平对外开放,保障第二届中国国际进口博览会顺利举办,7月9日海关总署发布公告,在总结固化首届中国国际进口博览会便利化措施的基础上,制定了《2019年第二届中国国际进口博览会海关通关须知》和《海关支持2019年第二届中国国际进口博览会便利措施》,支持2019年第二届中国国际进口博览会。其中,便利措施包括提供通关指引、派员入驻现场、就近开展验核、推进准入谈判、简化审批和检疫手续等13条。
海关支持2019年第二届中国国际
进口博览会便利措施
1
发布通关须知,提供详细通关指引
制定发布《2019年第二届中国国际进口博览会海关通关须知》《2019年第二届中国国际进口博览会检验检疫限制清单》《2019年第二届中国国际进口博览会检验检疫禁止清单》,为境外参展商提供详细指引。
2
统筹监管资源,成立专门机构
统筹上海海关国际会展监管资源,专门成立上海会展中心海关,做好进口博览会监管服务保障工作。
3
引入大数据理念,打造智能化监管服务新模式
通过跨境贸易管理大数据平台对进口博览会参展商、展览品信息实施全流程监管服务,打造数字化、智能化、便利化、集约化的进口博览会全流程监管服务新模式。
4
派员入驻现场,提供咨询服务
进口博览会期间,海关将派员入驻国家会展中心(上海)的综合服务区,提供相关咨询服务。
5
办展方统一提供税款担保,减轻境外参展企业负担
对进口博览会暂时进境展览品,由国家会展中心(上海)有限责任公司向上海海关提供银行保函办理税款担保。境外参展商或其委托的主场运输服务商持国家会展中心(上海)有限责任公司出具的《2019年第二届中国国际进口博览会进境物资证明函》和《2019年第二届中国国际进口博览会进境物资清单》,免于逐票向海关提交税款担保。
6
就近开展验核,提升参展便利化水平
对涉及检验检疫行政审批事项的进口博览会进境动植物及其产品,一律委托上海海关及相关海关就近就地办理;按照“便利可操作”原则,授权上海海关对展区内销售的进口水产品、乳制品、燕窝境外生产企业行使受理和审查权,并免于境外实地评审,审查通过后海关总署发放临时注册批件(临时注册批件仅限于展会期间及展区内使用)。
7
设置专门通道,优先办理手续
在主要口岸为进口博览会设置贵宾礼遇通道、进境展览品专用通道和专用窗口,优先办理申报、查验、抽样、检测等海关手续,实行即查即放。
8
固化监管措施,延长ATA单证册项下展览品暂时进境期限
固化并推广2018年首届进口博览会监管服务保障的有益经验,海关签注ATA单证册项下暂时进境货物的复运出境期限与单证册有效期一致。
9
推进准入谈判,扩大进境展览品种类
推进与参展国家或地区检疫准入谈判,加快风险评估进度,支持风险水平可接受的农畜产品参展并实现对华贸易,扩大进境展览品种类。
10
简化审批手续,方便特殊物品进境
对进口博览会参会代表携带自用且仅限于预防或者治疗疾病用的特殊物品(生物制品),凭医生处方或者医院的有关证明,准予入境。允许携带量以处方或者说明书确定的一个疗程为限。对入境参展用的特殊物品由上海海关通过特殊物品审批系统实施审批程序,在申请材料符合要求的情况下,审批办结时限由20个工作日缩短至3个工作日。授权上海海关对入境参展的进境食品和中药材开展特许审批,审批办结时限由20个工作日缩短至3个工作日。
11
简化检疫手续,方便伴侣动物放行
进口博览会期间,参会代表每人可携带1只伴侣动物(犬或猫)进境。其中来自非狂犬病发生国家或地区的,海关凭检疫证书、疫苗接种证书和电子芯片,经口岸现场检疫合格后免于隔离检疫,直接放行;没有疫苗接种证书的,经携带人申请,可以在接种狂犬疫苗后海关予以放行。来自狂犬病发生国家或地区的,海关凭检疫证书、疫苗接种证书、电子芯片和世界动物卫生组织认可的实验室出具的狂犬病抗体检测报告(狂犬病抗体滴度须大于0.5IU/ml),经现场检疫合格后免于隔离,直接放行。
12
简化出境手续,便利展览品展后处置
进口博览会暂时进境展览品(ATA单证册项下暂时进境展览品除外)在进口博览会结束后,结转到海关特殊监管区域和保税监管场所的(参展汽车应当转入可开展保税仓储业务的海关特殊监管区域和保税监管场所),准予核销结案。
13
支持常年保税展示交易常态化,扩大展会溢出效应
经海关注册登记的海关特殊监管区域或保税物流中心(B型)(以下简称“区域中心”)内企业,可以将保税货物提交担保后运至区域中心外进口博览会常年展示馆进行展示和销售的经营活动。
2019年第二届中国国际进口博览会
海关通关须知
中华人民共和国海关将为2019年第二届中国国际进口博览会(以下简称“进口博览会”)提供全面优质的服务,并按照《中华人民共和国海关法》《中华人民共和国进出口商品检验法》《中华人民共和国进出境动植物检疫法》《中华人民共和国国境卫生检疫法》《中华人民共和国食品安全法》《中华人民共和国进出口关税条例》等法律法规对进口博览会进出境物资实施监管。
进口博览会期间,海关将派员入驻国家会展中心(上海)内的综合服务区,提供相关咨询服务。
对进口博览会暂时进境展览品,由国家会展中心(上海)有限责任公司(以下简称“国家会展中心”)向上海海关提供银行保函办理税款担保。境外参展商或其委托的主场运输服务商持国家会展中心出具的《2019年第二届中国国际进口博览会进境物资证明函》(附1)和《2019年第二届中国国际进口博览会进境物资清单》(附2),免于逐票向海关提交税款担保。
进口博览会备案
国家会展中心通过“单一窗口”和“互联网+海关”提前完成进口博览会信息海关备案,采取“一次备案、分批提交清单”的方式办理海关手续,确保进口博览会物资抵达口岸后快速通关。
02
展览品审批和准入
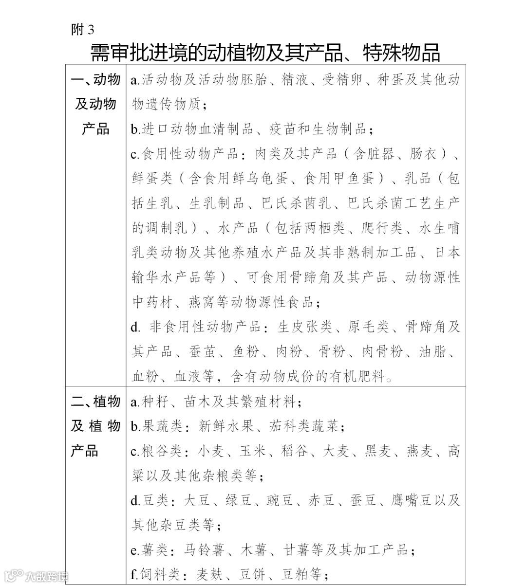
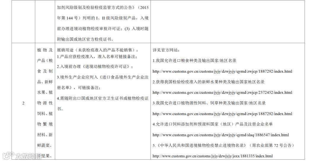
入境动植物及其产品、特殊物品等展览品需办理检疫审批的(清单见附3),入境前参展商应当提出申请,经海关审批同意后方可入境。
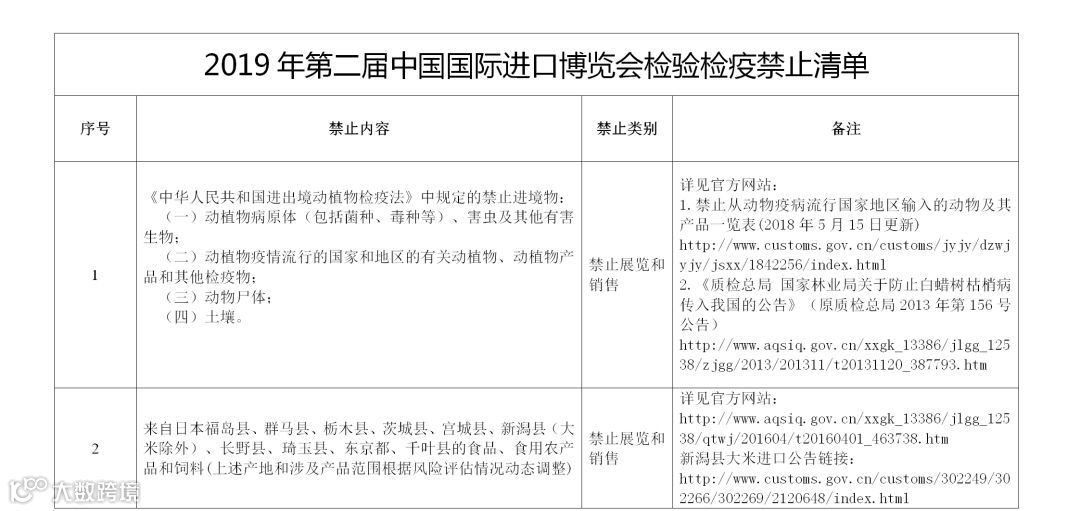
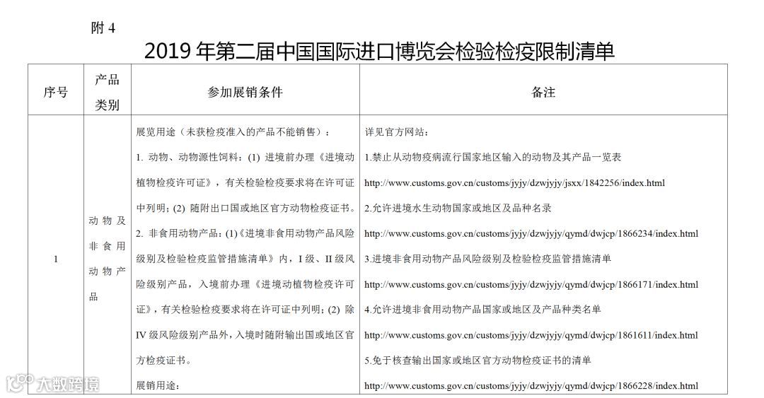
展览品应当符合《2019年第二届中国国际进口博览会检验检疫限制清单》(附4,以下简称“《限制清单》”)和《2019年第二届中国国际进口博览会检验检疫禁止清单》(附5,以下简称“《禁止清单》”)要求。
03
进境物资申报
进口博览会暂时进境货物采用通关一体化模式,由国家会展中心或其委托的主场运输服务商在上海海关办理申报手续,口岸海关实施验放。其他贸易方式进境的进口博览会物资,境外参展方或其代理人按照现行规定办理海关手续。
对于ATA单证册项下进口博览会暂时进境货物,由主管地海关进行审核并签注,复运出境期限与单证册有效期相同。
04
展览品查验与放行
进口博览会进境展览品按规定接受查验、检疫等。因特殊情况需在展馆现场查验的展览品,由国家会展中心或其委托的主场运输服务商提出申请,经海关审核同意,可运至展馆现场接受查验。国家会展中心应当提供必要的办公场所、查验设施等。对查验正常的展览品,由实施查验作业的海关办理放行手续。
05
展中监管
进口博览会举办期间海关依法派员实地监管。国家会展中心、主场运输服务商以及参展商应当遵守海关对展览品展示、销售的管理规定,配合海关做好监管工作。
06
展览品处置
(一)展览用品消耗。
国家会展中心应当督促参展商提前将预计的消耗,以书面形式告知上海海关,并明确展览用品拟使用方式(试用、品尝、散发)和数量(应在合理范围内,与活动规模相匹配)。对于拟试用、品尝、散发的展览用品,相关参展商应当具备符合要求的合格证明(参展国官方证书/第三方检测报告/参展方自验合格报告)以及国家会展中心出具的情况说明。
下列进口博览会进境展览用品,海关根据实际情况对其数量和总值进行核定,在合理范围内的,按照相关规定免征关税和进口环节增值税、消费税:
1. 在展览活动中的小件样品(酒精饮料、烟草制品及燃料除外),包括原装进口的或者在展览期间用进口的散装原料制成的食品或者饮料的样品。此类货物,应当符合以下条件:
(1)由参展方免费提供,并在展览期间专供免费分送给观众使用或者消费的;
(2)单价较低,作广告样品用的;
(3)不适用于商业用途,并且单位容量明显小于最小零售包装容量的;
(4)食品及饮料的样品虽未按照本款第(3)项规定的包装分发,但确实在活动中消耗掉的。
2. 为展出的机器或者器件进行操作示范被消耗或者损坏的物料。
3. 布置、装饰临时展台消耗的低值货物。
4. 展览期间免费向观众散发的有关宣传品。
5. 供展览会使用的档案、表格及其他文件。
第1点所列展览用品超出限量进口的,超出部分应当依法征税。第2点、第3点、第4点所列展览用品,未使用或者未被消耗完的,应当复运出境;不复运出境的,应当按照规定办理进口手续。
(二)展后留购(进口)。
对于展后留购的展览品,国家会展中心或其委托的主场运输服务商应当按照海关相关规定统一办理进口手续。涉及许可证件管理的,应当办理相关许可证件。
(三)复运出境。
暂时进境的进口博览会展览品应当在海关规定期限内复运出境。
非ATA单证册项下暂时进境进口博览会展览品,在进口博览会结束后转入海关特殊监管区域和保税监管场所的(参展汽车应当转入可开展保税仓储业务的海关特殊监管区域和保税监管场所),办理海关相关手续后予以核销结案。
(四)展览品延期。
暂时进境进口博览会展览品确需延期复运出境的,应当按规定向上海海关办理延期手续。
(五)保税展示交易。
进口博览会保税展示交易是指经海关注册登记的海关特殊监管区域或保税物流中心(B型)(以下简称“区域中心”)内企业,将保税货物提交担保后,运至区域中心外进口博览会展馆或常年展示馆进行展示和销售的经营活动。
07
记者采访器材
进口博览会暂时进境的境外记者采访器材,海关按照海关总署公告2008年第104号、2009年第19号、2009年第31号的有关规定办理通关手续。
进口博览会进出境物资未按规定办理海关手续的,海关根据《中华人民共和国海关行政处罚实施条例》等有关规定予以处理。
本须知未列明事项按相关法律法规办理,且不影响海关新法规的执行。
附件
进境物资证明函
02
进境物资清单
03
需审批进境的动植物及其产品、特殊物品
04
检验检疫限制清单
05
检验检疫禁止清单


