点击上方
觉得有价值,欢迎点个在看,每个人都应该拥有独立思考的能力,欢迎分享给更多人

资金路由系统是为了更大化的提高资金使用率,根据客户属性、借款要素、风控规则、地域、渠道属性、资金要素等规则配置筛选出符合贷款客户最优质的资金方!
在互联网贷款业务中,联合贷合作越来越普遍,但是主贷行和参与行之间的系统对接花费较长时间,影响业务上线速度,为服务联合贷业务的快速对接,减低对接开发成本,在主贷行搭建资金对接平台,实现与参与行的快速对接。保障数据流转过程中的数据安全,资金对接平台建立完善的数据接口和数据标准,并引导参与行按照要求对接该平台-资金路由系统
资金路由功能:
一款贷款产品可配置多个可用资金通道,并根据业务要求配置资金路由规则,产品进件申请时,系统根据可用资金通道和资金路由规则,进行资金通道排序,系统按照资金通道排序依次路由到资金方进行申请,直到有资金方审批通过,并将该资金方信息方信息返回给上游系统,若路由完所有资金通道,都没有审批通过,则根据系统配置,由自由资金放款或者“无可用资金通道”!资金对接平台是支持金融机构进行联合贷业务对接科技平台,其业务方向主要是为打通主贷行与参与行交易交互。
业务流程说明-授信申请
1.授信申请流程说明
-
上游系统发起授信申请,传入授信相关信息; -
系统调用授信路由服务,根据可用资金通道和路由规则,生成资金通道列表; -
系统循环读取资金通道列表,依次调用资金方进行授信申请; -
若有资金方授信通过,登记资金方授信信息,停止路由。若路由完所有资金通道列表,则根据配置据系统配置是否由自有资金兜底,登记“自有资金通道”或“无可用资金通道” -
路由结束后,登记授信申请结果和资金路由信息。 -
上游系统发起授信申请结果查询,获取授信申请结果。继续往下处理

2授信申请业务规则说明
-
资金路由设置查询等待时间,若超时等待时间,资金方仍然未返回结果,按照授信失败处理,继续路由下一个资金方; -
资金路由前需获取产品对应的资金通道列表和资金路由规则,若产品未配置产品路由信息,返回报错信息“产品未配置产品路由规则”; -
路由停止逻辑:若有资金方授信通过,登记资金方授信信息,停止路由;若路由完所有的资金通道列表,授信全部拒绝,则检查产品路由配置是否由自有资金兜底,若由自有资金兜底,则登记“自由资金通道”;
业务流程说明-授信申请
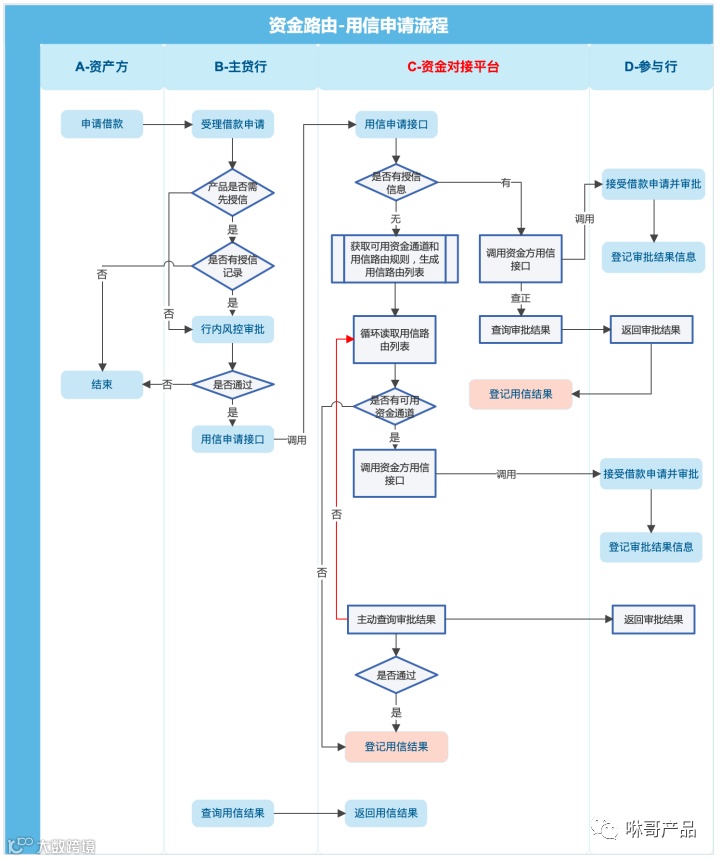
2.用信申请流程说明
-
上游系统接收产品用信申请,检查产品是否需要先授信。如果需要,检查是否有授信审批信息,没有返回报错“无授信信息” -
上游系统发起用信申请,传入用信相关信息; -
系统判断是否有授信信息。 -
若有授信信息,调用对应授信资金方的用信申请接口。查询资金方用信审批结果,如果用信审批通过,更新用信审批通过信息和用信资金方。如果用信审批失败,则更新用信审批结果为“用信审批失败”。根据系统配置,如果用自有资金兜底,登记“自有资金通道放款”。流程跳到第 9 步; -
如果没有授信信息,调用用信路由服务,根据用信可用资金通道和路由规则,生成用信资金通道列表; -
系统循环读取用信资金通道列表,依次调用资金方进行用信申请; -
若有资金方用信通过,更新用信审批结果为“用信审批成功”,登记用信资金方信息,停止路由。流程跳到第 9步; -
若路由完所有资金通道列表,均审批失败,则更新用信审批结果为“用信审批失败”。根据系统配置,如果用自有资金兜底,登记“自有资金通道放款”。 -
上游系统发起授信申请结果查询,获取用信申请结果。继续往下处理。

2 用信申请业务规则说明
若合作产品为单笔单批产品,即不需先授信审批,则上游系统直接调用资金平台的用信申请接口,资金方信息传空;若合作产品为循环授信广品,则上游系统系统调用用信申请接口时,必须传入资金方授信信息。
若资金方授信信息不为空,系统直接调用该资金方用信申请接口进行用信审批,若用信审批通过,更新用信申请结果为“成功”;若用信拒绝,检查产品路由配置是否由自有资金兜底,若由自有资金兜底,登记“自有资金通道放款”。
路由停止逻辑。资金方信息为空进行用信路由时,若有资金方用信通3过,登记资金方用信信息,停止路由。若路由完所有资金通道列表,用信全部拒绝,检查产品路由配置是否由自有资金兜底,若由自有资金兜底,登记“自有资金通道放款”;
3、对内服务接口说明

4、后管平台-资金方及其路由规则配置
资金方配置(资金方机构合作状态、资金方机构头寸是否充足、资金方业务项目受理时间)

路由规则配置

假设配置的路由规则如上。后续可根据要求增加路由规则。
优选合作原则:即借款人优先选择历史有过合作的银行进行分配
区域分配原则:即按照借款人所在区域匹配同区域合作机构进行分配。身份证前两位为省份与合作方所在省份进行匹配。
额度均衡原则则:即在同等条件下,放款额度低的优先放款
费率优先原则:即同种产品,服务费率越高的优先进入合作序列;
资金路由的设计原理:

路由设计的前提是资产方要对接了很多资金方;
下面的金融信贷业务和产品文章,对于金融求职小白和系统初学者来讲十分合适也比较成体系化,一方面也是自己多年信贷工作中的一些实战经验或者业务方案,都是分专栏进行总结和整理,也是对多年信贷产品的一些感悟吧,坚持输出也是对自己的一种审视和重新归纳整理再学习的过程!想把这些文章分享给你~ 一起共同进步!
文章内容的编排是这样的,先讲银行业务基础知识,在读者掌握行业基础知识的基础上,再讲银行的三大业务,最后讲建立在业务基础上的各种IT应用系统,不同章节既密切联系,互相呼应,又相对独立,读者可根据自己的情况,选择由前到后阅读,或选择自己感兴趣的内容阅读。
👇更多文章目录及其合集文章内容说明: 优惠券福利来了~名额仅剩10位~👇

#金融风控# 带你了解从互联网贷款(或线上贷款)业务的全流程角度,全生命周期进行风控,设计风控涵盖了贷前阶段的获客、准入、反欺诈、审批、定额定价,和贷中阶段的放款、风险预警,以及贷后阶段的催收策略等环节👏 (更新中)
#汽车金融# 汽车金融市场充满着变革与挑战,可谓群雄逐鹿,豪杰并起。新的汽车金融参与方,新的商业模式,新的金融工具,不断冲击着传统思维,对传统的业务模式与资金渠道形成重大考验。为了能成体系的输出关于汽车金融消费信贷相关知识,厘清:当下汽车金融的主要盈利模式、汽车融资租赁资金的融通渠道与模式等;
#消费金融# 好的个人产品设计是消费金融业务成功的关键,从消费金融业务的核心角度来看,关键在于利润的实现,从业务流程上来看,产品规划阶段显得尤为重要,针对银行产品经验逐步输出成体系文章专栏:
#贷款核算# 规划和实现贷款整个生命周期的现金流动。包括贷款发放、利息计算、利率调整、还款计划生成、贷款偿还或处置等,覆盖贷款的整个生命周期,核算根本要求:准!算得准并且记得准,每一笔钱不允许出现精度要求范围内的差额,一分钱不能多,一分钱不能少,每一笔帐不允许出现漏记、错记的现象。针对贷款模块产品将逐步输出成体系文章专栏:
#金融后台系统# 厘清各种金融后台管理系统的职责,金融后台系统是一块让金融产品经理难啃的硬骨头,因为它业务复杂、数据庞大、逻辑缜密。针对金融后台系统将逐步输出成体系文章专栏:
#国际信贷# 具体地说,它是指一国的借款人(银行、其他金融机构、政府、公司企业及国际金融机构)在国际金融市场上,向其他国家的贷款人(银行、其他金融机构、政府、公司企业及国际金融机构)借贷资金的国际融资方式。了解那些市场上常见的信贷业务模式,将以成体系文章专栏形式输出:
#银行信贷# 好的对公业务产品设计是对公信贷业务成功的关键,信贷系统可大致分为 12 个模块,我们依次了解客户管理、评级管理,授信方案、签约放款、贷后管理、减值计提、担保管理和资产转受让相关模块,带你了解整个对公信贷业务的全流程!👏
#额度管理# 带你了解整个对公信贷业务、个人信贷业务(网贷+信用卡)的额度管理、集团额同业额度管理全流程!额度系统主要分为以下几个板块依次进行阐述:如额度生命周期管控、限额管控、授信视图、额度结构配置等👏
☟左右滑动查看更多精彩内容
更多精彩内容标签合集如下👇

和咻哥做个朋友~
点个在看你最好看
CLICK TO SEE YOU LOOK THE BEST

