觉得有价值,欢迎点个在看,每个人都应该拥有独立思考的能力,欢迎分享给更多人

资产风险分类是风险管理的一项基本工具,以违约风险为基础,根据信贷资产和非信贷资产的业务品种归类及质量情况,按照相应的标准将资产划分为不同档次。
资产分类以业务系统中风险的定量及定性指标为依托,综合债务人违约风险评价和债项分析特征,结合针对第二还款来源的评估情况,再进行同一债务人不同债项分析结论的交叉调整,获得精确、量化的初步分类等级,并就此结果进行认定审批,最终确定合理、可信的分类结果。
实现全行资产风险分类的集中管控:将信贷资产、非信贷资产、信用卡业务等统一纳入贷后系统进行分类,实现对全行资产风险分类的系统统一管控,从而确保银行更全面、准确的识别资产风险,真实反映资产质量,并满足全面信用风险管理的要求。系统资产风险分类范围包括公司信贷资产、零售公司信贷资产、个人信贷资产、信用卡业务、非信贷资产等。
01、风险分类的基本定义
基本定义:
风险分类:信贷资产风险分类是指信贷经营、管理人员按照规定的标准、方法、流程和要求对信贷资产进行全面、及时和准确的评价,按照风险程度将其划分为不同级别的过程。
预 分 类:又称初始分类,在授信业务审批过程中,对授信业务进行首次分类,应贯穿于贷前调查、贷款审查审批的全过程;
系统分类:由系统批量完成,根据系统分类的规则,由系统自动进行信贷业务的清分。
人工分类:借助人工分类模型,通过人工认定流程,由风险分类认定人员人工认定分类结果。
季度分类:以季度为分类周期,依据季度分类所采用的分类方法进行定期清分的过程,从而得到季度分类结果。
月度分类:以月度为分类周期,依据月度分类所采用的分类方法,从而得到月度分类结果。
风险分类范围:需进行风险分类的信贷资产范围包括:
公司法人信贷资产:包括公司类和零售类的表内、表外信贷资产。
个人信贷资产:包括全部的表内外个人银行信贷资产。
信用卡业务:将原有信用卡规则由贷后系统进行统一分类,并与信贷业务分类进行交互。
非信贷资产分类:将原有的线下非信贷资产分类进行线上化,实现非信贷资产分类的线上统一管理。系统设置风险分类信贷资产范围的可配置功能,以信贷产品的维度进行配置。
风险分类对象
一般的,银行对于风险分类对象是借据,即分类结果体现在借据层,每笔借据记录最新的风险分类结果。允许一个客户下的多笔业务存在不同的系统分类结果,但是同一个客户所有的业务需记录该户最低的同户同分类结果。
风险分类标准
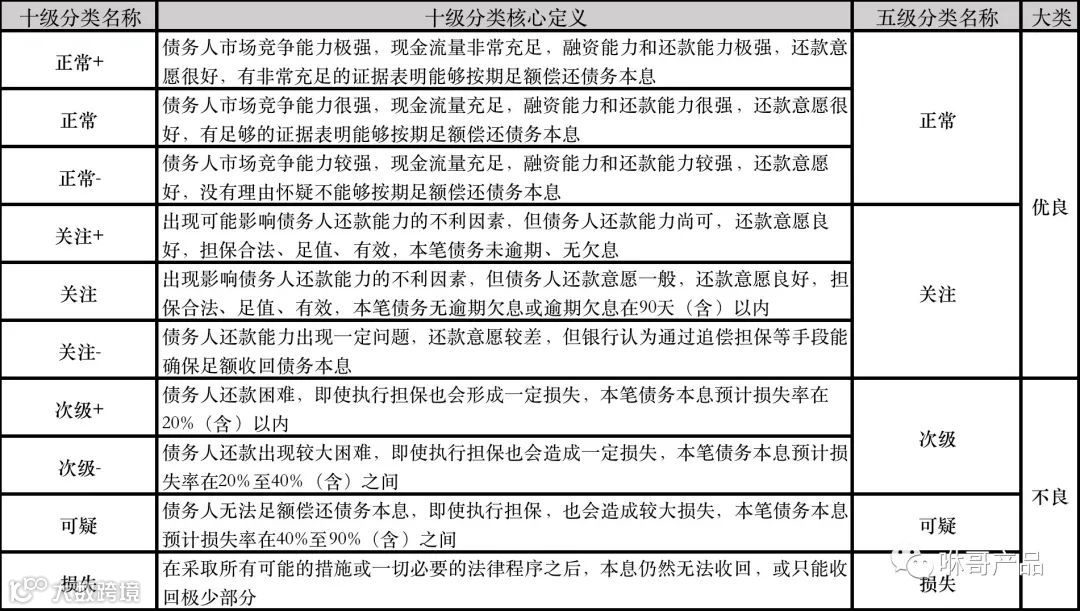
根据银保监会《金融资产风险分类管理办法》,以贷款的五级分类要求为基础,根据借款人的还款能力将所有客户细分为十类。采用如下的信贷资产质量分类标准:针对季度分类,采用十级分类标准;针对月度分类,采用十级分类标准,但是在披露时,将十级分类标准映射到五级分类标准,采用五级分类标准统计数据。五级分类,指商业银行依据借款人的实际还款能力,按风险程度将贷款划分为五类:正常、关注、次级、可疑、损失,后三种为不良贷款。

十级分类:根据借款人的还款能力大小将正常类贷款细分为正常+、正常和正常-,将关注类贷款细分为关注+、关注和关注-;根据贷款即债项的损失程度将次级类贷款细分为次级+和次级-。

02、风险分类的范围
对公风险分类:对公风险分类主要是针对于公司银行(大中企业)客户的非低风险业务进行风险等级划分的功能,通过标准化的分类模型得到初步的分类结果,再结合合理的调整项,使得分类结果更加精准。
零售风险分类:零售风险分类主要是针对于零售公司客户的非低风险业务按照现有的分类模型由系统批量得到初步的分类结果,业务人员可以通过人工调整获得最终分类结果。
个人风险分类:个人风险分类主要是针对于个人客户的非低风险业务按照现有的分类模型由系统批量得到初步的分类结果,业务人员可以通过人工调整获得最终分类结果。借款主体为个人条线贷款和零售条线贷款个人客户主体,包括个人、零售个人。
信用卡业务风险分类:主要是针对于信用卡业务进行风险等级划分的功能,通过系统批量的方式得到初步的分类结果。
低风险业务风险分类:低风险业务风险分类主要是针对于我行风险敞口为零的业务按照现有的四种模式以及调整规则由系统批量得到初步的分类结果。
资产保全风险分类:资产保全风险分类主要是针对于我行已上划至资产保全部的信贷业务按照现有的分类规则由系统批量得到初步的分类结果。
非信贷资产风险分类:非信贷资产风险分类是对同业债权、债券投资类资产、债权投资资产、应收款项等风险性非信贷资产进行风险分类。
下面的金融信贷业务和产品文章,对于金融求职小白和系统初学者来讲十分合适也比较成体系化,一方面也是自己多年信贷工作中的一些实战经验或者业务方案,都是分专栏进行总结和整理,也是对多年信贷产品的一些感悟吧,坚持输出也是对自己的一种审视和重新归纳整理再学习的过程!想把这些文章分享给你~ 一起共同进步!
文章内容的编排是这样的,先讲银行业务基础知识,在读者掌握行业基础知识的基础上,再讲银行的三大业务,最后讲建立在业务基础上的各种IT应用系统,不同章节既密切联系,互相呼应,又相对独立,读者可根据自己的情况,选择由前到后阅读,或选择自己感兴趣的内容阅读。
👇 更多文章目录及其合集文章内容说明~后台私信可送优惠券哦~👇

#金融风控# 带你了解从互联网贷款(或线上贷款)业务的全流程角度,全生命周期进行风控,设计风控涵盖了贷前阶段的获客、准入、反欺诈、审批、定额定价,和贷中阶段的放款、风险预警,以及贷后阶段的催收策略等环节👏 (更新中)
#汽车金融# 汽车金融市场充满着变革与挑战,可谓群雄逐鹿,豪杰并起。新的汽车金融参与方,新的商业模式,新的金融工具,不断冲击着传统思维,对传统的业务模式与资金渠道形成重大考验。为了能成体系的输出关于汽车金融消费信贷相关知识,厘清:当下汽车金融的主要盈利模式、汽车融资租赁资金的融通渠道与模式等;
#消费金融# 好的个人产品设计是消费金融业务成功的关键,从消费金融业务的核心角度来看,关键在于利润的实现,从业务流程上来看,产品规划阶段显得尤为重要,针对银行产品经验逐步输出成体系文章专栏:
#贷款核算# 规划和实现贷款整个生命周期的现金流动。包括贷款发放、利息计算、利率调整、还款计划生成、贷款偿还或处置等,覆盖贷款的整个生命周期,核算根本要求:准!算得准并且记得准,每一笔钱不允许出现精度要求范围内的差额,一分钱不能多,一分钱不能少,每一笔帐不允许出现漏记、错记的现象。针对贷款模块产品将逐步输出成体系文章专栏:
#金融后台系统# 厘清各种金融后台管理系统的职责,金融后台系统是一块让金融产品经理难啃的硬骨头,因为它业务复杂、数据庞大、逻辑缜密。针对金融后台系统将逐步输出成体系文章专栏:
#国际信贷# 具体地说,它是指一国的借款人(银行、其他金融机构、政府、公司企业及国际金融机构)在国际金融市场上,向其他国家的贷款人(银行、其他金融机构、政府、公司企业及国际金融机构)借贷资金的国际融资方式。了解那些市场上常见的信贷业务模式,将以成体系文章专栏形式输出:
#银行信贷# 好的对公业务产品设计是对公信贷业务成功的关键,信贷系统可大致分为 12 个模块,我们依次了解客户管理、评级管理,授信方案、签约放款、贷后管理、减值计提、担保管理和资产转受让相关模块,带你了解整个对公信贷业务的全流程!👏
#额度管理# 带你了解整个对公信贷业务、个人信贷业务(网贷+信用卡)的额度管理、集团额同业额度管理全流程!额度系统主要分为以下几个板块依次进行阐述:如额度生命周期管控、限额管控、授信视图、额度结构配置等👏
更多精彩内容标签合集如下👇

和咻哥做个朋友

