
历经七天,完成四十个课时,由东软教育科技集团承办的青岛市2023年信息技术专业教师企业实践培训班于2023年12月7日圆满结束。
紧抓培训过程管理
本次培训的过程管理使用东软教育科技集团自主研发的培训信息化管理平台“掌培云”,培训全过程进行信息化管理。学员利用“掌培云”小程序及网页端,完成课程查看、项目评价、资料查询及作业提交等工作,所有内容信息化存档。
提供丰富研修资源
本次培训在主题式培训的同时,我们在训中和训后免费提供优质在线学习资源。一方面满足参训教师的个性化学习需求,平衡学科背景的差异;另一方面减弱单一主体培训课程带来的学习倦怠感,促进不同学科知识内容相融合、不同学习策略与评价方法的融合,实现师资培训的专业化、一体化、自主化、信息化。
实操课程具体实用
“高级数据处理及数据可视化”的实操课程中,在授课专家结合当前企业工作要求,采用真实数据介绍了很多数据处理的操作“秘籍”,以及如何根据需要将数据转化成不同形式的可视化图表。
左右滑动查看更多
“教师数字化素养之课程构建”课程中,参训教师学习了不同软件工具下课件和课程网页设计的应用操作,一改教学资源的陈旧风貌,体现了AI视域下教师新一代信息技术应用与创新,提升教师数字化素养。
“人工智能在教学中的应用与效能提升”的实操课程涵盖ChatGPT、GCAI概念与应用,以及人工智能生成脑图、PPT,视频制作、字幕及数字人等内容,帮助参训教师更好地运用人工智能技术提升教学质量和效率。老师们在课堂上完成了自己的AI口播数字人录制视频微课。
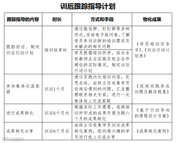
明确训后成果转化
培训只是改变的开始,参训教师回到工作岗位上如何把培训所学的知识应用起来是东软培训一直非常重视的环节。在过去的培训项目中,我们经过大量训后跟踪指导实践,帮助参训教师形成了诸多成果,积累了丰富的成果转化经验。
此次培训采用目标牵引学习的方式,并将“参训学员任务书”作为考核项之一,参训教师根据个人情况填写训前、训中、训后阶段的培训需求、预期目标、培训任务及成果转化和所需支持。根据老师们的情况,我们制定了针对本次培训的训后跟踪指导计划实施方案。
左右滑动查看更多
培训最后的结业仪式上,参训教师纷纷在班旗上签名。郑重一笔是培训的一份纪念,更是对自己的承诺。我们坚信,唯有不断学习,才能创造卓越。
在数字经济时代,东软教育致力于职业院校教师的继续教育、终身教育工程。培训的目的不仅仅是传播新知识、新技术,更重要的是为参训者带来新思路,找到改变的钥匙。
来源 SOURCE
继续教育事业部
▲东软创始人、东软教育科技集团董事长刘积仁一行到访广州南沙开展座谈交流
签订合作框架协议
▲西藏职业技术学院与东软教育科技集团举行战略合作协议签约仪式
▲深化落实中老命运共同体建设,共建“一带一路东软数字产业学院”
▲400余位嘉宾齐聚大连,中国数交会“产教融合赋能数字人才培养高峰论坛”圆满举办
▲圆桌共话“生成式AI与未来教育”




