搜索
首页
大数快讯
大数活动
服务超市
文章专题
出海平台
流量密码
出海蓝图
产业赛道
物流仓储
跨境支付
选品策略
实操手册
报告
跨企查
百科
导航
知识体系
工具箱
更多
找货源
跨境招聘
DeepSeek
首页
>
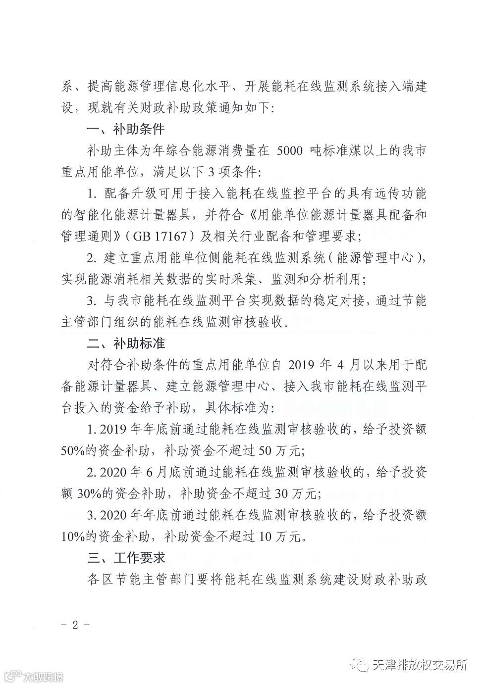
市发展改革委市市场监管委市财政局关于重点用能单位能耗在线监测系统建设财政补助政策的通知
>
0
0
市发展改革委市市场监管委市财政局关于重点用能单位能耗在线监测系统建设财政补助政策的通知
天津排放权交易所
2019-08-19
0
导读:来源:天津市发改委
来源:
天津
市发改委
【声明】内容源于网络
0
0
天津排放权交易所
天津排放权交易所成立于2008年9月,是全国首批综合性环境权益交易机构,也是天津区域碳市场和主要污染物市场指定交易平台,国家发改委认定的全国碳市场能力建设(天津)中心,商务部指定的天津碳普惠创新示范中心,天津市指定的全国碳市场联建实施机构。
内容
4160
粉丝
0
关注
在线咨询
天津排放权交易所
天津排放权交易所成立于2008年9月,是全国首批综合性环境权益交易机构,也是天津区域碳市场和主要污染物市场指定交易平台,国家发改委认定的全国碳市场能力建设(天津)中心,商务部指定的天津碳普惠创新示范中心,天津市指定的全国碳市场联建实施机构。
总阅读
21
粉丝
0
内容
4.2k
在线咨询
关注