政策动态
1
国家部委级重点政策
01. 政策名称
关于开展县域农民工市民化质量提升行动的通知
发文机关:人力资源社会保障部 国家发展改革委 教育部 公安部 财政部 住房城乡建设部 农业农村部 国家医保局 全国总工会
发文字号:人社部发〔2023〕8号
成文日期:2023年01月12日
关键内容:国家乡村振兴重点帮扶地区培训脱贫劳动力60万人次以上,培养高级工以上高技能人才和乡村工匠1万名左右。发挥县级人民政府的统筹作用,整合利用企业、职业院校(含技工学校)等各方培训力量,推动县域培训资源共建共享。持续提升培训的针对性和实效性,开设一批适合大龄农民工、青年农民工的培训项目,打造一批农民工培训特色优质品牌,培养一批高技能人才和乡村工匠。
影响分析:
1.数字教育业务迎来新的市场空间,或可结合各地方人力资源社会保障部门针对培训内容有针对性的开发相应课程体系,影响力建设及潜在用户培育向基层工人延伸。
2.农民工素质提升,为数字施工、智慧工地相关产品在施工现场的应用落地带来了更为广阔的空间。
02. 政策名称
关于印发“机器人+”应用行动实施方案的通知
发文机关:工业和信息化部 教育部 公安部 民政部 财政部 人力资源社会保障部 住房城乡建设部 交通运输部 农业农村部 卫生健康委 应急部 市场监管总局 能源局 国防科工局 邮政局矿山安监局 药监局
发文字号:工信部联通装〔2022〕187号
成文日期:2023年01月18日
关键内容:
主要目标:聚焦10大应用重点领域,突破100种以上机器人创新应用技术及解决方案,推广200个以上具有较高技术水平、创新应用模式和显著应用成效的机器人典型应用场景。
建筑领域目标:研制从项目勘测、到执行操作、建筑运维等建筑业全流程等机器人产品。提升机器人对极端环境下基础设施建养以及长大穿山隧道、超大跨径桥梁、深水航道等大型复杂基础设施建养的适应性。推动机器人在建筑部品部件生产环节,以及建筑运维环节的创新应用。
影响分析:本政策覆盖建筑业全流程,具体到特殊环境的基础设施建养环节,为建筑机器人明确了中短期发展方向。
2
国家部委级其他相关政策

3
地方级重点政策
目前全国29个省份已召开地方经济工作会议,部署2023年经济建设工作。“高质量发展”、“稳中提质”、“重大工程”成为关键字。
01. 政策名称
江苏省城乡建设领域碳达峰实施方案
发文机关: 江苏省住房和城乡建设厅 江苏省发展和改革委员会
成文日期:2023年01月13日
关键内容:到2025年,城乡建设领域碳排放增速得到有效控制。到2030年,建设方式实现绿色低碳转型,绿色低碳生活方式普遍形成。2030年前,城乡建设领域碳排放达到峰值。力争2060年,城乡建设领域绿色低碳发展格局全面形成。
影响分析:2025年前针对建筑运行排放进行有效控制,2030年前完成建设方式绿色低碳转型,2060年完善全流程碳排放治理体系。鼓励建筑业各流程向绿色低碳领域发展,“数字能碳”专项试点合作可以向政策落地方向倾斜资源。
02. 政策名称
浙江省扩大有效投资“千项万亿”工程2023年重大项目实施计划
发文机关: 浙江省人民政府办公厅
成文日期:2023年01月09日
关键内容:重大项目全力提速提效。2023年推进省重大项目1000个左右,计划完成投资1万亿元以上。第一批安排省重大项目791个,年度计划投资8337亿元。力争新建项目开工率达到100%,投资完成率超过100%;深化投融资创新,鼓励和吸引民间资本参与国家重大工程、省重大项目建设;鼓励民间投资项目参与政府和社会资本合作、基础设施领域不动产投资信托基金试点等。
影响分析:明确重大项目投资方向及力度,投资节奏,多层次金融支持政策齐发力,浙江建筑业信心增强。
03. 政策名称
大力提振市场信心促进经济稳定向好政策措施
发文机关: 河南省人民政府
成文日期:2023年01月03日
关键内容:指导各地稳妥实施房地产市场平稳健康发展长效机制,多措并举释放住房需求。支持省属建筑类国有企业增强实力,撬动社会资金共同设立房地产纾困基金,推动化解问题楼盘,促进房地产市场平稳健康发展。实施省重点项目建设“双百工程”,在产业转型、基础设施等四大领域启动100个左右百亿级重大项目。实施扩大有效投资重大项目攻坚计划,梳理出1万个左右重大项目,力争2023年全年完成投资2万亿元以上。聚焦重点领域、重点地区、重点企业,持续梳理符合条件的存量资产项目并纳入基础设施不动产信托投资基金(REITs)项目储备库。协调支持符合条件的 REITs 项目发行上市。
影响分析:
房地产市场:供需两端多措并举维稳市场。
基建领域:积极扩大有效投资,推动重点项目落地。多层次金融支持政策齐发力,河南建筑业信心增强。
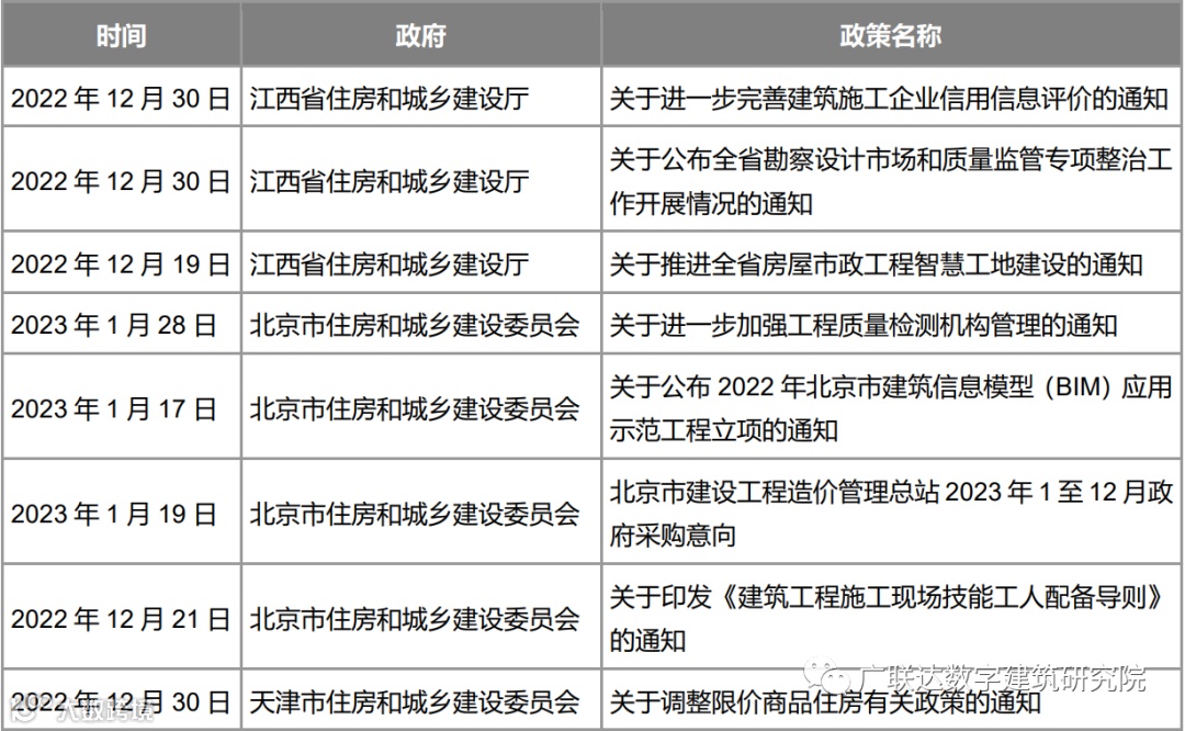
4
地方级其他政策




点我关注
广联达数字建筑研究院
洞察数字建筑本质
温馨提示:以下为2022年度行业资讯

