报告生成日期:2024年2月29日
摘
要
● ● ●
1
看环境
国务院发布碳交易管理条例,碳市场正式进入法治阶段。
2月20日,央行首次降息,5年期以上LPR为3.95%,较前值下行25个基点,过去5年内降幅最大。
2
看行业
住建部推动城市房地产融资协调机制加快落地见效,5349个项目进入融资支持白名单。
3
看区域
49个省/市印发2024年重点项目清单,包括广东省、江苏省、四川省、重庆市、上海市、北京市、山东省、浙江省、河南省、山西省、云南省、海南省、天津市、福建省、贵州省、河北省、甘肃省等地。
各区域24年固定资产投资规划出炉:在集团10+4重点区域,固定资产投资增速的规划与23年实际执行值相比整体相对稳定,但24年规划的增速均低于23年实际值/规划值。
2024年2月市场动态
政策动态
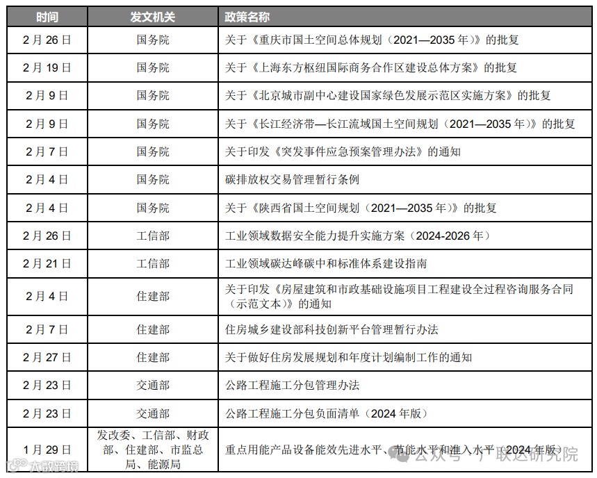
1
国家部委级重点政策
《碳排放权交易管理暂行条例》
发文机关:国务院
成文日期:2月4日
文件号:国令第775号
关键内容:
条例重点就明确体制机制、规范交易活动、保障数据质量、惩处违法行为等方面作出了明确规定,为我国碳市场健康发展提供了强大的法律保障,开启了我国碳市场的法治新局面。
按照条例规定,全国碳排放权交易市场要逐步推行免费分配和有偿分配相结合的碳配额分配方式;建立市场稳定机制,开展市场调控,平衡市场供需,防止碳价格失控等市场风险;不断丰富交易主体和产品等。
《住房城乡建设部科技创新平台管理暂行办法》
发文机关:住建部
成文日期:2月7日
文件号:建标〔2024〕14号
关键内容:
暂行办法明确,部科技创新平台分为重点实验室和工程技术创新中心两类。其中,重点实验室以支撑性、引领性科学研究和提升行业技术成熟度为重点,主要开展应用基础研究和前沿技术研究。工程技术创新中心以技术集成创新和成果转化应用为重点,主要开展行业重大共性关键技术研究、重大技术装备研发、科技成果工程化研究、系统集成和应用。
暂行办法明确,住房城乡建设领域骨干企业、科研院所、高等院校可结合自身优势和具体情况,申报部科技创新平台,编制建设方案。相关科研院所、高等院校、企事业单位联合申报部科技创新平台的,各单位应优势互补。联合申报单位应签订合作协议,且不超过10家。一名科研人员原则上只在一个部科技创新平台任职,不得在超过两个科技创新平台(含国家级)任职。
2
国家部委级其他相关政策
3
国家部委级其他相关动态
央行:2月20日,中国人民银行授权全国银行间同业拆借中心公布,1年期LPR为3.45%,维持不变;5年期以上LPR为3.95%,较前值下行25个基点。此次5年期LPR下调幅度,为2019年8月我国LPR形成机制改革以来最大,LPR实施非对称下调,5年期以上LPR降幅超出市场预期。本次降息有利于提高利率政策的协同性,提升金融资源配置效率。
住建部:2月20日下午,住房城乡建设部召开视频调度会议,推动城市房地产融资协调机制加快落地见效。会议通报,截至2月20日,29个省份214个城市已建立房地产融资协调机制,分批提出可以给予融资支持的房地产项目“白名单”并推送给商业银行,共涉及5349个项目;已有57个城市162个项目获得银行融资共294.3亿元,较春节假期前增加113亿元。
住建部:住房城乡建设部相关司局负责人表示,地下管网包括城市范围内为满足生活、生产需要的给水、雨水、污水、再生水、天然气、热力、电力、通信等市政公用管线。目前,全国城市的供水管道长度达110.30万公里,排水管道长度91.35万公里,天然气管道长度98.04万公里,供热管道长度49.34万公里。今年我国将大力推进城市地下管网改造,实施城市排水防涝能力提升工程,深入推进城市生命线安全工程建设,预计每年改造10万公里以上地下管线。
全国:节后重大项目密集开工。春节假期结束后,各地重大项目集中开工传递了扩投资提速的信号:在浙江2024“千项万亿”重大项目集中开工活动上,333个总投资9770.6亿元的项目集中开工投产投运;江西总投资6805亿元的一季度重大项目集中开工;广东东莞、佛山等地也相继启动了集中开工项目建设。
国资委:2月27日,国务院国资委举办国有企业改革深化提升行动2024年第一次专题推进会,对2024年改革工作进行再部署再推进。会议明确,国有企业2024年要不折不扣完成70%以上主体任务。国务院国资委党委委员、副主任王宏志在会上表示,要尽快明确70%的衡量标准。各单位要结合实际统筹研判,建议主要按工作量考虑,完成预估整体工作量的70%以上,也可参考实施方案和工作台账中任务数的完成比例。关键是70%的衡量标准要与2025年全面完成任务相衔接,前瞻性做好通盘考虑。
4
地方级重点政策
《关于印发贵州省建设数字经济发展创新区2024年工作要点的通知》
发文机关:贵州省大数据发展管理局
成文日期:2月5日
关键内容:
《工作要点》明确,贵州省将努力抢占智算、行业大模型培育、数据训练“三个制高点”,加快发展新质生产力,全力以赴在算力、赋能、产业“三个关键”上实现新突破,数字经济增速继续保持全国前列,数字经济增加值占GDP比重达到45%以上、规模突破万亿元。
将实施算力基础设施提升工程、数字融合赋能工程、特色数字产业集聚工程、大模型创新应用工程、未来产业培育工程、数字生态优化工程6项工程,加快打造面向全国的算力保障基地、全国数智融合创新示范高地、全国数字产业链供应链重要基地、国家人工智能训练场、全国领先的数字化发展环境,加快培植数字经济发展新动能。
住建领域,贵州省将加快国家县城新型城镇化建设示范、国家智慧城市试点等建设以及社区市政基础设施和安防系统智能化改造,推进门禁管理、停车管理、公共活动区域监测等智能设施建设,累计打造200个智慧社区样板。
《2024年全省城市建设工作要点和重点工作安排》
发文机关:安徽省住建厅
成文日期:1月30日
关键内容:
2024年重点工作包括:统筹推进城市体检和城市更新行动,加强城市安全韧性建设,系统提升城市功能品质,稳步推动行业创新发展,坚持筑牢党风廉政基础。
其中重点提到城市更新、城市生命线安全工程建设等方面,大力推进城市基础设施建设。持续推进实施《安徽省城市基础设施建设三年行动计划》,围绕城市基础设施体系化、品质化、绿色化、低碳化、智慧化发展目标,推进城市基础设施补短板、强弱项、提品质,增强城市综合承载力,加快建设宜居、韧性、智慧城市。
5
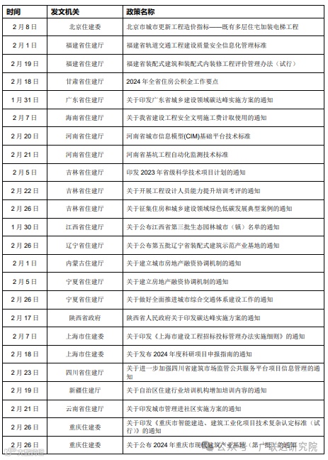
地方级其他相关政策
6
地方级其他相关动态
广东住建厅:2月2日,广东省住房城乡建设工作会议在广州市召开。2024年,广东将着力打造宜居、韧性、智慧城市,建设宜居宜业和美乡村,加快建筑业工业化、数字化、绿色化转型升级,持续推动经济实现质的有效提升和量的合理增长。
吉林住建厅:吉林省住房城乡建设工作会议近日在长春市召开。2024年,全省住房城乡建设系统聚焦发展、民生、安全、生态、党建“五大工程”,将在保持房地产平稳健康、加快建筑业转型升级、加大民生保障和城市更新力度、实施乡村建设行动等“八项重点工作”上发力。
甘肃住建厅:甘肃省住房城乡建设工作会议在兰州召开。会议提出,要因城施策实施调控政策,全面完成保交楼任务,稳妥处置房地产市场风险,持续整治房地产市场秩序。要推进建筑节能和绿色建筑发展,统筹推进既有建筑节能改造;稳步发展装配式建筑,推动装配式装修。
四川住建厅:2月23日,住房城乡建设厅召开全省城市房地产融资协调机制工作视频调度会议。会议指出,住房城乡建设厅会同金融监管总局四川监管局印发《关于推动建立城市房地产融资协调机制的通知》后,各地迅速行动,建立城市房地产融资协调机制,积极组织企业申报、筛选项目、推送银行机构。同时,各大银行省分行也成立房地产融资协调工作小组,由主要负责人任组长,加强组织领导,完善房地产融资尽职免责机制,推动融资落地落实。
西藏住建厅:拉萨市纳入国家规划建设保障性住房和城中村改造政策支持范围。
贵州住建厅:贵阳首批城中村改造专项借款成功签约,专项借款合同120.81亿元,9个项目共惠及村(居)民8000户。
湖北住建厅:2月26日,省委书记、省人大常委会主任王蒙徽主持召开省委专题会议,听取我省推进城市数字公共基础设施建设有关情况汇报,研究部署下一步重点任务。省政协党组书记、主席孙伟,省委副书记诸葛宇杰出席会议。会议强调,要系统谋划、统筹推进城市数字公共基础设施软硬件建设,为数化湖北提供坚实支撑。进一步建强5G、千兆光网、算力平台等数字基础设施,加强资源整合,打牢数化湖北的硬件基础。
宁夏住建厅:宁夏通过“1+2+N”建设模式,即1套系统、2个服务阵地、N项提升手段,大力开展企业倡导、农民工喜欢、项目需要的实用性培训体系,涉及思想政治、技能提升、安全教育、企业文化、维权服务等内容。
技术动态
AI技术
OpenAI 发布文生视频模型 Sora,可遵循用户的指示生成长达一分钟的视频
Sora 能够生成包含多个角色、特定类型的动作以及主体和背景的准确细节的复杂场景。在 OpenAI 官网上可看到多个由 Sora 模型生成的视频案例,如时尚女子在东京街头、猛犸象在雪原上行走、在艺术馆中边走边欣赏艺术品等等。
Sora 模型基于 DALL-E 和 GPT 模型研究成果,可实现视频加工、拼接等功能;除了基于文本生成视频的能力,Sora 模型也可以接受其他输入,例如预先存在的图像或视频。Sora 能够执行多种图像和视频编辑任务,如创建循环视频、为静态图像添加动画、将视频向前或向后延伸、将两段视频进行拼接等。
谷歌发布 Gemini 1.5 Pro 大模型,可支持超长文本上下文推理,并且多模态能力表现优异,可精确捕捉电影视频细节
2024年2月15日,谷歌发布基于 MoE 架构的 Gemini 1.5 Pro 大模型,是基于前期发布的 Gemini 1.0 Pro 的更新版本。大模型在处理 530,000 token 文本时,能够实现 100%的检索完整性,在处理 1,000,000 token 的文本时也可达到 99.7% 的检索完整性。在多模态能力方面,Gemini 1.5 Pro 能够分别在约 11 小时的音频资料和大约 3 小时的视频内容中,100%成功检索到各种隐藏的音频片段或视觉元素。根据谷歌官网信息,Gemini 1.5 Pro 可实现对阿波罗 11 号的 402 页飞行记录、或是 44 分钟的无声电影内容的准确推理。
点我关注
欢迎关注
鼓励转发
市场洞察:建筑人必看的12月份行业资讯(2023)
市场洞察:建筑人必看的11月份行业资讯(2023)
市场洞察:建筑人必看的10月份行业资讯(2023)
市场洞察:建筑人必看的9月份行业资讯(2023)
市场洞察:建筑人必看的7月份行业资讯(2023)
市场洞察:建筑人必看的4月份行业资讯(2023)
市场洞察:建筑人必看的2月份行业资讯(2023)
市场洞察:建筑人必看的1月份行业资讯(2023)

