报告生成日期:2025年10月9日
概
要
● ● ●
1
宏观环境
宏观经济:1~8月,全国固定资产投资(不含农户)32.61万亿元,同比增长0.5%;社会消费品零售总额 32.39万亿元,同比增长4.6%;货物贸易进出口总值 29.57万亿元,同比增长3.5%。
基建:基础设施投资同比增长5.42%,不含电力投资增长2%;其中水利管理业投资增长7.4%,公共设施管理业投资下降1.1%,道路运输业投资下降3.3%。从基建实物工作量来看,前8月石油沥青表观消费量同比增长7.7%;钢筋产量同比增长03%。
房地产市场:1~8月,全国房地产开发投资6.04万亿元,同比下降12.9%;房屋新开工面积3.98亿平米,同比下降19.5%,降幅较上月扩大0.1个百分点;新建商品房销售面积5.73亿平米,同比下降4.7%,降幅比上月扩大0.7个百分点。
建筑业:8月建筑业商务活动指数为49.1%,较上月下降0.5个百分点;新订单指数及从业人员指数持续位于收缩区间。
2
政策扫描
中央政策:本周期内共收集中央政策10条,共涉及要素市场化、房企反洗钱、住建领域执法质量、一刻钟便民生活圈、工程咨询行业高质量发展、远程异地评标等方面内容。国务院发布关于全国部分地区要素市场化配置综合改革试点实施方案的批复,推动5大底层经济要素(劳动力、土地、资本、科技、数据)充分流动、高效配置,打破区域封闭,实现供给侧改革突破。发改委发布关于加快推动工程咨询行业高质量发展的意见,提升工程咨询行业在建筑业规划编制、投资决策、项目实施等方面的智力支撑作用。住建部、人民银行发布房地产从业机构反洗钱工作管理办法,通过压实从业机构责任推动房地产行业从“高杠杆、高风险”向“合规化、可持续”转型。商务部、住建部等9部委发布关于加力推动城市一刻钟便民生活圈建设扩围升级的通知,推动城市从 “规模扩张” 向 “品质提升” 转型,为 2035 年 “15 分钟社区生活圈全覆盖” 奠定基础。
地方政策:本周期内共收集地方政策43条,包括市场管理、造价管理、科技创新、房地产、职业教育、质量安全等方面的内容。造价管理方面,吉林、浙江、湖南发布新清单相关政策;天津发布建筑机器人计价标准。科技创新方面,广东要求做好模块化建筑试点城市建设;山东发布建设科技推广应用技术目录;四川发文协同推进川渝地区城乡建设领域科技创新;天津发文推动智能建造技术应用。市场管理方面,上海发文优化招投标管理工作;重庆发布全过程工程咨询服务标准;福建要求完善人工费用拨付工作。房地产方面,甘肃发布 “好房子”评价标准;河北发文推动全省“好房子”建设。职业教育方面,广东、四川、西藏发文推动施工现场从业人员继续教育。
宏观环境
宏观经济
经济三驾马车呈现 “外需托底、内需承压、结构分化” 特征
•外需托底、内需承压、结构分化:
•1—8月份,全国固定资产投资(不含农户)326,111亿元,同比增长0.5%(按可比口径计算),增速比1—7月份下降1.1个百分点。其中,民间固定资产投资同比下降2.3%。从环比看,7月份固定资产投资(不含农户)下降0.2%。
•1—8月份,社会消费品零售总额323,906亿元,增长4.6%。其中,除汽车以外的消费品零售额292,643亿元,增长5.1%。
•前8个月,我国货物贸易进出口总值29.57万亿元,同比增长3.5%;其中对东盟、欧盟进出口分别增长9.7%及4.3%。同期,我国对共建“一带一路”国家合计进出口15.3万亿元,增长5.4%。
预期短期内内需修复速度仍受制约:
•政策工具箱持续发力托底内需:货币端降准降息概率加大,财政端专项债提速、超长期特别国债落地及 “两新” 政策扩围,将直接提振消费与有效投资,缓解房地产调整带来的压力。
•外需韧性为增长提供缓冲:全球贸易逐步复苏,我国对东盟等共建 “一带一路” 国家出口增长 5.4%,且机电产品、集成电路等高技术产品出口增速领跑,外需对经济的托底作用仍将延续。
数据来源:国家统计局
基建投资
呈 “稳中有进但结构分化” 态势
•传统基建承压与新兴领域崛起:
•增速跑赢大盘,托底作用凸显。1-8 月基建投资(不含电力等)同比增长 2.0%,较全部固定资产投资增速高 1.5 个百分点,拉动固投增长 0.4 个百分点,成为稳增长核心抓手。结构持续优化,新旧动能转换。传统基建增速放缓,但绿色能源、信息传输等领域表现突出,电力热力等行业投资增长 18.8%,高技术相关基建成为新增长点。
•细分领域呈现显著分化:水利管理业投资稳步增长,民间资本活跃:1-8 月水利管理业投资同比增长 7.4%,其中民间投资增速高达 42.7%,成为水利投资的重要补充力量。市政领域整体增速承压,细分领域分化:公共设施管理业投资同比下降 1.1%,但城市更新相关领域表现亮眼,地下管网、海绵城市等补短板项目投资持续增加。
增速有望小幅加快,结构优化趋势持续:
•资金供给持续充足:1.3 万亿元超长期特别国债剩余额度将加速发行,10 月还将下达 690 亿元消费品以旧换新资金,叠加专项债结存限额使用,为基建项目提供稳定资金来源。
•项目储备支撑有力:“两重” 建设项目清单资金已全部下达,城市更新、乡村基建等补短板领域项目储备充足,且民间投资准入持续放宽,多元主体参与动力增强。
数据来源:国家统计局
基建实物工作量
多项数据指标小幅回升
数据来源:Wind
房地产投资
延续深度调整态势
•投资端:投资端持续承压,核心矛盾在于房企资金链紧张与市场预期低迷。1-8 月房地产开发投资同比下降 12.9%,住宅投资降幅 11.9%,其中 8 月单月投资同比降幅扩大至 19.5%,创近年新低。资金来源中,国内贷款虽微增 0.2%,但自筹资金、定金及预收款、个人按揭贷款均同比下降超 10%,房企到位资金整体下降 8.0%。
•销售端:销售市场呈现 “量价背离” 特征,需求修复乏力与库存高企并存。1-8 月商品房销售面积同比下降 4.7%,销售额下降 7.3%,单月销售面积创 2009 年以来同期最低水平。
•新开工面积:新开工规模持续萎缩,行业进入 “低开工 - 低供应 - 低投资” 的负向循环。1-8 月房屋新开工面积同比下降 19.5%,单月降幅扩大至 20.3%,住宅新开工面积占比降至 70% 以下。。
政策托底力度加大或延缓降幅收窄速度:
•房企资金链压力短期内难以缓解:2025 年房企到期债务达 5327 亿元,三季度进入偿债高峰,资金缺口持续扩大。尽管城市房地产融资协调机制扩围,但信贷资源仍向头部央国企集中,中小房企融资环境未见实质性改善。
•库存去化周期过长抑制投资意愿:截至 8 月末,全国商品住宅广义库存去化周期达 24.8 个月,三四线城市占比超 70%,房企需通过降价促销消化存量,进一步压缩利润空间。
数据来源:国家统计局
建筑业
呈现 “需求弱、生产缓、用工紧” 特征
建筑业PMI指数回落,行业承压:
•8 月建筑业商务活动指数为 49.1%,较 7 月下降 1.5 个百分点,连续位于荣枯线以下,显示行业生产活跃度有所回落,房地产项目施工需求收缩对房屋建筑业形成显著拖累。
•新订单指数(40.6%,环比 - 2.1pct):持续低于荣枯线,核心制约在于房地产建安投资持续下滑,而基建投资形成的施工增量难以对冲缺口,导致建筑业整体订单加速缩减。
•8 月建筑业从业人员指数为 43.6%,较 7 月上升 2.7 个百分点,但仍低于临界点,表明行业用工景气度偏弱但边际改善。
回升节奏受地产复苏进度制约,整体呈 “弱修复” 态势:
•资金保障力度持续加大,1.3 万亿元超长期特别国债剩余额度将加速发行,叠加 4.4 万亿元专项债支持,为 “两重” 项目开工提供资金支撑,有望拉动订单与施工回暖。
•短期制约因素逐步消退,天气对施工的干扰减弱,且房地产 “止跌回稳” 政策密集落地,将减缓施工需求下滑速度,为建筑业复苏奠定基础。
数据来源:国家统计局
重点政策
1
热点政策摘要
《全国部分地区要素市场化配置综合改革试点实施方案》
政策名称:《全国部分地区要素市场化配置综合改革试点实施方案》
发布日期:2025年9月
发文字号:国函〔2025〕86号
文件链接:
https://www.gov.cn/zhengce/content/202509/content_7040121.htm
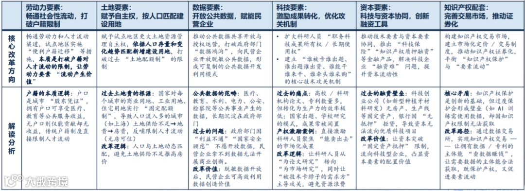
核心定位:属于中国经济发展的长期改革部署,区别于 “国贴息” 等短期刺激政策,核心是推动 5 大底层经济要素(劳动力、土地、资本、科技、数据)充分流动、高效配置,打破区域封闭,实现供给侧改革突破。
《关于加快推动工程咨询行业高质量发展的意见》
政策名称:《关于加快推动工程咨询行业高质量发展的意见》
发文机关:发改委
发文日期:2025年9月
文件链接:
https://zfxxgk.ndrc.gov.cn/web/iteminfo.jsp?id=20543
发展目标:
更好发挥工程咨询在规划编制、投资决策、项目实施等方面的智力支撑作用,进一步提升决策科学化水平、强化项目全过程管理、助力扩大有效益的投资,促进经济社会高质量发展
重点工作:
•大力推广全过程工程咨询。推动工程咨询机构在项目投资决策、勘察设计、工程建设、运营维护等过程中,提供综合性、跨阶段、一体化的全过程咨询服务。鼓励规划咨询、投资咨询、招标代理、勘察设计、工程监理、造价咨询等专业机构通过联合经营、并购重组等方式整合资源,培育具备全过程综合咨询能力的服务商。支持政府投资项目优先开展全过程工程咨询。
•加快推进数字化转型发展。鼓励工程咨询机构开发和利用建筑信息模型(BIM)、人工智能、大数据、物联网等现代信息技术和资源,构建数字化咨询标准体系、开发数智化应用场景、建立数据资源仓库、建设数字化共享平台,促进行业数字化转型发展。培育第三方数字化服务专业机构,为项目管理数字化转型提供支撑。鼓励政府投资项目优先推行数字化交付,明确交付流程标准,加强数据安全管理,加快建立项目数字化档案管理制度。
•推动构建多元化咨询服务体系。鼓励和支持工程咨询机构创新服务模式,依法依规提供战略决策、投融资策划、风险评估、现代管理等多样化服务。鼓励综合型机构发展“智库咨询+工程咨询”全链条服务,专业型机构深耕专项技术咨询,培育差异化竞争优势。
•加强人才队伍建设。以建设高素质、专业化、复合型人才队伍为目标,全面提升工程咨询行业人才竞争力。建立产学研用深度融合的人才培养机制,支持工程咨询机构与国内知名大学、研究机构开展合作,建设工程咨询师学院和研究基地,联合培养行业人才。
影响分析:
•有助于提升工程咨询行业在建筑业规划编制、投资决策、项目实施等方面的智力支撑作用,强化项目全过程管理,助力扩大有效益的投资,促进建筑业高质量发展。
•鼓励工程咨询机构利用 BIM、人工智能等现代信息技术,构建数字化咨询标准体系,开发数智化应用场景,加快建筑产业信息化进程,同时鼓励政府投资项目优先推行数字化交付,建立项目数字化档案管理制度。
2
其他重点政策-中央及部委政策
3
其他重点政策-地方政策
注:
点我关注
欢迎关注
鼓励转发

