
近期,厦门税务部门发布了《关于规范个人所得税扣缴申报的通知》和《税务提示:这种情况可先退税,再享受减税政策》,部分扣缴义务人和纳税人在操作中产生一些疑问,对此,厦门税务部门进一步作出解答:

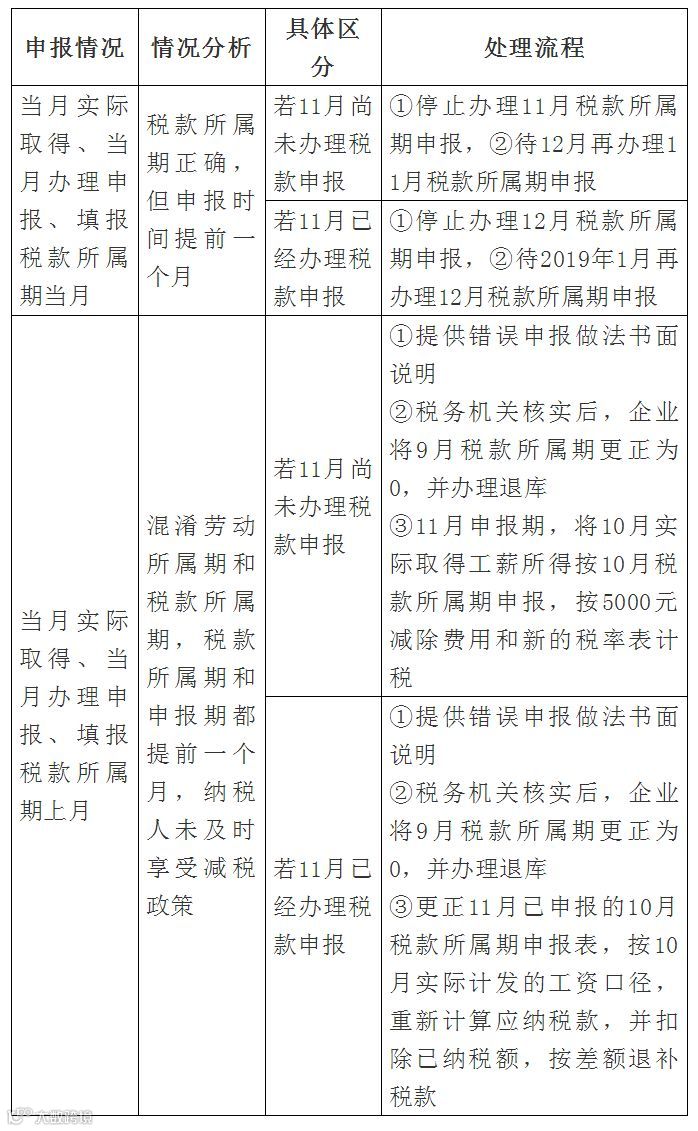
问题1:“当月扣缴当月申报”是指何种情况,实践中还可能遇到哪些情况,如何区分,又应该如何处理?
▼

萌萌
通过采取上述不同处理方式,既规范企业的申报行为,又保障了纳税人的合法权利,为个人所得税新税制在2019年起全面如期实施做好准备。
问题2:停止申报一个月,是否会导致应申报而未申报,会不会违反税收政策,会不会被主管税务机关催报?

例如,11月应申报10月税款所属期的扣缴申报表,如果未报送,则判断为未申报。
但如果已经在10月申报期提交10月税款所属期申报表的,系统在本月(11月)会判断已申报,11月申报期可停止申报一个月。
同理,如果11月税款所属期的扣缴申报表在11月已经报送过了,系统在12月会判断已申报,12月申报期可停止申报一个月。
问题3:规范扣缴申报,是否会影响纳税人享受相应待遇?
-------内容来自网络
微信【扫一扫】二维码关注我们网站吧:



