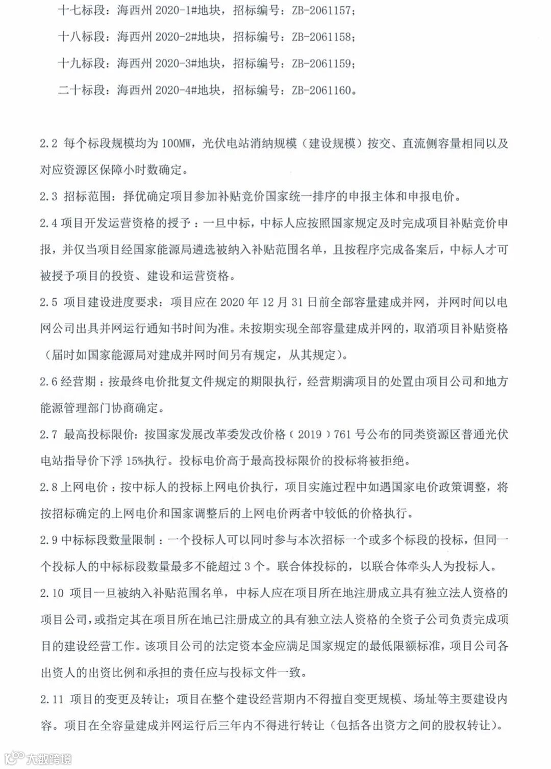
4月5日,青海能源局发布2020年普通电站项目补贴竞价申报资格招标公告,此次招标规模为2GW,包括20个标段、单个标段规模100MW,其中海南州16个,海西州4个。
根据公告,最高投标限价按照国家发改委公布的同类资源区普通光伏电站指导电价下浮15%执行。按照国家发改委电价文件,一二类资源区指导电价分别为0.35与0.4元/千瓦时,按照青海的招标要求,对应的最高投标价为0.2975、0.34。
值得一提的是,以青海电力0.2277的光伏电价计算,按照指导电价对应的补贴分别为0.1223与0.1723元/千瓦时,这个补贴额度在全国省份中名列前茅,这意味着,青海的光伏电站在竞价中具有较大的降价幅度,同时相对应的也占用较多的补贴资金。
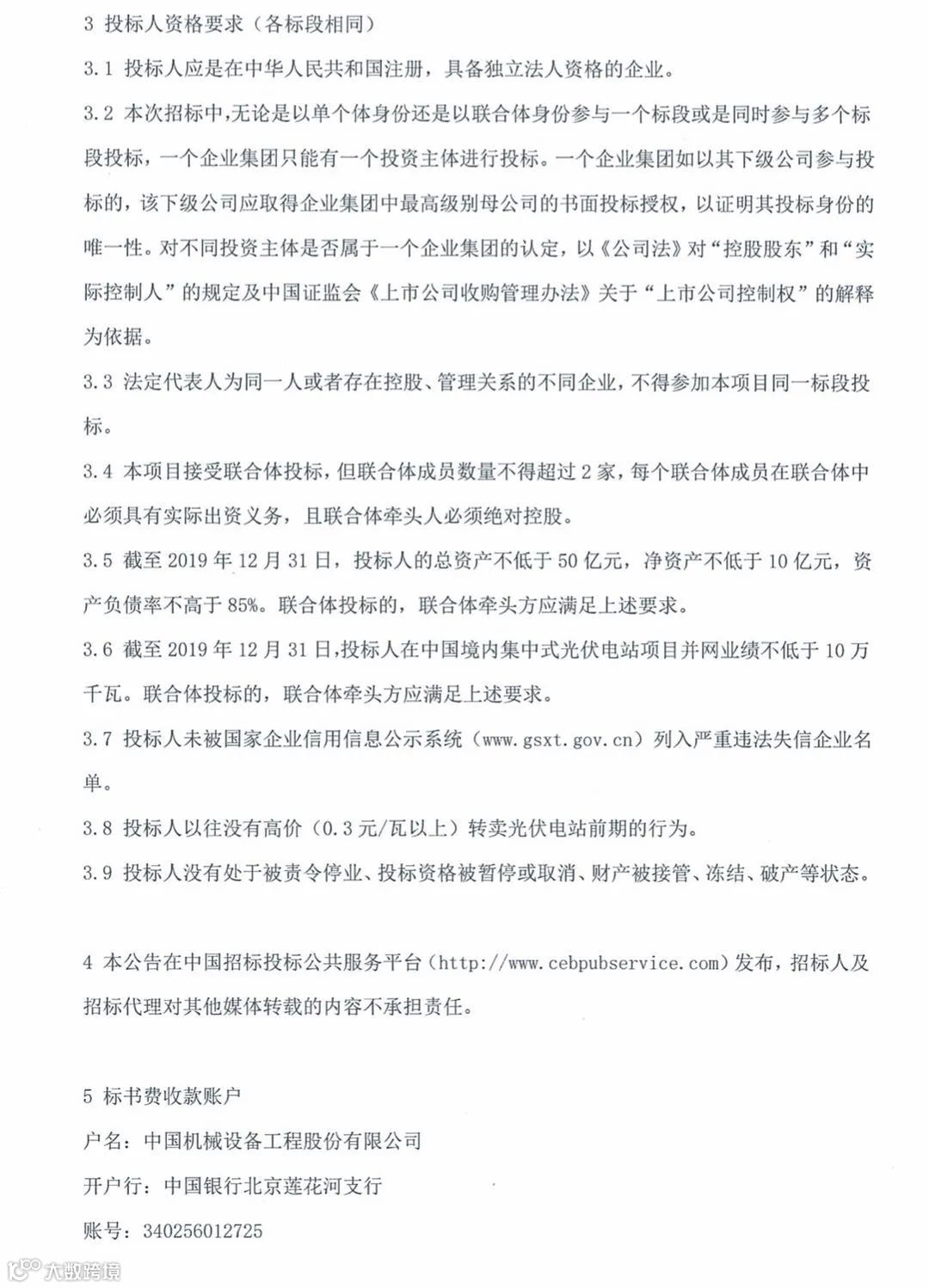
此外,竞价项目需于2020年12月31日之前完成全容量并网,未按期完成并网的取消补贴资格;一个投标人可以同时参与一个或多个标段的投标,但同一中标人的中标数量不得超过3个。
原公告如下:






来源:中国招标投标公共服务平台
国能日新成立于2008年,是能源互联网行业中领先的清洁能源管理专家,新能源大数据服务商。主要为新能源集团侧客户,新能源电网侧客户和新能源中小型企业及政府客户提供能源数据管理、智慧电站服务、智慧电网服务和电力交易类服务,功率预测类产品稳居行业翘楚地位。拥有千余家客户资源,具备丰富的实践经验,基于大数据的精准服务,为新能源发展保驾护航。
长按上方二维码,关注国能日新公众号!

