3月26日,内蒙古自治区能源局印发《2020年光伏发电项目竞争配置方案》,明确2020年内蒙古新增的光伏发电消纳空间全部通过竞争性配置的方式组织申报,重点支持在荒漠地区、采煤沉陷区、煤矿露天矿排土场建设光伏电站,支持以自发自用为主的工商业分布式电站,优先支持光伏+储能项目建设。
文件明指出,合考虑2020年初步测算的自治区光伏发电新增消纳能力,以及按照规模化、基地化推动光伏发电产业发展的总体思路,研究确定蒙西地区每个盟市申报规模上限为50万千瓦、蒙东地区每个盟市申报规模上限为35万千瓦(含工商业分布式光伏发电项目),包头市、乌海市2020年不安排新增竞价项目。
此前,在该文件的征求意见稿中曾明确2020年内蒙古自治区的新增光伏消纳空间为1.4GW,不过在这次的正式文件中并未进行明确。解读文件中称,目前国家电网内蒙古东部电力有限公司、内蒙古电力(集团)有限公司已经研究测算了2020年各经营区域内光伏发电新增消纳能力,但尚未对外公布。国家能源局17号文件要求,电网公司要会同国家新能源消纳监测预警中心及时测算论证经营区域内各省级区域2020年风电、光伏发电新增消纳能力,报国家能源局复核后于3月底之前对社会发布。
如果按蒙东(5个盟市)每个盟市35万千瓦、蒙西(5个盟市,除乌海、包头)每个盟市50万千瓦,将可以申报规模为425万千瓦的项目,但很显然,内蒙的消纳空间应该不足以全部接受。
此外,文件要求申报项目应在2020年12月31日前建成并网,各盟市能源主管部门于2020年5月20日前将拟新建的补贴竞价项目报送内蒙古自治区能源局。(文末附内蒙古自治区能源局官方解读)
原文件如下:
































近日,国家能源局发布了《国家能源局关于2020年风电、光伏发电项目建设有关事项的通知》(国能发新能[2020]17号,以下简称17号文件),为抓好内蒙古自治区2020年风电和光伏发电行业管理,持续推动内蒙古自治区风电、光伏发电科学有序健康发展,内蒙古自治区能源局将国家能源局通知转发各盟市,并结合自治区发展实际,提出了2020年风电和光伏发电项目建设的具体要求。
一、2020年内蒙古自治区光伏发电发展的总体思路是什么?
2020年内蒙古自治区光伏发电发展明确了二个方面的工作要求。
一是加快推进存量光伏发电项目建设。目前,内蒙古自治区尚有部分纳入2019年国家竞价补贴的光伏发电项目、达拉特旗50万千瓦光伏领跑者奖励激励项目等存量项目尚未建成并网。要求各盟市能源主管部门要加快推进已纳入国家建设规模但尚未建成并网的存量光伏发电项目建设,按照国家规定的时限要求建成并网。
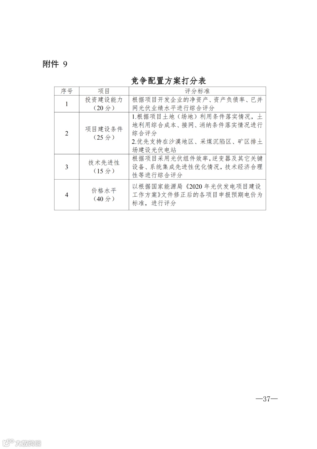
二是有序推进需要国家财政补贴的光伏发电项目。综合考虑我区可再生能源电力市场化交易、可再生能源运行消纳等情况,2020年内蒙古自治区新增的光伏发电消纳空间全部通过竞争性配置的方式组织申报需要国家财政补贴的项目建设,将上网电价作为内蒙古自治区竞争配置工作方案的主要竞争条件。
二、2020年内蒙古自治区光伏发电竞价项目的布局需要符合什么要求?
根据内蒙古自治区党委十届十一次全委会暨全区经济工作会议精神,2020年光伏发电竞价项目支持在荒漠地区、采煤沉陷区、露天煤矿排土场建设光伏电站;支持利用建筑物屋顶及工业园区等建设以自发自用为主的工商业分布式电站,工商业分布式光伏发电项目支持全部自发自用和余电上网两类项目,其中余电上网项目上网电量比例不高于20%;优先支持光伏+储能项目建设。
三、2020年内蒙古自治区光伏发电竞价项目的申报规模是怎么考虑的?
国家能源局17号文件要求,电网公司要会同国家新能源消纳监测预警中心及时测算论证经营区域内各省级区域2020年风电、光伏发电新增消纳能力,报国家能源局复核后于3月底之前对社会发布。目前国家电网内蒙古东部电力有限公司、内蒙古电力(集团)有限公司已经研究测算了2020年各经营区域内光伏发电新增消纳能力,但尚未对外公布。综合考虑2020年初步测算的自治区光伏发电新增消纳能力,以及按照规模化、基地化推动光伏发电产业发展的总体思路,研究确定蒙西地区每个盟市申报规模上限为50万千瓦、蒙东地区每个盟市申报规模上限为35万千瓦(含工商业分布式光伏发电项目)。
四、2020年内蒙古自治区光伏发电竞价项目的申报时间是怎么要求的?
国家能源局要求各省(区、市)能源主管部门于2020年6月15日(含)前按相关要求将2020年拟新建的补贴竞价项目、申报上网电价及相关信息报送国家能源局。考虑到在上报国家之前还要履行项目优选、对外公示等工作环节,要求各盟市能源主管部门于2020年5月20日前将拟新建的补贴竞价项目报送内蒙古自治区能源局。
五、对盟市能源主管部门和电网企业有什么工作要求?
要求各盟市能源主管部门按照通知要求做好2020年风电、光伏发电建设管理工作;按照财政部、国家发展改革委、国家能源局先后印发的《关于促进非水可再生能源发电健康发展的若干意见》(财建〔2020〕4号)、《关于印发<可再生能源电价附加资金管理办法>的通知》(财建〔2020〕5号)以及《国家能源局关于实行可再生能源发电项目信息化管理的通知》(国能新能〔2015〕358)等文件要求,严格执行可再生能源发电项目信息报送要求,按月及时组织风电、光伏发电企业在国家可再生能源发电项目信息管理平台填报、更新核准(备案)、开工、在建、并网等项目信息。
要求内蒙古电力(集团)有限责任公司、国网内蒙古东部电力有限公司,在充分考虑已并网项目和已核准(备案)项目的消纳需求基础上,结合光伏+储能对提高消纳能力的作用,进一步测算论证经营区域内光伏发电新增消纳能力,切实做好新建项目与电力送出工程建设的衔接并落实消纳方案,保障项目的电力送出和消纳。
一、2020年内蒙古自治区风电发展的总体思路是什么?
2020年内蒙古自治区风电发展明确了三个方面的工作要求。
一是2020年原则上不安排新增本地消纳集中式风电项目。截至2019年底,全区建成并网的风电规模为3007万千瓦,剔除点对网外送的77万千瓦,本地消纳规模为2930万千瓦,已经超出国家《风电发展“十三五”规划》给我区核定的“十三五”期末本地消纳规模2700万千瓦(蒙西地区1700万千瓦、蒙东地区1000万千瓦)的目标。已经没有空间安排需要国家补贴的本地消纳风电项目。同时考虑全区在建风电项目规模较大、风电消纳能力有限等因素,2020年原则上不安排新增本地消纳集中式风电项目,以国家已经批复规划的跨省区外送风电基地和本地消纳存量项目为建设重点。
二是重新梳理报送跨省区平价上网风电基地项目信息。按照《国家发展改革委国家能源局关于积极推进风电、光伏发电无补贴平价上网有关工作的通知》(发改能源[2019]19号)和《国家能源局综合司关于报送2019年度风电、光伏发电平价上网项目的通知》要求,根据各有关盟市报送情况,内蒙古自治区能源局在2019年向国家能源局组织上报了两批次不需要国家补贴的跨省区平价外送风电项目名单。考虑到2019年已经向国家报送项目的相关信息需要进一步完善、2020年还有新增项目等因素,要求有关盟市能源主管部门重新梳理2020年底前能够核准并且开工建设、按照平价上网推进的跨省区外送风电基地项目。
三是通过市场化交易试点方式推动分散式风电建设。国家继续积极支持分散式风电建设,鼓励各省(区、市)创新发展方式,积极推动分散式风电通过市场化交易试点方式进行项目建设。同时强调,不参与分布式市场化交易试点的仍需财政补贴分散式风电,要与陆上集中式风电一并纳入规划总量控制,不得随意扩大建设规模。由于我区风电累计并网容量已经超过国家《风电发展“十三五”规划》明确的全区2020年规划并网目标,因此按照规划总量控制的要求,2020年分散式风电按要按照《内蒙古自治区分散式风电开发建设规划(2019-2020年)》核定的规模,以及《国家发展改革委国家能源局关于开展分布式发电市场交易化试点的通知》(发改能源[2017]1901号)要求,通过市场化交易试点的方式开发建设。纳入以前年度规划规模尚未核准的项目,也需要通过市场化交易试点的方式开发建设。
国能日新成立于2008年,是能源互联网行业中领先的清洁能源管理专家,新能源大数据服务商。主要为新能源集团侧客户,新能源电网侧客户和新能源中小型企业及政府客户提供能源数据管理、智慧电站服务、智慧电网服务和电力交易类服务,功率预测类产品稳居行业翘楚地位。拥有千余家客户资源,具备丰富的实践经验,基于大数据的精准服务,为新能源发展保驾护航。
长按上方二维码,关注国能日新公众号!

