
2019年度注册会计师考试备考答疑
《审计》:审计沟通
在审计过程中,注册会计师与被审计单位治理层以及前任注册会计师之间的沟通至关重要。本期我们来学习审计沟通的相关内容。
【知识点】注册会计师与治理层的沟通
一、确定沟通对象
(一)总体要求
1.确定适当的沟通对象。
(1)适当的沟通对象往往是治理层的下设组织和人员,如董事会下设的审计委员会、独立董事、监事会,或者被审计单位特别指定的组织和人员等。
(2)注册会计师没有必要(实际上也不可能)就全部沟通事项与治理层整体进行沟通。
2.确定适当的沟通对象应考虑事项。
在决定与适当的治理层下设的组织或个人沟通时,需要考虑的主要事项:
(1)治理层的下设组织与治理层各自的责任(确定沟通对象的直接依据)。
(2)拟沟通事项的性质。
(3)相关法律法规的要求。
(4)下设组织是否有权就沟通的信息采取行动,以及是否能够提供注册会计师可能需要的进一步信息和解释,以及对与其沟通的相关信息的有效性和适当性评价的影响。
(二)确定沟通对象的特殊考虑
1.需要商定沟通对象的特殊情形。
如果由于被审计单位治理结构没有被清楚地界定,导致注册会计师无法清楚识别适当的沟通对象,被审计单位也未指定适当的沟通对象,注册会计师就应尽早与审计委托人商定沟通对象,并就商定结果形成备忘录或其他形式的书面记录。
2.需要与治理层整体沟通的特殊情形。
(1)治理层全部成员参与管理被审计单位,如果就审计准则要求沟通的事项已与负有管理责任的人员沟通,且这些人员同时负有治理责任,注册会计师无需就这些事项再次与负有治理责任的相同人员沟通。然而,注册会计师应当确信与负有管理责任人员的沟通能够向所有负有治理责任的人员充分传递应予沟通的内容。
(2)公司章程规定对注册会计师的聘任、解聘由股东大会决定时,注册会计师可能也需要与股东大会进行沟通。
二、沟通事项
(一)注册会计师与财务报表审计相关的责任
1.注册会计师负责对管理层在治理层监督下编制的财务报表形成和发表意见。
2.财务报表审计并不减轻管理层或治理层的责任。
(二)计划的审计范围和时间安排的总体安排
1.在审计中对重要性概念的运用。
2.注册会计师对与审计相关的内部控制采取的方案。
3.注册会计师拟如何应对由于舞弊或错误导致的特别风险以及重大错报风险评估水平较高的领域。
4.实施计划的审计程序或评价审计结果需要的专门技术或知识的性质和程度,包括利用专家工作。
5.注册会计师对哪些事项需要重点关注因而可能构成关键审计事项所作的初步判断。
(三)审计中发现的重大问题
1.对被审计单位会计实务重大方面的质量的看法。
涉及选用的会计政策、作出的会计估计、财务报表披露等。
2.审计工作中遇到的重大困难
主要涉及审计范围受到限制:
(1)管理层在提供审计所需信息时出现严重拖延。
(2)不合理地要求缩短完成审计工作的时间。
(3)为获取充分、适当的审计证据需要付出的努力远远超过预期。
(4)无法获取预期的信息。
(5)管理层对注册会计师施加的限制。
(6)管理层不愿意按照要求对被审计单位持续经营能力进行评估,或不愿意延长评估期间。
3.审计中出现的重大事项。
已与管理层讨论或需要书面沟通的审计中出现的重大事项,以及注册会计师要求提供的书面声明,除非治理层全部成员参与管理被审计单位。
(1)影响被审计单位的业务环境,以及可能影响重大错报风险的经营计划和战略。
(2)对管理层就会计或审计问题向其他专业人士进行咨询的关注。
(3)管理层在首次委托或连续委托注册会计师时,就会计实务、审计准则应用、审计或其他服务费用与注册会计师进行的讨论或书面沟通。
4.影响审计报告形式和内容的情形。
5.审计中出现的、根据职业判断认为对监督财务报告过程重大的其他事项。
(四)值得关注的内部控制缺陷
1.注册会计师应根据已执行的审计工作,确定是否识别出内部控制缺陷。
2.如果识别出内部控制缺陷,注册会计师应根据已执行的审计工作,确定该缺陷单独或连同其他缺陷是否构成值得关注的内部控制缺陷。
(五)注册会计师的独立性
注册会计师应以书面形式与治理层沟通与财务报表审计相关的职业道德要求,包括对独立性的要求:
1.存在的不利影响:存在的对独立性可能产生不利影响的所有关系和其他事项。
2.采取改善措施:针对不利影响所采取的防范措施,包括法律法规和职业规范规定的防范措施、被审计单位采取的防范措施,以及会计师事务所内部自身的防范措施。
3.作出书面声明:如果是上市实体,注册会计师还应当就注册会计师已按照职业道德要求保持了独立性做出书面声明。
(六)补充事项
这些事项可能包括与治理结构或过程有关的重大问题、缺乏适当授权的高级管理层作出的重大决策或行动。
三、沟通形式
对于重要事项、发现的重大问题,如果根据职业判断,认为采用口头沟通形式不适当,注册会计师应当以书面形式与治理层沟通,但书面沟通不必包括审计过程的所有事项。
沟通事项会影响沟通的形式:
(1)在审计报告中沟通关键审计事项时,注册会计师可能认为有必要就确定为关键审计事项的事项进行书面沟通。
(2)审计准则要求的注册会计师的独立性、值得关注的内部控制缺陷等事项应当采用书面沟通。
【知识点】前任注册会计师和后任注册会计师的沟通
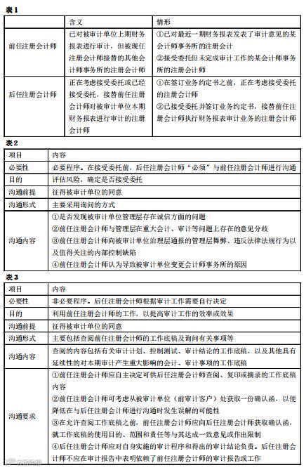
一、前后任注册会计师的含义(见表1)
二、前任注册会计师和后任注册会计师的沟通
(一)接受委托前沟通的要点(见表2)
(二)接受委托后沟通的要点(见表3)

来源:《中国会计报》8月9日14版
想了解更多畅友科技信息请咨询热线电话:4006546020,2216020。
也可关注下方官方公众号哦!
文章版权归原作者所有,若有侵权,请联系我们删除。感谢原创分享!
微信【扫一扫】二维码关注我们网站吧:


