
2019年度注册会计师考试备考答疑(之十二)
《会计》:政府补助
政府补助的内容相对较少,难度不大,但考试的性价比较高。在近年考试中,分值有上升的趋势,逐渐成为考试的又一“新宠”,所以打好基础是关键。下面是政府补助相关内容的介绍。
一、政府补助概述
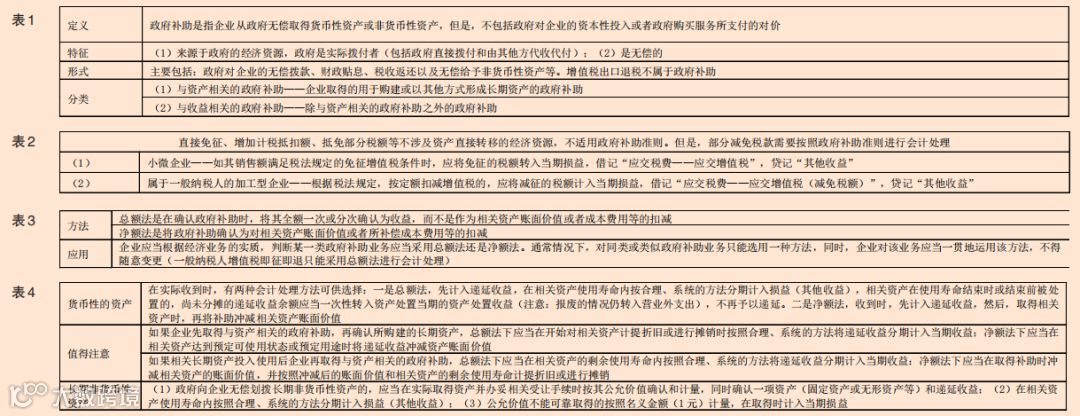
(一)政府补助的定义、特征、形式及分类(见表1)
(二)其他事项的处理(见表2)
二、政府补助的会计处理
(一)政府补助的会计处理原则和方法
政府补助会计处理分为总额法和净额法。与企业日常活动相关的政府补助,计入其他收益或冲减相关成本费用。与企业日常活动无关的政府补助,计入营业外收入或冲减相关损失(见表3)。
【提示】政府补助准则不对“日常活动”进行界定。通常情况下,政府补助补偿的成本费用是营业利润之中的项目,或该补助与日常销售等经营行为密切相关(如增值税即征即退等),则认为该政府补助与日常活动相关。
(二)与资产相关的政府补助的会计处理(见表4)
(三) 与收益相关的政府补助的会计处理
对与收益相关的政府补助,企业可以选择用总额法或净额法进行会计处理:选择总额法,应计入其他收益或营业外收入;选择净额法,应冲减相关成本费用或营业外支出。
1.用于补偿企业以后期间的相关成本费用或损失的(见表5)。
2.用于补偿企业已发生的相关成本费用或损失(见表6)。
(四)政府补助的退回的会计处理(见表7)
(五)特定业务的会计处理(见表8)


来源:《中国会计报》8月2日13版
文章版权归原作者所有,若有侵权,请联系我们删除。感谢原创分享!
微信【扫一扫】二维码关注我们网站吧:


