
2019年度注册会计师考试备考答疑(之十七)
《会计》:资产负债表日后事项及持有待售、终止经营
资产负债表日后事项综合性较强,难度相对较大,容易与或有事项、资产减值、销售退回和前期差错更正等内容并结合所得税因素考查主观题;持有待售、终止经营是去年独立成章、并做系统阐述的内容,属于备考性价比较高的章节。
一、日后事项的概述
资产负债表日后事项是指资产负债表日至财务报告批准报出日之间发生的有利或不利事项,但不是全部事项。资产负债表日是指会计年度末和会计中期期末;财务报告批准报出日是指董事会或类似机构批准财务报告报出的日期(见表1)。
二、日后事项的会计处理
(一)调整事项的会计处理
资产负债表日后调整事项是指对资产负债表日已经存在的情况提供了新的或进一步证据的事项(事项发生于日后,情况存在于日前)。相关的会计处理如下(见表2)。
(二)非调整事项的会计处理
资产负债表日后发生的非调整事项,是表明资产负债表日后发生的情况的事项,与资产负债表日存在状况无关,不应调整资产负债表日的财务报表。但有的非调整事项对财务报告使用者具有重大影响,如不加以说明,将不利于财务报告使用者作出正确估计和决策,因此,应在附注中加以披露。相关的处理与具体内容如下(见表3)。
三、持有待售的非流动资产和处置组
(一)持有待售类别的计量
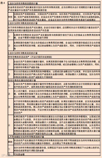
对于持有待售的处置组的计量,只要处置组中包含了适用本章计量规定的非流动资产,就应当采用下文所述的方法计量整个处置组。处置组中的流动资产和适用其他准则计量规定的非流动资产和所有负债的计量适用相关会计准则(见表4)。
四、终止经营
(一)终止经营的定义
终止经营,是指企业满足下列条件之一的、能够单独区分的组成部分,且该组成部分已经处置或划分为持有待售类别。
终止经营的定义包含以下3方面含义:
1.终止经营应当是企业能够单独区分的组成部分。
2.终止经营应当具有一定的规模。
3.终止经营应当满足一定的时点要求。
(二)终止经营的列报。企业应当在利润表中分别列示持续经营损益和终止经营损益。


来源:《中国会计报》9月13日13版
想了解更多畅友科技信息请咨询热线电话:4006546020,2216020。
也可关注下方官方公众号哦!
文章版权归原作者所有,若有侵权,请联系我们删除。感谢原创分享!
微信【扫一扫】二维码关注我们网站吧:


