大数跨境
0
0

盘点|“农交先锋”一周在忙啥(第1期)

盘点|“农交先锋”一周在忙啥(第1期) 天津市农村产权流转交易市场
2023-09-04
1
导读:砥砺奋进、拼搏实干,需要一级做给一级看,一级带着一级干。如何在担当作为中见本领、见真招、见实效?如何贯彻落实

砥砺奋进、拼搏实干,需要一级做给一级看,一级带着一级干。如何在担当作为中见本领、见真招、见实效?如何贯彻落实好党的二十大精神和推进天津市委、市政府“十项行动”、服务农村集体产权制度改革和全面推进乡村振兴落地见效,谱写农交所高质量发展新篇章?

我们每周推出“盘点·‘农交先锋’一周在忙啥?”栏目,旨在搭建一个交流工作、互学互鉴、互促互进的平台,在农交所营造比学赶超、干事创业、展现作为的浓厚氛围。

下面就和我们一起看看,上一周(8月28日至9月3日)“农交先锋”党员突击队员都在忙啥吧

党支部书记、党员突击队队长张凯
聚焦林权资源盘活 服务乡村全面振兴


8月30日,支部书记张凯拜访宝坻平台公司潮青资产管理公司,与潮青资产管理公司董事长张建军就全面推进林权交易进行座谈交流。双方全面梳理了目前宝坻区林权存量规模、交易存在的问题并就下一步天津农交所全面服务宝坻林权“交易+融资”达成意向,预计规模不少于5亿元。围绕“十项行动·乡村振兴行动”,天津农交所党支部以林权交易作为突破口,全面盘活林权资源存量、扩大林业投资增量、提高林权改革质量,努力形成可复制推广的林权交易融资新模式。

业务副总经理、党员突击队副队长周健
学思践悟“千万工程”经验,全面推动乡村振兴


为贯彻落实市委、市政府“十项行动”,全面推进乡村振兴,2023年8月30日上午,党员突击队副队长周健参加了东丽区华明街道办事处召开的关于胡张庄乡村振兴项目吹哨会。会议由华明街道办事处副主任邓淑英主持。
会上,东丽区财政局、天津建工集团和华明街相关负责同志逐一发言,围绕胡张庄乡村振兴项目分别介绍有关情况,进一步分析面临的形势和遇到的问题,以及推进工作的思路举措,该项目预计规模不少于2.8亿元。与会人员纷纷表示,天津农交所始终以服务村集体经济组织为核心,把各方交易主体诉求与权益放在心上,为各方交易主体提供了专业性意见,进一步提高社会资本投入乡村振兴的信心。

招标采购中心经理、突击手韩永杰
主动上门服务,助力国企推动乡村振兴项目


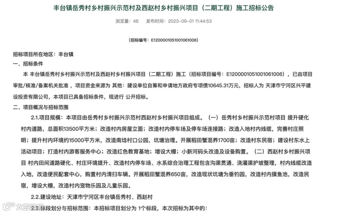
为服务乡村振兴工作,突击手韩永杰主动服务天津市宁河区兴平建设投资有限公司,做好宁河区丰台镇岳秀村乡村振兴示范村项目二期工程,协调相关部门配合招标人完成招标公告的发布,该项目预计投资规模9400万元。下一步,将按照“十项行动-产权行动”部署和农交所“四体三招”要求,加大服务力度,丰富服务内容,提升服务水平。

计划财务部经理、突击手王鹏
发挥专业优势,拓展村集体财务共享中心业务


为进一步提升农交所综合配套服务功能,发挥好财务部门专业优势,承接做好村集体财务共享中心业务,突击手王鹏带领部门人员同武清区下伍旗镇、河西务镇政府有关部门人员积极沟通,进一步梳理上述两个镇存在的财税不规范问题,提出整改意见和建议,推动镇级财务工作更加规范。另外,为了更好地规范村集体经济组织税务工作,正在组织人员编写村集体经济组织涉税案例。财务部门及财务服务中心预计全年开展代理记账项目40个、资产评估项目10个。

宁河区域主管、突击手谈硕
推进试点先行,拓展村集体财务共享中心业务


近日,突击队员谈硕正在围绕拓展村集体财务共享中心代理记账业务多次与宁河区农委经济与发展促进中心及宁河区农村中心沟通研究探讨,并积极与宁河区各镇、村了解有关需求,解决推进过程中存在的困难,初步考虑选取宁河区1个镇开展代理记账业务试点工作。目前,该项工作已与公司财务部门进行了沟通,预计下周初到试点镇村进行工作对接。全年预计实现宁河区村集体财务共享中心代理记账业务镇级覆盖率15%。

蓟州区域主管、突击手纪文张
开展创新业务,推进闲置农房项目进场交易


8月29日下午,突击队员纪文张在蓟州区官庄镇联合村就联合村闲置农房盘活利用项目合作方遴选事项、闲置农房流转事项与官庄镇农村中心、联合村党支部书记进行工作座谈,协助镇村准备合作方遴选项目材料,该项目预计规模不少于6000万元。

创新业务服务中心主管、突击手宋戈非
争取资金支持,提高林权流转交易系统运维水平


为推进我市集体林权流转交易活动、提高集体林权资源要素配置和利用效率、服务集体林权制度改革,同时持续稳步推进林权流转交易市场良性运营,突击手宋戈非积极填报林权流转交易市场运营补贴项目材料,对接招标代理机构。下一步,将通过开展林权流转交易市场运营补贴项目,提高林权流转交易系统运维水平,加强市场开发人员配置及市场宣传推广工作,进一步完善林权市场服务功能。

综合管理部党群主管、突击队宣传员刘秀毅
做好协同配合,为党员突击队做好宣传等服务


为进一步发挥好党员突击队示范引领作用,推动党员突击队员落实好自身职责,宣传员刘秀毅积极与突击队员沟通每周工作任务进展情况,制定突击队员任务完成情况周报表,并围绕每周突击队员重点工作做好宣传。

【声明】内容源于网络
0
0
天津市农村产权流转交易市场
天津农村产权交易所有限公司是经天津市人民政府批准设立,由天津市农委、宝坻区人民政府、天津产权交易中心共同出资组建的国有全资股份制企业。经营农户承包土地经营权、农村集体资源性资产、农村经营性资产、农村建设项目招标及采购项目、存量场外市场鉴证。
内容 2339
粉丝 0
天津市农村产权流转交易市场 天津农村产权交易所有限公司是经天津市人民政府批准设立,由天津市农委、宝坻区人民政府、天津产权交易中心共同出资组建的国有全资股份制企业。经营农户承包土地经营权、农村集体资源性资产、农村经营性资产、农村建设项目招标及采购项目、存量场外市场鉴证。
总阅读954
粉丝0
内容2.3k