
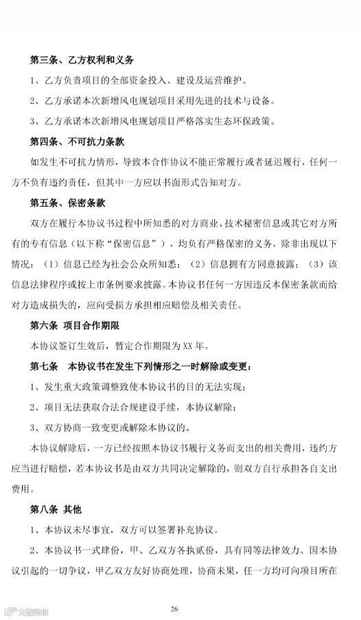
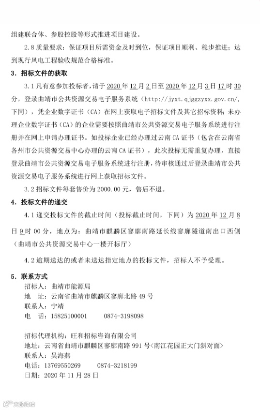
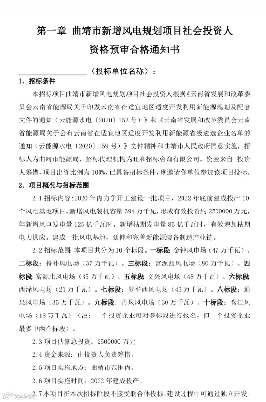
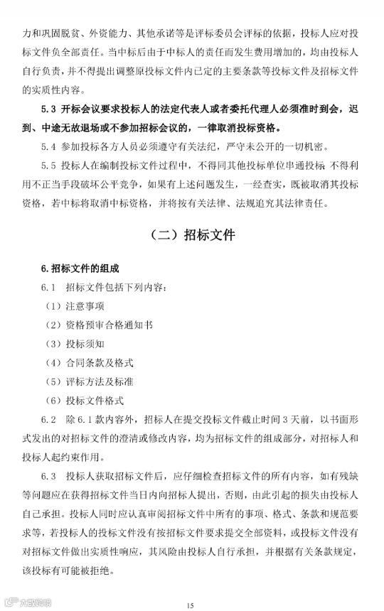
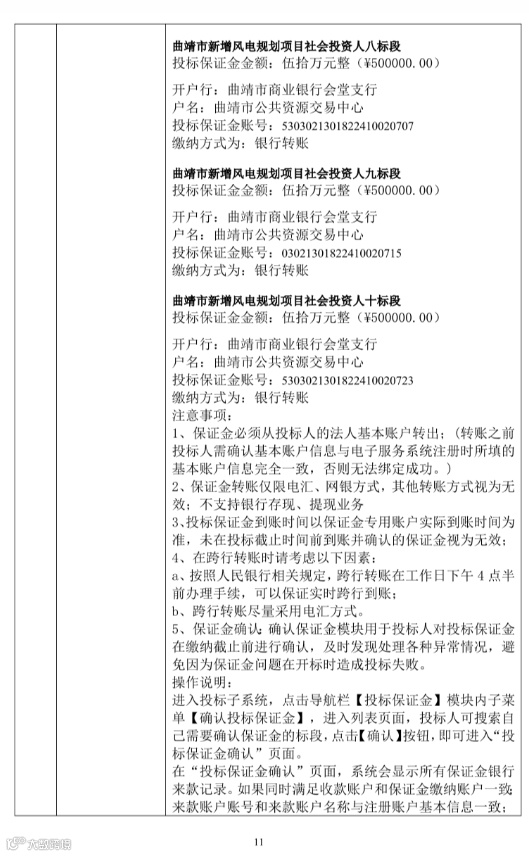
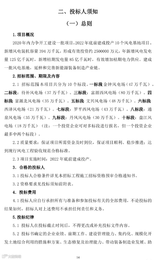
- 招标文件 -
国能日新成立于2008年,主要为新能源电站、发电集团和电网公司等新能源电力市场主体提供新能源发电功率预测系统、并网智能控制系统、集中运营管理系统、电网新能源管理系统等。其中,功率预测类产品稳居行业翘楚地位。具备丰富的实践经验,为新能源发展保驾护航。
长按上方二维码,关注国能日新公众号!
国能日新
- 招标文件 -
国能日新成立于2008年,主要为新能源电站、发电集团和电网公司等新能源电力市场主体提供新能源发电功率预测系统、并网智能控制系统、集中运营管理系统、电网新能源管理系统等。其中,功率预测类产品稳居行业翘楚地位。具备丰富的实践经验,为新能源发展保驾护航。
长按上方二维码,关注国能日新公众号!