
Lyocell纤维、Modal纤维、大豆蛋白纤维、竹纤维、甲壳素纤维、牛奶蛋白纤维的鉴别。
1、Lyocell 纤维
Lyocell是纤维素纤维的新生代,采用干喷湿法纺丝,生产周期短,溶剂循环使用,生产过程无污染,是典型的绿色环保纤维。Lyocell兼具天然、合成纤维两者优点,其物理机械性能优良,尤其是湿强与湿模量接近于合成纤维,同时具有棉纤维的舒适性、粘胶纤维的悬垂性和色彩鲜艳性、真丝的柔软手感和优雅光泽。
2、Modal 纤维
Modal 纤维也是新一代再生纤维素纤维,其面料吸湿性能、透气性能、染色性能、尺寸稳定性和抗皱性均优于纯棉织物,手感柔软,悬垂性好,穿着舒适,色泽光亮,有天然的丝光效果。目前Modal纤维已开发出了多种功能性产品。
3、大豆蛋白纤维
我国是大豆蛋白纤维工业化生产的首创国。其原料大豆废粕资源丰富,而且生产过程对环境、人体等无污染。大豆蛋白纤维不仅具有单丝细度小、密度小的特点,还具有羊绒般柔软手感,蚕丝般柔和光泽,如棉纤维的吸湿导湿性和羊毛的保暖性。
4、竹纤维
竹纤维是我国自行开发研制并产业化的新型再生纤维素纤维,具有许多其他纤维无法比拟的优点,如良好的可纺性、染色性及吸湿放湿性。此外,竹纤维具有较好的天然抗菌、防霉、防蛀和防紫外线的功能,是一种较好的功能性纤维。竹纤维面料最大的优点是舒适凉爽,是夏季服装及床上用品的理想面料。
5、牛奶蛋白纤维
牛奶蛋白纤维具有生物保健功能和天然持久抑菌功效,含有多种氨基酸,面料贴身穿着有滋润皮肤的功效,其质地轻盈、柔软,穿着透气、导湿、爽身。它不象其他动物蛋白纤维那样容易霉蛀或老化。
6、甲壳素纤维
甲壳素及其衍生物是一类功能多样,用途广泛的天然聚合物,在食品、生物、医药、纺织、印染、废水处理等领域均有应用。尤其是近年来,它的生物相容性、低毒性、生物降解性以及具有许多医学功能和医药作用等性质,使其应用不断扩展。甲壳素纤维可独立纺丝或与其它植物纤维混纺、涂层等,产品都保持着原有独特的理化性能及生物特性,是高档的绿色保健纺织品,具备优异的吸湿性、粘附性、组织亲和性、无免疫抗原性、抗菌促愈性能等。
各种纤维常见性能对比

鉴别方法
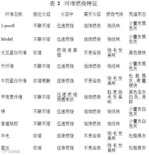
1、燃烧法
燃烧法是利用纤维的化学组成不同、燃烧特征不同来鉴别纤维,通过它可将纤维分成大类,主要有纤维素纤维、蛋白质纤维、合成纤维等,为后续的进一步鉴别提供方向。
方法是取纤维少量,用酒精灯燃烧,仔细观察纤维在接近火焰、在火焰中以及离开火焰时的燃烧状态、燃烧气味及最后灰烬等燃烧特征。
通过燃烧可知Lyocell、Modal、竹纤维具有类似棉、麻和普通粘胶纤维的燃烧特征,属再生纤维素纤维。而大豆蛋白纤维、牛奶蛋白纤维具有类似毛、蚕丝纤维的燃烧特征,属于蛋白质纤维。甲壳素纤维燃烧特征较特殊,既具有纤维素纤维又具有蛋白质纤维的某些特征。
六种纤维燃烧特征见表2,并与常见的棉、普通粘胶、羊毛、蚕丝纤维进行对比。

2、显微镜观察法
利用显微镜来观察纤维的纵向和横截面形态,根据形态特征来鉴别纤维。
将纤维手扯伸直平行,抽取少量置于载玻片上,滴上蒸馏水,覆以盖玻片,在显微镜下观察纤维纵向形态。采用哈氏切片器,将整理好的适量纤维,嵌于切片器凹槽中,用火棉胶凝固,切出10~30μm的薄片。在显微镜下观察横截面形态。
显微镜观察到的六种纤维形态特征列于表3,并与几种常规纤维进行比较。


3、药品着色法
利用纤维化学组成不同对一定的着色剂呈现不同的着色反应,作为辅助手段鉴别纤维。
采用 I-KI 试剂对六种纤维进行了着色试验,结果见表4。
方法:取纤维少量,浸于I-KI着色试剂中至少0.5min, 取出清水洗净晾干观察纤维湿态和干态着色情况。
可知,通过I-KI 试剂着色反应能将蛋白质纤维和纤维素纤维分类。而两类纤维中,又能将再生纤维与天然纤维相区别。甲壳素纤维和Modal纤维着色晾干后呈色反应特别,便于鉴别。

4、溶解法
溶解法是根据纤维在不同的化学溶剂中的溶解特性来确定纤维品种。本文选用了八种溶剂,对六种新型纤维的溶解性能进行了试验,并与几种易混淆的常见纤维进行了对比,结果见表5。


5、密度梯度法
用密度梯度管测定纤维密度(g/cm-³),根据密度差异来鉴别纤维。依次为:Lyocell 1.52,Modal ,1.52,大豆蛋白纤维 1.29,竹纤维 1.32,牛奶蛋白纤维 1.24,甲壳素纤维1.45,棉4.54,普通粘胶1. 51,羊毛1. 32,蚕丝1. 36。
6、红外光谱法
利用红外光谱仪测出纤维的红外光谱图,不同种类纤维具有不同的化学基团,在红外光谱图上呈现各自不同的特征吸收谱带,根据特征吸收谱带对应鉴别出纤维的组分,从而判断纤维的种类及名称。或将测出的光谱图与已知纤维光谱图对照鉴别。图6-8列举了几例新型纤维的红外光谱图,由图可见,红外光谱图特征吸收峰竹纤维为3450cm-1,1640cm-1,1060cm-1;大豆蛋白纤维3400cm-1,2930cm-1,1650cm-1,1540cm-1,
1020~1240cm-1;甲壳素纤维3450cm-1,1610cm-1,960cm-1。

7 利用纤维性能进行鉴别
由表1可见,Lyocell、 Modal断裂强度明显高于竹纤维和普通粘胶纤维;甲壳素纤维因具有很多孔隙和裂缝所以强度较低,这些都可作为纤维的辅助鉴别手段。
结 语
(1)Lyocell纤维鉴别:通过燃烧法定性为纤维素纤维;通过显微镜观察纵向形态特征,可快速区别于Modal、竹纤维、甲壳素纤维以及棉和普通粘胶纤维。选用次氯酸钠作溶剂,可进一步区别于其他纤维素纤维,并得到验证。也可进行拉伸性能测试,Lyocell强度显著高于其他所有纤维素纤维。
(2) Modal纤维鉴别:通过燃烧法定性为纤维素纤维;通过显微镜观察纵向形态特征,可快速区别于Lyocell、棉纤维以及甲壳素纤维;通过观察横截面形态,可以粗略判断非竹纤维和普通粘胶纤维;选用75%硫酸常温下观察溶解情况,可区别于竹纤维和粘胶纤维;还可通过测试断裂强度和湿态伸长来排除竹纤维和粘胶纤维。
(3) 大豆蛋白纤维鉴别:经过燃烧试验判别其属于蛋白质纤维;经I-KI试剂着色,排除羊毛、蚕丝,并初步与甲壳素纤维相区别。用5%氢氧化钠作溶剂,加热沸腾,大豆蛋白纤维不溶解,牛奶纤维膨润,甲壳素纤维溶解。用二甲基甲酞胺作溶剂,加热沸腾,进一步区别于牛奶纤维。
(4) 竹纤维鉴别:采用燃烧法判别其属于纤维素纤维;通过显微镜观察纵向形态特征,可快速区别于Lyocell、棉以及甲壳素纤维;用37%盐酸,常温下观察溶解情况,Modal迅速溶解,普通粘胶纤维溶解但比Modal速度稍慢,竹纤维只有部分溶解。用密度梯度管测定密度,竹纤维密度明显低于普通粘胶、Lyocell、Modal和棉。
(5) 牛奶纤维鉴别:采用燃烧法判定其属于蛋白质纤维;经I-KI 试剂着色,排除羊毛、蚕丝,并初步与甲壳素纤维相区别。显微镜下观察纤维形态,牛奶纤维较光滑无微孔,而大豆蛋白纤维不光滑,有不规则凹凸和微孔。用二甲基甲酰胺作溶剂,加热沸腾,牛奶纤维膨润,其他蛋白质纤维无变化,进一步区别于羊毛、蚕丝、甲壳素纤维和大豆蛋白纤维。
(6) 甲壳素纤维(纯)鉴别:观察燃烧特征,既有纤维素纤维不熔不缩、迅速燃烧的特征,又具有蛋白质纤维燃烧的臭味,与其他纤维不同的是,纤维一接触火焰即迅速燃烧成黑色并保持纤维原圈束形状不变,捻之易碎,在火焰中继续燃烧,最后呈少量灰白色灰烬,由此可以初步估计是甲壳素纤维。用显微镜观察,纤维表面有孔隙和裂缝,可明显区别于羊毛、蚕丝和牛奶蛋白纤维,也可区别于Lyocell、棉、竹纤维和普通粘胶。用I-KI试剂着色,湿态下与LyocelI、Modal、竹纤维和普通粘胶无区别,但晾干后,甲壳素纤维上的碘最易升华,使显色由黑蓝青变成红褐色。用5%氢氧化钠作溶剂煮沸,甲壳素纤维溶解,可与除蚕丝以外的其他所有纤维相区别。用88%甲酸煮沸,仅甲壳素纤维能溶解,其他纤维均不溶解。
文章来源:检测 ID:testbbs


