

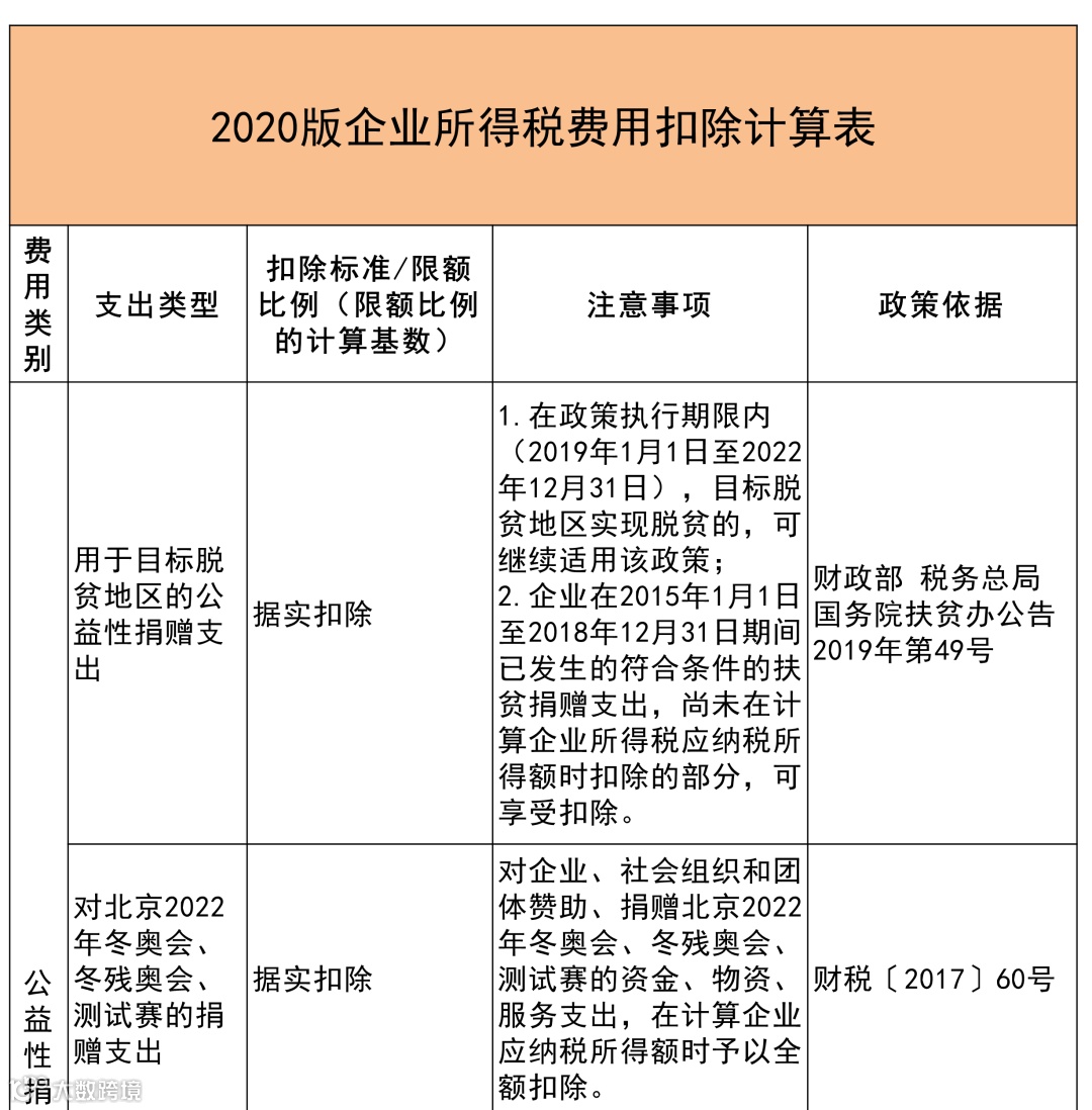
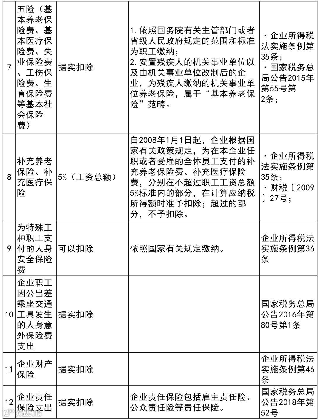
年终又到了!确认过眼神~是咱财务小伙伴们最最忙碌的时刻了!
开始焦虑!企业所得税税前扣除项目那么多,具体又能扣除多少呢?


别慌!
小编已经整理好了!
往下看

文章版权归原作者所有,若有侵权,请联系我们删除。感谢原创分享!
微信【扫一扫】二维码关注我们网站吧:


