
增值税,又变了!2021年最新最全的增值税税率表,最新最全的增值税税收优惠来了~~
增值税,又变了!
今天起,这是我最新最全的税率表!

关于2021年增值税小规模纳税人是否继续执行免征或减按1%征收率征收增值税政策问题,国家还未发出正式文件,等相关政策出台后,以正式文件为准。


纳税人销售货物、劳务、有形动产租赁服务或者进口货物,除本条第二项、第四项、第五项另有规定外,税率为13%。
纳税人销售交通运输、邮政、基础电信、建筑、不动产租赁服务,销售不动产,转让土地使用权,销售或者进口下列货物,税率为9%:
② 自来水、暖气、冷气、热水、煤气、石油液化气、天然气、二甲醚、沼气、居民用煤炭制品;
⑤ 国务院规定的其他货物。
纳税人销售服务、无形资产,除本条第一项、第二项、第五项另有规定外,税率为6%。
纳税人出口货物,税率为零;但是,国务院另有规定的除外。
境内单位和个人跨境销售国务院规定范围内的服务、无形资产,税率为零。
税率的调整由国务院决定。
纳税人兼营不同税率的项目,应当分别核算不同税率项目的销售额;未分别核算销售额的,从高适用税率。
① 以粮食为原料加工的速冻食品、方便面、副食品和各种熟食品,玉米浆、玉米皮、玉米纤维(又称喷浆玉米皮)和玉米蛋白粉。
② 各种蔬菜罐头。
③ 专业复烤厂烤制的复烤烟叶。
④ 农业生产者用自产的茶青再经筛分、风选、拣剔、碎块、干燥、匀堆等工序精制而成的精制茶,边销茶及掺对各种药物的茶和茶饮料。
⑤ 各种水果罐头、果脯、蜜饯、炒制的果仁、坚果、碾磨后的园艺植物(如胡椒粉、花椒粉等)。
⑥ 中成药。
⑦ 锯材,竹笋罐头。
⑧ 熟制的水产品和各类水产品的罐头。
⑨ 各种肉类罐头、肉类熟制品。
⑩ 各种蛋类的罐头。
⑪ 酸奶、奶酪、奶油,调制乳。
⑫ 洗净毛、洗净绒。
⑬ 饲料添加剂。
⑭ 用于人类日常生活的各种类型包装的日用卫生用药(如卫生杀虫剂、驱虫剂、驱蚊剂、蚊香等)。
⑮ 以农副产品为原料加工工业产品的机械、农用汽车、三轮运货车、机动渔船、森林砍伐机械、集材机械、农机零部件。
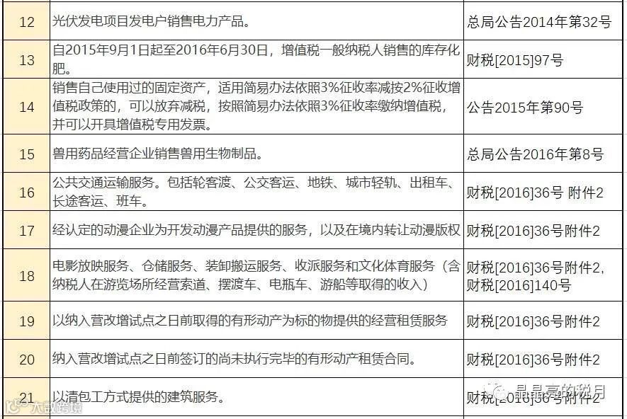
增值税小规模纳税人以及采用简易计税的一般纳税人计算税款时使用征收率,目前增值税征收率一共有4档,0.5%,1%,3%和5%,一般是3%,除了财政部和国家税务总局另有规定的。
自2020年3月1日至12月31日,除湖北省外,其他省、自治区、直辖市的增值税小规模纳税人,适用3%征收率的应税销售收入,减按1%征收率征收增值税;适用3%预征率的预缴增值税项目,减按1%预征率预缴增值税。
自2020年5月1日至2023年12月31日,从事二手车经销业务的纳税人销售其收购的二手车,按以下规定执行:
纳税人减按0.5%征收率征收增值税,并按下列公式计算销售额:销售额=含税销售额/(1+0.5%)
① 小规模纳税人(除其他个人外,下同)销售自己使用过的固定资产,减按2%征收率征收增值税。
小规模纳税人销售自己使用过的除固定资产以外的物品,应按3%的征收率征收增值税。
② 纳税人销售自己使用过的固定资产,适用简易办法依照3%征收率减按2%征收增值税政策的,可以放弃减税,按照简易办法依照3%征收率缴纳增值税,并可以开具增值税专用发票。
① 小规模纳税人销售其取得(不含自建)的不动产(不含个体工商户销售购买的住房和其他个人销售不动产),应以取得的全部价款和价外费用减去该项不动产购置原价或者取得不动产时的作价后的余额为销售额,按照5%的征收率计算应纳税额。纳税人应按照上述计税方法在不动产所在地预缴税款后,向机构所在地主管税务机关进行纳税申报。
② 小规模纳税人销售其自建的不动产,应以取得的全部价款和价外费用为销售额,按照5%的征收率计算应纳税额。纳税人应按照上述计税方法在不动产所在地预缴税款后,向机构所在地主管税务机关进行纳税申报。
③ 小规模纳税人出租其取得的不动产(不含个人出租住房),应按照5%的征收率计算应纳税额。纳税人出租与机构所在地不在同一县(市)的不动产,应按照上述计税方法在不动产所在地预缴税款后,向机构所在地主管税务机关进行纳税申报。
④ 房地产开发企业中的小规模纳税人,销售自行开发的房地产项目,按照5%的征收率计税。
⑤ 小规模纳税人提供劳务派遣服务,选择差额纳税的,以取得的全部价款和价外费用,扣除代用工单位支付给劳务派遣员工的工资、福利和为其办理社会保险及住房公积金后的余额为销售额,按照简易计税方法依5%的征收率计算缴纳增值税。
⑥ 纳税人提供安全保护服务,比照劳务派遣服务政策执行。

(二)3%征收率




(三)3%征收率减按2%征收

(四)减按0.5%征收

个体工商户和其他个人出租住房减按1.5%计算应纳税额。(国家税务总局公告2016年第16号)
① 提供物业管理服务的纳税人,向服务接受方收取的自来水水费,以扣除其对外支付的自来水水费后的余额为销售额,按照简易计税方法依3%的征收率计算缴纳增值税。(总局公告2016年第54号)
② 建筑工程总承包单位为房屋建筑的地基与基础、主体结构提供工程服务,建设单位自行采购全部或部分钢材、混凝土、砌体材料、预制构件的,适用简易计税方法计税。(财税〔2017〕58号)
③ 资管产品管理人运营资管产品过程中发生的增值税应税行为,暂适用简易计税方法,按照3%的征收率缴纳增值税。(财税〔2017〕56号)
④ 中外合作油(气)田开采的原油、天然气按实物征收增值税,征收率为5%。(国税发〔1994〕114号)
⑤ 纳税人销售旧货,按照简易办法依照3%征收率减半征收增值税。(财税〔2009〕9号)
⑥ 一般纳税人销售货物属于下列情形之一的,暂按简易办法依照3%征收率计算缴纳增值税:
-
寄售商店代销寄售物品 (包括居民个人寄售的物品在内) ;
典当业销售死当物品;
文章版权归原作者所有,若有侵权,请联系我们删除。感谢原创分享!
微信【扫一扫】二维码关注我们网站吧:
