
1
有中级证书的人恭喜啦!
国家刚刚重磅通知!


公告原文如下:
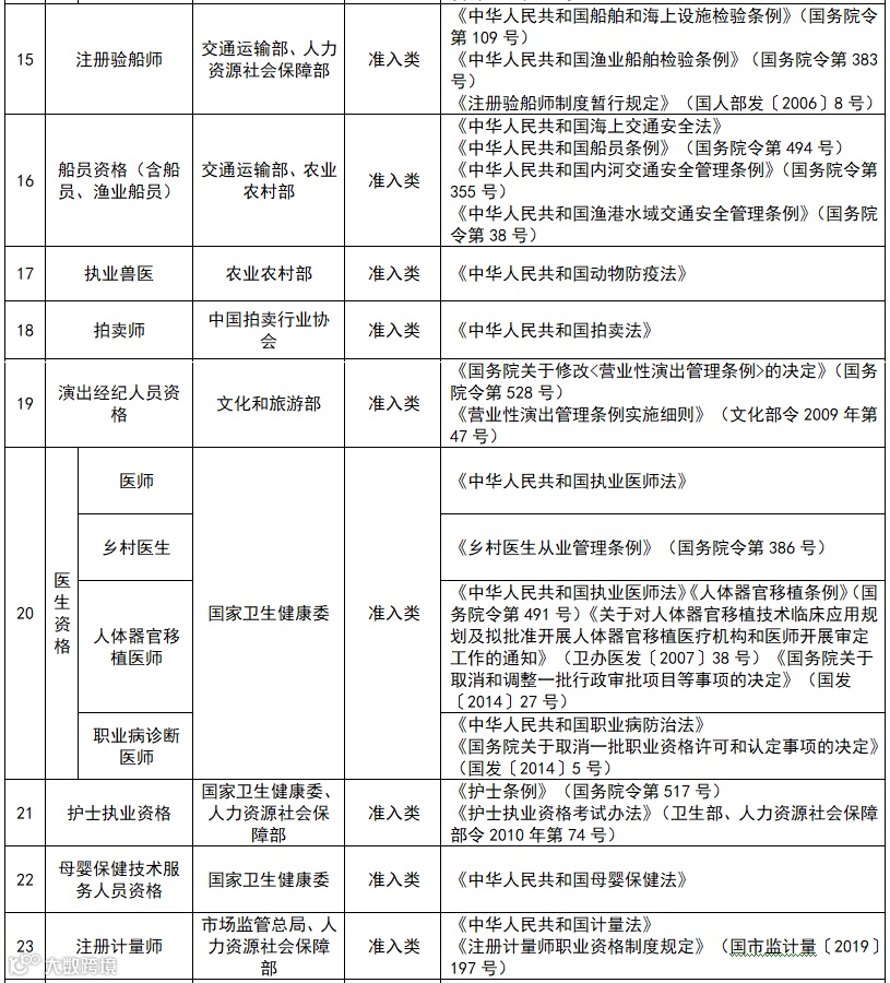
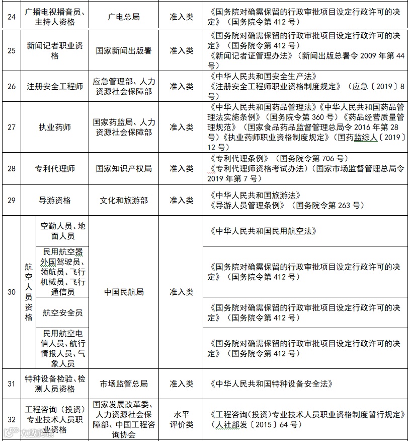
(共计58项。其中准入类31项,水平评价类27项)








2
证书对于会计人的重要性不言而喻,能够直接决定着你的职业前景,每一步的升迁都需要证书来作为台阶。
然而会计证书的福利不仅仅在这里,随着各地抢人政策的大升级,高含金量证书的持证人被纳入人才激励的行列!被各地政府哄抢!真的是哄抢!给出的福利是一个比一个重磅!送现金补贴,送房产,甚至直接可以落户。
一、拿下中级会计职称,就可以在这些地区落户了
一些经济发展不错的城市直接给出了诚意满满的优惠政策:在杭州、成都、南京、武汉等城市,持有会计职称和一定时长的当地社保记录便可以直接落户。
只要持有中级会计职称,并在杭州居住并缴纳一年及以上社保者,就可以在杭州直接落户。
就在离杭州不远的南京,中级会计师也得到了同样的“特殊照顾”,南京为中级持证人开放了绿色落户通道,规定:持有中级会计职称,且年龄在35周岁以下者,可直接办理职称入户。
根据《上海市居住证积分管理办法》,在上海持有中级会计职称者可以在居住证上多加100积分。
而在《持有<上海市居住证>人员申办本市常住户口审批》的审批条件中,具备中级职称也是居住证转常住户口的前提条件之一。
同样,在广州,持有中级会计职称也可为持证人增加50分的居住证积分。
3、持有中级会计职称证书,可享房改优惠
按国家规定,中级会计职称还可享受100㎡的房改政策,这样的优惠可不是每个人都可以享受到哦。
二、拿下高级会计师证书,落户、生活补贴样样不落
1、广州:持有高级会计职称证书可直接落户
(1)落户优惠
根据《广州市引进人才入户管理办法》,具有副高级以上专业技术资格,或具有本科以上学历且具有相关专业中级以上专业技术资格或执业资格可申请将户口迁入本市十城区。这意味着,持有中级会计职称的本科毕业生和持有高级会计职称的会计人可以直接落户广州。
(2)生活补贴
根据《广东省引进金融人才认定标准(2017年)》,高级会计师证书皆属于金融专业人才的认定标准之一。
如果会计证书持证者顺利地经评定为专业人才,根据广东省“珠江人才计划”,金融人才将获得最高不超过100万元的一次性生活补贴。你没看错,是100万元。
2、深圳:高级会计师小于50周岁即可申请落户
深圳在会计人才吸引上给出了不少有人政策,除了优先落户,还发放了丰厚的生活补贴。
(1)落户优惠
根据《2017年度个人申办引进在职人才指南》,具备中专学历、且具有中级会计职称、年龄小于45周岁,以及具备中专学历、且具有高级会计职称、年龄小于50周岁的会计人可以在满足基本条件的情况下申请落户。
(2)生活补贴
根据《广东省引进金融人才认定标准(2017年)》,高级会计师皆属于金融专业人才的认定标准之一。如果持证者顺利地经评定为专业人才,根据广东省“珠江人才计划”,将获得最高不超过100万元的一次性生活补贴。
三、更多的就不一一列举了……附个表给你们!
很多财务的职位,明确要求有会计证书才能应聘。并且证书等级越高,工资给的越多!同时,有些企业还会奖励员工,无论初级、中级或注会,只要过了,就会给奖励!根据学员们的情报,我们发现很多公司过了初级会奖励500元,中级奖励1000,注会奖励能达到30000!




3
好事儿!
有这些证书,国家直接发钱!




现在,大家可能还比较关心的是:符合什么样的条件,就可以申领补贴呢?!
2020年或者2021年是否有补贴,大家可以搜索当地“人力资源与社会保障厅”官方网站,查看官方的通知,确认当地是否有相关技能补贴,一切以当地通知为准!
文章版权归原作者所有,若有侵权,请联系我们删除。感谢原创分享!
微信【扫一扫】二维码关注我们网站吧:


