

疫情趋缓,复学有序推进,而疫情防控下的次生灾害也在轮番上演。最近15天内,已经有3个初三孩子在体育课上戴口罩跑步猝死。
⬇
4月15日,温州16周岁男学生,在操场进行的跑步中晕倒,经抢救无效后死亡,死亡原因还在调查。

图片来自网络
4月24日,河南省初三学生小李,体育课戴口罩跑步时突然晕倒,送到医院时已无生命体征。今年刚好年满15岁。

图片来自网络
4月30号,长沙初三学生在参加1000米体育考试时突然猝死。有目击者称,该学生在跑步时佩戴N95口罩,年龄14岁。

图片来自网络
上图可滑动查看新闻
在网络上,这几则消息传的沸沸扬扬,但学生的死亡与戴着口罩跑步有无关系并没有一个准确的说法。到底是不是戴口罩呼吸不畅导致猝死?还有待进一步调查,但是口罩的这五个性能确实会在一定的条件下影响人的呼吸,甚至危害人的生命健康:
1、吸气阻力:是指使用者带上口罩后,吸气时由于口罩引起的阻力总和。
2、呼气阻力:是指使用者带上口罩后,呼气时由于口罩引起的阻力总和。
3、压力差:口罩在规定面积和规定流量下的阻力,用压差表示。
4、死腔:从前一次呼气中被重新吸入的二氧化碳气体的体积分数。
5、实用性能:是指由受试者佩戴呼吸器,模拟实际应用状态下的一些动作,然后对使用感受提供主观评价。
接下来
小编将给你介绍一下这五种性能的测试方法!
看过来,别走开哦!

吸气阻力&呼气阻力
这两项性能,可由一台仪器进行测试完成。
测试过程:将口罩戴在头模上,按照人脸戴口罩方式,夹紧鼻梁条,调整左右使口罩贴合头模面部,将仪器通气量调整为85 L/min,进行测试,记录最大值。

压力差
测试过程:试验用气体流量需调整至8L/min,样品测试区直径为25mm,试验面积4.9cm2。用压差计或等效设备测定口罩两侧压差。

死腔
测试过程:呼吸模拟器模拟呼吸频率调节至20次/min,模拟呼吸潮气量调节范围为0.5L/min~3.0L/min。CO2气源中CO2的体积分数为(5.0±0.1)%。

实用性能
测试过程:由受试者佩戴呼吸器,模拟实际应用状态下的一些动作,然后对使用感受提供主观评价。

口罩的吸气阻力、呼气阻力、压力差、死腔、实用性能将会影响消费者的使用舒适性,对于追求高过滤效率的口罩而言,其透气性必然会相应降低,而对于孩子的较为稚嫩的心肺而言,不宜佩戴口罩时进行剧烈的体育活动,一旦损伤,则会产生不可逆的可怕后果。
中纺联检拥有权威的资质,专业的团队,为您的产品质量以及孩子的健康保驾护航。
刚好您有需要
恰好我们够专业

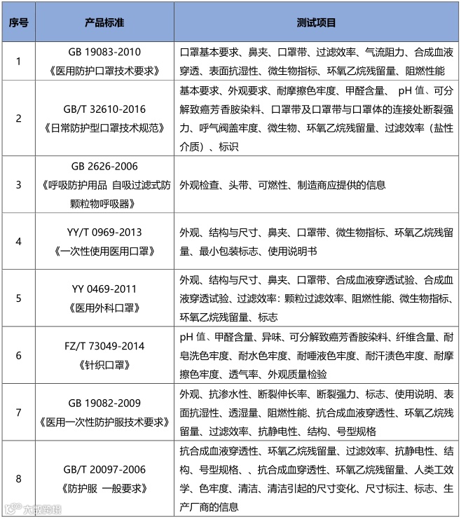
中纺联检可执行的医卫用品的检测项目

本期内容就到这里结束啦!
如果您需要以上检测,欢迎联系我们哦!
接下来我们将会持续推出更多纺织医疗用品的测试项目和检测指标,以及测试过程。如果您感兴趣,请加个关注!
供稿:中纺联检(佛山)李正海
编辑:中纺联检(泉州)谢良珍


