
1
个税降了!税务局正式发文通知!
划重点:
1、个体户个人所得税减半征收
对个体工商户经营所得年应纳税所得额不超过100万元的部分,在现行优惠政策基础上,再减半征收个人所得税。个体工商户不区分征收方式,均可享受。
2、取消代开货物运输业发票预征个税
3、政策详细内容,我们用思维导图给你总结全了!

2
什么是个体工商户?
个体工商户减半征收怎么计算?

3
个独、合伙企业
不能享受个税减半政策
国家税务总局明确:个独和合伙企业不能享受个税减半政策

小型微利企业和个体工商户应纳税所得额不超100万的部分,可以享受减半优惠政策,那么个人独资企业和合伙企业也享受吗?
答:根据《财政部 税务总局关于实施小微企业和个体工商户所得税优惠政策的公告》(财政部 税务总局公告2021年第12号)第一、二条的规定,对小型微利企业年应纳税所得额不超过100万元的部分,在《财政部 税务总局关于实施小微企业普惠性税收减免政策的通知》(财税〔2019〕13号)第二条规定的优惠政策基础上,再减半征收企业所得税。
对个体工商户年应纳税所得额不超过100万元的部分,在现行优惠政策基础上,减半征收个人所得税。
因此,上述政策不适用个人独资企业和合伙企业。
4
税务局紧急通知:申报方式大改!
一、增值税申报方式大变,8月1日起执行
近日,国家税务总局发布关于增值税、消费税与附加税费申报表整合有关事项的公告。
自2021年8月1日起,纳税人申报增值税、消费税时,一并申报附征的城市维护建设税、教育费附加、地方教育附加等附加税。

简并申报后,增值税报表究竟有哪些变化呢?具体我们给准备了一张思维导图,方便大家学习~

二、“十税合一”简并申报,6月1日起执行
近期,国家税务总局发布关于简并税费申报有关事项的公告。

自2021年6月1日起,纳税人申报缴纳城镇土地使用税、房产税、车船税、印花税、耕地占用税、资源税、土地增值税、契税、环境保护税、烟叶税中一个或多个税种时,使用《财产和行为税纳税申报表》(附件1)。纳税人新增税源或税源变化时,需先填报《财产和行为税税源明细表》(附件2)。
《废止文件及条款清单》(附件3)所列文件、条款同时废止。
附件1:财产和行为税纳税申报表
财税和行为税纳税申报表

财产和行为税减免税申报附表


附件2:财产和行为税税源明细表


城镇土地使用税 房产税


车船税

契 税


印花税

资源税

耕地占用税

土地增值税




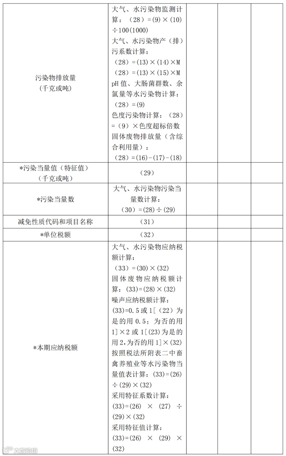
环境保护税




烟叶税

文章版权归原作者所有,若有侵权,请联系我们删除。感谢原创分享!
微信【扫一扫】二维码关注我们网站吧:





