
中秋假期刚过,国庆假期又将到来。最近,很多企业为员工发放中秋国庆福利,为客户购买节日礼品,企业财会人员也开始处理发票报销等财务工作。小编提醒大家:不是所有发票都能报销!在日常报销中,以下几种常见的不合规发票,不能报销。
《国家税务总局关于增值税发票开具有关问题的公告》 (国家税务总局公告2017年第16号) 第一条规定,自2017年7月1日起,购买方为企业的,索取增值税普通发票时,应向销售方提供纳税人识别号或统一社会信用代码。销售方为其开具增值税普通发票时,应在“购买方纳税人识别号”栏填写购买方的纳税人识别号或统一社会信用代码。不符合规定的发票,不得作为税收凭证。
增值税不同业务适用税率不同,收到适用税率错误的发票不得报销。
2018年1月1日及以后的增值税(电子)专用发票、增值税(电子)普通发票,“货物或应税劳务、服务名称”或“项目”栏次要有“简称”且“简称”正确才合规。如果出现类似“*运输服务*+“不动产”这样的错误,即使税率选择正确,也不可以抵扣进项税额及企业所得税税前扣除。
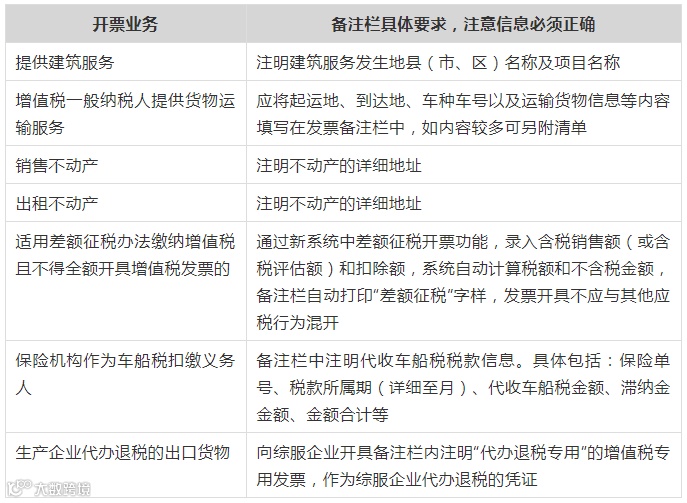
发生下列业务,收到的发票必须填写备注栏,且备注栏信息必须正确。如收到租入不动产发票,不动产地址与实际地址不一致的,不得报销。

5.收到附有清单的发票,如果清单不是从防伪税控系统开具打印,而是自行用A4纸打印的,不能报销。
《国家税务总局关于增值税发票开具有关问题的公告》 (国家税务总局公告2017年第16号) 第二条规定,销售方开具增值税发票时,发票内容应按照实际销售情况如实开具,不得根据购买方要求填开与实际交易不符的内容。
1.发票开具商品统称,如办公用品、礼品、食品、家具等,没有具体明细不能报销。
2.发票与实际业务不吻合,比如买的是香烟,开的却是办公用品,涉嫌虚开发票,不能报销。
发票应清晰加盖发票专用章,但值得注意的是,通过增值税电子发票公共服务平台开具的新版电子普通发票可以没有发票专用章,纳税人使用OFD阅读器打开发票,右键点击电子发票上的税务监制章,可进行查验。
《国家税务总局关于增值税电子普通发票使用有关事项的公告》(国家税务总局公告2018年第41号)规定,2018年12月31日后旧版监制章的发票不能继续使用。
新启用的发票监制章形状为椭圆型,内环加刻一细线,上环刻制“全国统一发票监制章”字样,中间刻制“国家税务总局”字样,下环刻制“××省(区、市)税务局”字样,如下图。
接受第三方发票,例如向A公司采购货物,通过A公司介绍,接受B公司开具的发票。
经济交易过程中,不能保证资金流、票流和物流(劳务流)相互统一,则可能涉嫌虚开发票,若被税务部门认定为列支虚开发票,不能所得税税前扣除,不能增值税进项抵扣。
成品油增值税专用发票、增值税普通发票、增值税电子普通发票左上角打印“成品油”字样。退货开具红字发票左上角第二行打印“销项负数”,普通发票(卷式)无此要求。
2.成品油发票“单位”栏“数量”栏填错,不能报销。
发票“单位”栏应选择“吨”或“升”,“数量”栏为必填项且不为“0”。
3.2018年3月1日起,成品油发票不是通过增值税发票管理新系统中成品油发票开具模块开具的,不能报销。
文章版权归原作者所有,若有侵权,请联系我们删除。感谢原创分享!
微信【扫一扫】二维码关注我们网站吧:
