


文件中明确:自2022年1月1日起,个人取得年终奖不再适用优惠算法,即不能再单独计税,应并入当年综合所得计算缴纳个人所得税。
年终奖纳税方式要变了,年内发、年后发到手奖金可能相差上万元!
一、年终奖单独申报
应纳税额=全年一次性奖金收入×适用税率-速算扣除数
适用税率:以全年一次性奖金收入除以12个月得到的数额对照月度税率表确定:

二、年终奖并入综合所得申报
应纳税额=(年收入-减除费用-附加扣除-专项附加扣除-其他扣除) ×税率-速算扣除数

举个栗子:
A公司小明,2021年工资扣除三险一金、免征额等后,应纳税所得额15万元,年终奖3万元。

对小明来说,两种计税方式下,年终奖选择单独申报更有利,到手的年终奖多了5100元。
但,并不是所有的情况都适合单独申报。
02
年终奖单独申报or并入综合所得?
哪个更节税?
1、当年收入(含年终奖)减去6万及三险一金、附加扣除等后应纳税所得额≤0

年终奖选择并入综合所得更节税。
2、当年收入(含年终奖)减去6万及三险一金、附加扣除等后应纳税所得额≤36000

年终奖选择两种方式都可以。
3、当年收入(含年终奖)减去6万及三险一金、附加扣除等后应纳税所得额>36000
当含年终奖的全年应纳税所得额大于36000时,由于年终奖单独申报存在雷区等原因,为使税负最低,可在年终奖和工资之间进行分配,分配的年终奖按照全年一次性奖金单独申报。

年终奖选择单独申报更节税。
03
个税最新最全的税率表
以下9类所得需要缴纳个人所得税:
✦综合所得:工资、薪金所得;劳务报酬所得;稿酬所得;特许权使用费所得。
✦分项所得:经营所得;利息、股息、红利所得;财产租赁所得;财产转让所得;偶然所得。
一、个人所得税税率表
综合所得税率表

经营所得税率表


二、个人所得税预扣税率表


三、比例税率:20%
适用于利息、股息、红利所得、财产租赁所得、财产转让所得以及偶然所得。
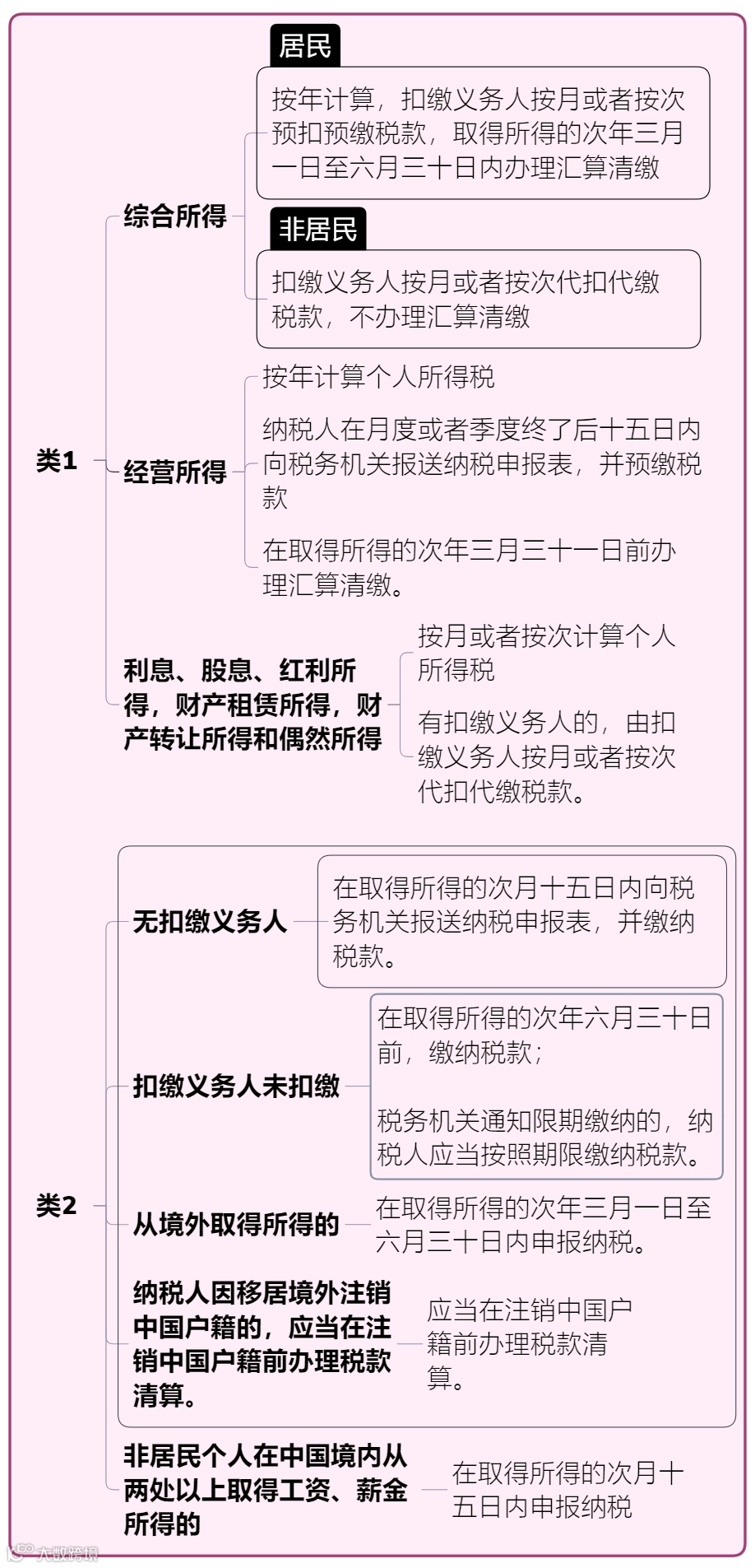
04
个税扣缴、计算和申报
文章仅供参考。
来源:国家税务总局、财政部官网、每日言税、税漫、会计学苑等
编 辑:罗 莎
文章版权归原作者所有,若有侵权,请联系我们删除。感谢原创分享!
微信【扫一扫】二维码关注我们网站吧:


